Suppr超能文献

囊性纤维化跨膜传导调节因子(Cftr)调控小鼠肠道中的Wnt/β-连环蛋白信号通路及干细胞增殖。

Cftr Modulates Wnt/β-Catenin Signaling and Stem Cell Proliferation in Murine Intestine.

作者信息

Strubberg Ashlee M, Liu Jinghua, Walker Nancy M, Stefanski Casey D, MacLeod R John, Magness Scott T, Clarke Lane L

机构信息

Department of Biomedical Sciences, University of Missouri, Columbia, Missouri.

Dalton Cardiovascular Research Center, University of Missouri, Columbia, Missouri.

出版信息

Cell Mol Gastroenterol Hepatol. 2017 Dec 7;5(3):253-271. doi: 10.1016/j.jcmgh.2017.11.013. eCollection 2018 Mar.

Abstract

BACKGROUND & AIMS: Cystic fibrosis (CF) patients and CF mouse models have increased risk for gastrointestinal tumors. CF mice show augmented intestinal proliferation of unknown etiology and an altered intestinal environment. We examined the role of the cystic fibrosis transmembrane conductance regulator (Cftr) in Wnt/β-catenin signaling, stem cell proliferation, and its functional expression in the active intestinal stem cell (ISC) population. Dysregulation of intracellular pH (pH) in CF ISCs was investigated for facilitation of Wnt/β-catenin signaling.

METHODS

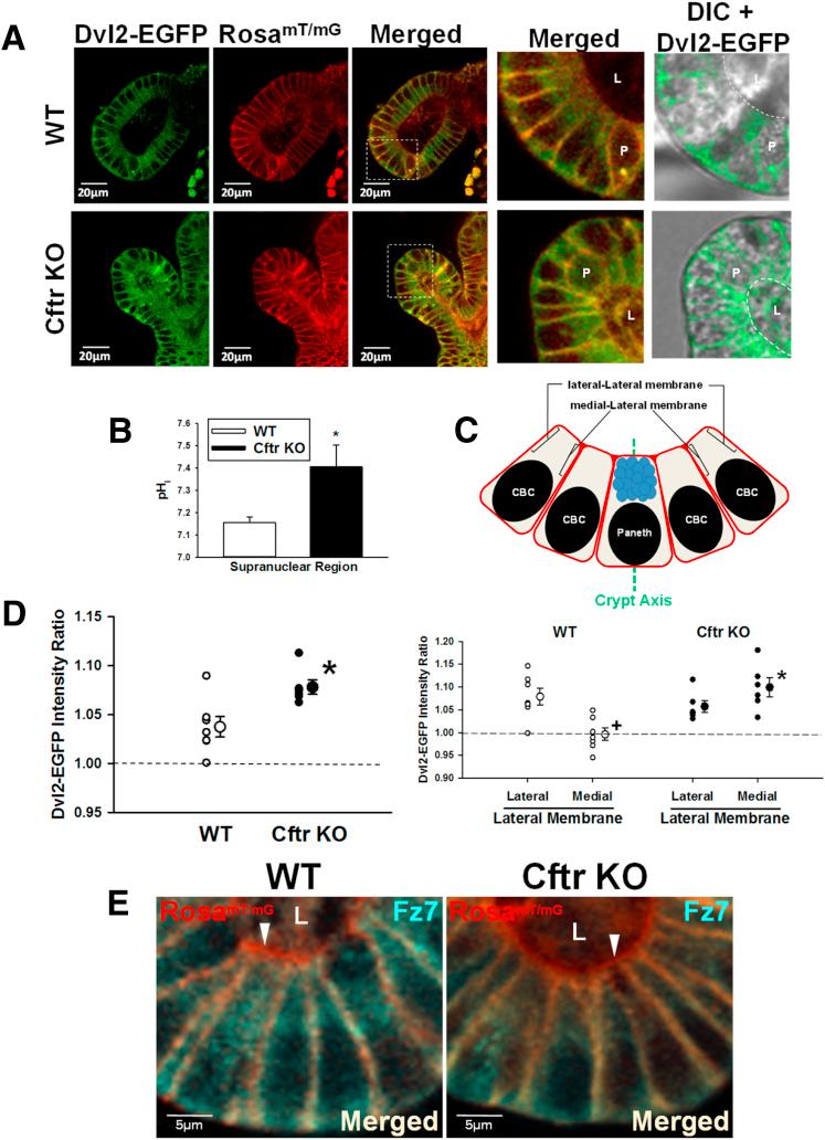
Crypt epithelia from wild-type (WT) and CF mice were compared ex vivo and in intestinal organoids (enteroids) for proliferation and Wnt/β-catenin signaling by standard assays. Cftr in ISCs was assessed by immunoblot of sorted Sox9 intestinal epithelia and pH regulation by confocal microfluorimetry of leucine-rich G-protein-coupled receptor 5 ISCs. Plasma membrane association of the Wnt transducer Dishevelled 2 (Dvl2) was assessed by fluorescence imaging of live enteroids from WT and CF mice crossed with Dvl2-EGFP/ACTB-tdTomato,-EGFP)Luo/J (Rosa) mice.

RESULTS

Relative to WT, CF intestinal crypts showed an ∼30% increase in epithelial and Lgr5+ ISC proliferation and increased Wnt/β-catenin signaling. Cftr was expressed in Sox9 ISCs and loss of Cftr induced an alkaline pH in ISCs. CF crypt-base columnar cells showed a generalized increase in plasma membrane Dvl2-EGFP association as compared with WT. Dvl2-EGFP membrane association was charge- and pH-dependent and increased in WT crypt-base columnar cells by Cftr inhibition.

CONCLUSIONS

CF intestine shows increased ISC proliferation and Wnt/β-catenin signaling. Loss of Cftr increases pH in ISCs, which stabilizes the plasma membrane association of the Wnt transducer Dvl, likely facilitating Wnt/β-catenin signaling. Absence of Cftr-dependent suppression of ISC proliferation in the CF intestine may contribute to increased risk for intestinal tumors.

摘要

背景与目的

囊性纤维化(CF)患者及CF小鼠模型患胃肠道肿瘤的风险增加。CF小鼠表现出病因不明的肠道增殖增强及肠道环境改变。我们研究了囊性纤维化跨膜传导调节因子(Cftr)在Wnt/β-连环蛋白信号传导、干细胞增殖中的作用及其在活跃肠干细胞(ISC)群体中的功能表达。研究了CF ISCs中细胞内pH值(pH)失调对Wnt/β-连环蛋白信号传导的促进作用。

方法

通过标准检测方法,对野生型(WT)和CF小鼠的隐窝上皮进行体外及肠道类器官(肠样细胞)增殖和Wnt/β-连环蛋白信号传导的比较。通过对分选的Sox9肠道上皮进行免疫印迹评估ISC中的Cftr,并通过对富含亮氨酸的G蛋白偶联受体5 ISCs进行共聚焦显微荧光测定法评估pH调节。通过对与Dvl2-EGFP/ACTB-tdTomato、-EGFP)Luo/J(Rosa)小鼠杂交的WT和CF小鼠的活肠样细胞进行荧光成像,评估Wnt转导蛋白Dishevelled 2(Dvl2)的质膜结合情况。

结果

与WT相比,CF肠道隐窝上皮和Lgr5+ ISC增殖增加约30%,且Wnt/β-连环蛋白信号传导增强。Cftr在Sox9 ISCs中表达,Cftr缺失导致ISC中pH呈碱性。与WT相比,CF隐窝基部柱状细胞质膜Dvl2-EGFP结合普遍增加。Dvl2-EGFP膜结合具有电荷依赖性和pH依赖性,在WT隐窝基部柱状细胞中通过Cftr抑制而增加。

结论

CF肠道显示ISC增殖增加及Wnt/β-连环蛋白信号传导增强。Cftr缺失使ISC中pH升高,这稳定了Wnt转导蛋白Dvl的质膜结合,可能促进Wnt/β-连环蛋白信号传导。CF肠道中缺乏Cftr依赖性的ISC增殖抑制可能导致肠道肿瘤风险增加。

https://cdn.ncbi.nlm.nih.gov/pmc/blobs/8737/5904038/d35fa1475db5/fx1.jpg

文献AI研究员

20分钟写一篇综述,助力文献阅读效率提升50倍。

立即体验

用中文搜PubMed

大模型驱动的PubMed中文搜索引擎

马上搜索

文档翻译

学术文献翻译模型,支持多种主流文档格式。

立即体验