Suppr超能文献

缝隙连接蛋白 32 在缺血再灌注诱导的急性肾损伤中 ROS 介导的内质网应激凋亡信号通路中发挥关键作用。

Connexin32 plays a crucial role in ROS-mediated endoplasmic reticulum stress apoptosis signaling pathway in ischemia reperfusion-induced acute kidney injury.

机构信息

Department of Anesthesiology, The Third Affiliated Hospital of Sun Yat-sen University, No. 600 Tianhe Road, Guangzhou, 510630, Guangdong Province, China.

出版信息

J Transl Med. 2018 May 4;16(1):117. doi: 10.1186/s12967-018-1493-8.

Abstract

BACKGROUND

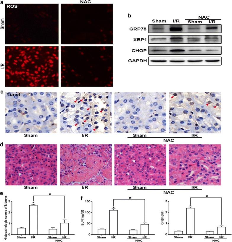
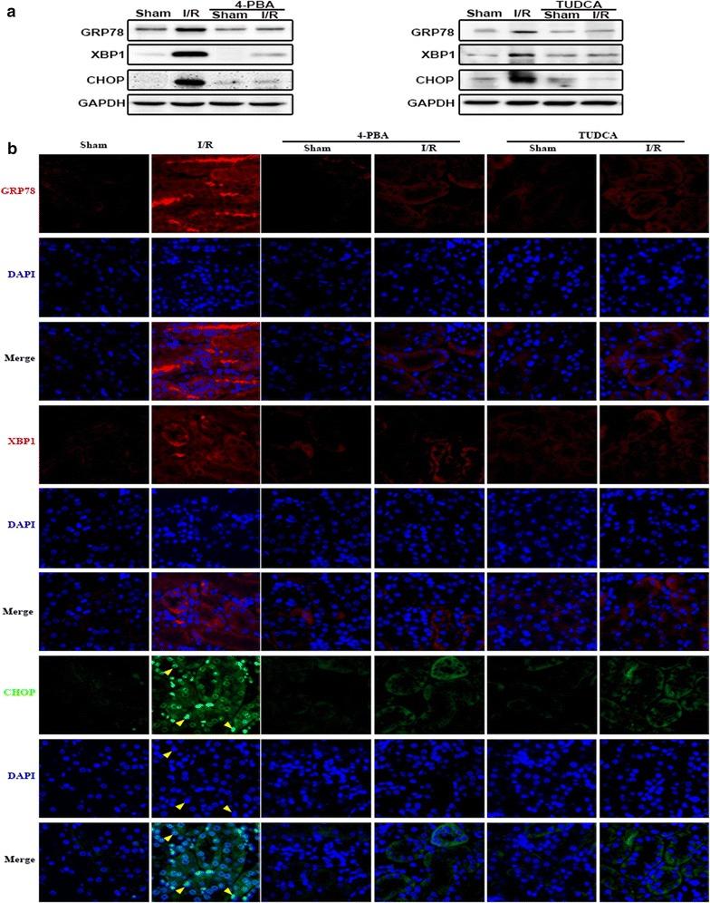
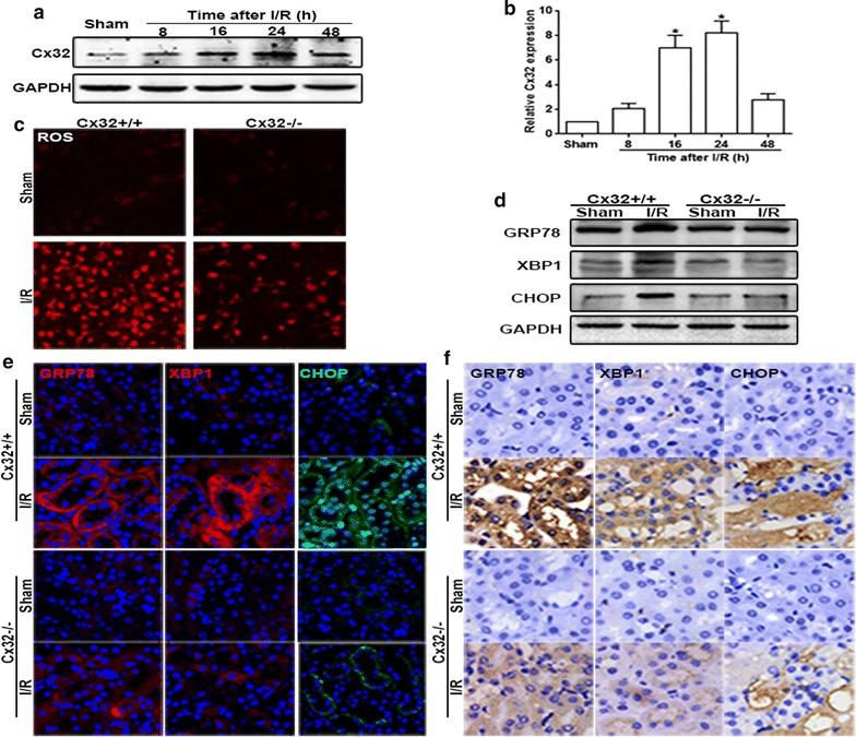
Ischemia-reperfusion (I/R)-induced acute kidney injury (AKI) not only prolongs the length of hospital stay, but also seriously affects the patient's survival rate. Although our previous investigation has verified that reactive oxygen species (ROS) transferred through gap junction composed of connexin32 (Cx32) contributed to AKI, its underlying mechanisms were not fully understood and viable preventive or therapeutic regimens were still lacking. Among various mechanisms involved in organs I/R-induced injuries, endoplasmic reticulum stress (ERS)-related apoptosis is currently considered to be an important participant. Thus, in present study, we focused on the underlying mechanisms of I/R-induced AKI, and postulated that Cx32 mediated ROS/ERS/apoptosis signal pathway activation played an important part in I/R-induced AKI.

METHODS

We established renal I/R models with Cx32 and Cx32 mice, which underwent double kidneys clamping and recanalization. ROS scavenger (N-acetylcysteine, NAC) and ERS inhibitors (4-phenyl butyric acid, 4-PBA, and tauroursodeoxycholic acid, TUDCA) were used to decrease the content of ROS and attenuate ERS activation, respectively.

RESULTS

Renal damage was progressively exacerbated in a time-dependent manner at the reperfusion stage, that was consistent with the alternation of ERS activation, including glucose regulated protein 78 (BiP/GRP78), X box-binding protein1, and C/EBP homologous protein expression. TUDCA or 4-PBA application attenuated I/R-induced ERS activation and protected against renal tubular epithelial cells apoptosis and renal damage. Cx32 deficiency decreased ROS generation and distribution between the neighboring cells, which attenuated I/R-induced ERS activation, and improved cell apoptosis and renal damage.

CONCLUSION

Cx32 mediated ROS/ERS/apoptosis signal pathway activation played an important part in I/R-induced AKI. Cx32 deficiency, ROS elimination, and ERS inhibition all could protect against I/R-induced AKI.

摘要

背景

缺血再灌注(I/R)引起的急性肾损伤(AKI)不仅延长了住院时间,而且严重影响了患者的生存率。虽然我们之前的研究已经证实,间隙连接蛋白 32(Cx32)组成的缝隙连接传递的活性氧(ROS)导致了 AKI,但其中的机制尚不完全清楚,也缺乏可行的预防或治疗方案。在器官 I/R 损伤涉及的各种机制中,内质网应激(ERS)相关的细胞凋亡被认为是一个重要的参与者。因此,在本研究中,我们专注于 I/R 引起的 AKI 的潜在机制,并假设 Cx32 介导的 ROS/ERS/细胞凋亡信号通路的激活在 I/R 引起的 AKI 中起着重要作用。

方法

我们使用 Cx32 和 Cx32 小鼠建立了肾脏 I/R 模型,这些小鼠进行了双肾夹闭和再灌注。ROS 清除剂(N-乙酰半胱氨酸,NAC)和 ERS 抑制剂(4-苯丁酸,4-PBA 和牛磺熊脱氧胆酸,TUDCA)分别用于降低 ROS 的含量和减轻 ERS 的激活。

结果

再灌注阶段,肾功能损伤随时间呈进行性加重,与 ERS 激活的变化一致,包括葡萄糖调节蛋白 78(BiP/GRP78)、X 盒结合蛋白 1 和 C/EBP 同源蛋白的表达。TUDCA 或 4-PBA 的应用可减轻 I/R 诱导的 ERS 激活,保护肾小管上皮细胞凋亡和肾损伤。Cx32 缺失可减少 ROS 的产生和在相邻细胞之间的分布,减轻 I/R 诱导的 ERS 激活,并改善细胞凋亡和肾损伤。

结论

Cx32 介导的 ROS/ERS/细胞凋亡信号通路的激活在 I/R 引起的 AKI 中起着重要作用。Cx32 缺失、ROS 消除和 ERS 抑制均可防止 I/R 引起的 AKI。

https://cdn.ncbi.nlm.nih.gov/pmc/blobs/f425/5935959/7f4a9c127c31/12967_2018_1493_Fig1_HTML.jpg

文献AI研究员

20分钟写一篇综述,助力文献阅读效率提升50倍。

立即体验

用中文搜PubMed

大模型驱动的PubMed中文搜索引擎

马上搜索

文档翻译

学术文献翻译模型,支持多种主流文档格式。

立即体验