Suppr超能文献

Nsd2 介导的组蛋白 H3K36 甲基化缺失会损害脂肪组织的发育和功能。

Depletion of Nsd2-mediated histone H3K36 methylation impairs adipose tissue development and function.

机构信息

Adipocyte Biology and Gene Regulation Section, LERB, National Institute of Diabetes and Digestive and Kidney Diseases, NIH, Bethesda, MD, 20892, USA.

Mouse Metabolism Core Laboratory, National Institute of Diabetes, Digestive and Kidney Diseases, NIH, Bethesda, MD, 20892, USA.

出版信息

Nat Commun. 2018 May 4;9(1):1796. doi: 10.1038/s41467-018-04127-6.

Abstract

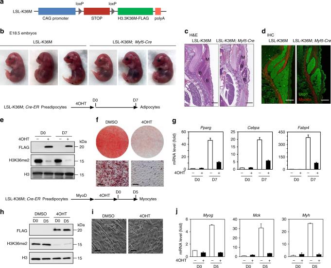
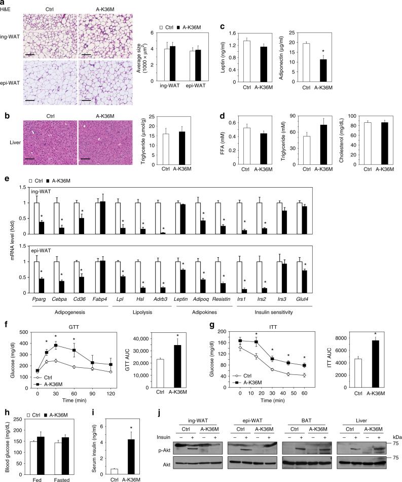
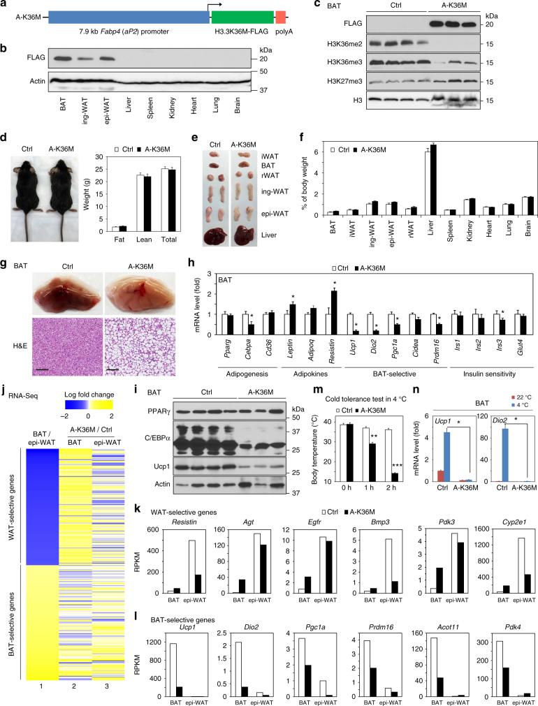
The epigenetic mechanisms regulating adipose tissue development and function are poorly understood. In this study, we show that depletion of histone H3K36 methylation by H3.3K36M in preadipocytes inhibits adipogenesis by increasing H3K27me3 to prevent the induction of C/EBPα and other targets of the master adipogenic transcription factor peroxisome proliferator-activated receptor-γ (PPARγ). Depleting H3K36 methyltransferase Nsd2, but not Nsd1 or Setd2, phenocopies the effects of H3.3K36M on adipogenesis and PPARγ target expression. Consistently, expression of H3.3K36M in progenitor cells impairs brown adipose tissue (BAT) and muscle development in mice. In contrast, depletion of histone H3K36 methylation by H3.3K36M in adipocytes in vivo does not affect adipose tissue weight, but leads to profound whitening of BAT and insulin resistance in white adipose tissue (WAT). These mice are resistant to high fat diet-induced WAT expansion and show severe lipodystrophy. Together, these results suggest a critical role of Nsd2-mediated H3K36 methylation in adipose tissue development and function.

摘要

调控脂肪组织发育和功能的表观遗传机制知之甚少。在这项研究中,我们表明,在脂肪前体细胞中通过 H3.3K36M 耗尽组蛋白 H3K36 甲基化会通过增加 H3K27me3 来阻止 C/EBPα 和过氧化物酶体增殖物激活受体-γ (PPARγ) 的其他靶基因的诱导,从而抑制脂肪生成。耗尽 H3K36 甲基转移酶 Nsd2,但不是 Nsd1 或 Setd2,可模拟 H3.3K36M 对脂肪生成和 PPARγ 靶基因表达的影响。一致地,在祖细胞中表达 H3.3K36M 会损害小鼠的棕色脂肪组织 (BAT) 和肌肉发育。相比之下,体内脂肪细胞中 H3.3K36M 耗尽组蛋白 H3K36 甲基化不会影响脂肪组织重量,但会导致 BAT 明显白化和白色脂肪组织 (WAT) 中的胰岛素抵抗。这些小鼠对高脂肪饮食诱导的 WAT 扩张具有抗性,并表现出严重的脂肪营养不良。总之,这些结果表明 Nsd2 介导的 H3K36 甲基化在脂肪组织发育和功能中起关键作用。

https://cdn.ncbi.nlm.nih.gov/pmc/blobs/cff7/5935725/7fc13d9cd8cf/41467_2018_4127_Fig1_HTML.jpg

文献AI研究员

20分钟写一篇综述,助力文献阅读效率提升50倍。

立即体验

用中文搜PubMed

大模型驱动的PubMed中文搜索引擎

马上搜索

文档翻译

学术文献翻译模型,支持多种主流文档格式。

立即体验