Suppr超能文献

长寿 SNP rs2802292 的发现:HSF1 通过内含子增强子激活 FOXO3 应激依赖性表达。

The longevity SNP rs2802292 uncovered: HSF1 activates stress-dependent expression of FOXO3 through an intronic enhancer.

机构信息

Medical Genetics, Department of Biomedical Sciences and Human Oncology (DIMO), University of Bari Aldo Moro, Bari 70124, Italy.

Medical Genetics, National Institute for Gastroenterology, IRCCS 'S. de Bellis', Castellana Grotte (Ba) 70013, Italy.

出版信息

Nucleic Acids Res. 2018 Jun 20;46(11):5587-5600. doi: 10.1093/nar/gky331.

Abstract

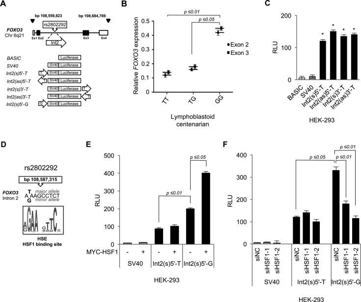
The HSF and FOXO families of transcription factors play evolutionarily conserved roles in stress resistance and lifespan. In humans, the rs2802292 G-allele at FOXO3 locus has been associated with longevity in all human populations tested; moreover, its copy number correlated with reduced frequency of age-related diseases in centenarians. At the molecular level, the intronic rs2802292 G-allele correlated with increased expression of FOXO3, suggesting that FOXO3 intron 2 may represent a regulatory region. Here we show that the 90-bp sequence around the intronic single nucleotide polymorphism rs2802292 has enhancer functions, and that the rs2802292 G-allele creates a novel HSE binding site for HSF1, which induces FOXO3 expression in response to diverse stress stimuli. At the molecular level, HSF1 mediates the occurrence of a promoter-enhancer interaction at FOXO3 locus involving the 5'UTR and the rs2802292 region. These data were confirmed in various cellular models including human HAP1 isogenic cell lines (G/T). Our functional studies highlighted the importance of the HSF1-FOXO3-SOD2/CAT/GADD45A cascade in cellular stress response and survival by promoting ROS detoxification, redox balance and DNA repair. Our findings suggest the existence of an HSF1-FOXO3 axis in human cells that could be involved in stress response pathways functionally regulating lifespan and disease susceptibility.

摘要

HSF 和 FOXO 转录因子家族在应激抵抗和寿命方面发挥着进化上保守的作用。在人类中,FOXO3 基因座上的 rs2802292 G 等位基因与所有测试人群的长寿有关;此外,其拷贝数与百岁老人年龄相关疾病的频率降低有关。在分子水平上,内含子 rs2802292 的 G 等位基因与 FOXO3 表达增加相关,提示 FOXO3 内含子 2 可能代表一个调节区。在这里,我们表明内含子单核苷酸多态性 rs2802292 周围的 90bp 序列具有增强子功能,并且 rs2802292 G 等位基因为 HSF1 创造了一个新的 HSE 结合位点,该位点可诱导 FOXO3 表达,以响应各种应激刺激。在分子水平上,HSF1 介导 FOXO3 基因座上涉及 5'UTR 和 rs2802292 区域的启动子增强子相互作用的发生。这些数据在包括人类 HAP1 同基因细胞系(G/T)在内的各种细胞模型中得到了证实。我们的功能研究强调了 HSF1-FOXO3-SOD2/CAT/GADD45A 级联在细胞应激反应和存活中的重要性,通过促进 ROS 解毒、氧化还原平衡和 DNA 修复。我们的发现表明,人类细胞中存在 HSF1-FOXO3 轴,该轴可能参与功能调节寿命和疾病易感性的应激反应途径。

https://cdn.ncbi.nlm.nih.gov/pmc/blobs/00be/6009585/57fc97d72efa/gky331fig1.jpg

文献AI研究员

20分钟写一篇综述,助力文献阅读效率提升50倍。

立即体验

用中文搜PubMed

大模型驱动的PubMed中文搜索引擎

马上搜索

文档翻译

学术文献翻译模型,支持多种主流文档格式。

立即体验