Suppr超能文献

S100A8/A9 促进梗阻性肾病的实质损伤和肾纤维化。

S100A8/A9 promotes parenchymal damage and renal fibrosis in obstructive nephropathy.

机构信息

Department of Pathology, Amsterdam UMC, Univ(ersity) of Amsterdam, Amsterdam, the Netherlands.

Institute of Immunology, University of Münster, Münster, Germany.

出版信息

Clin Exp Immunol. 2018 Sep;193(3):361-375. doi: 10.1111/cei.13154.

Abstract

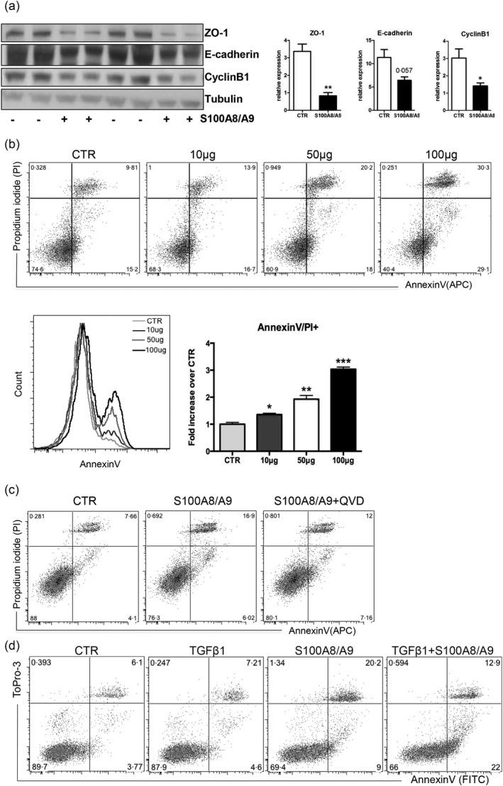
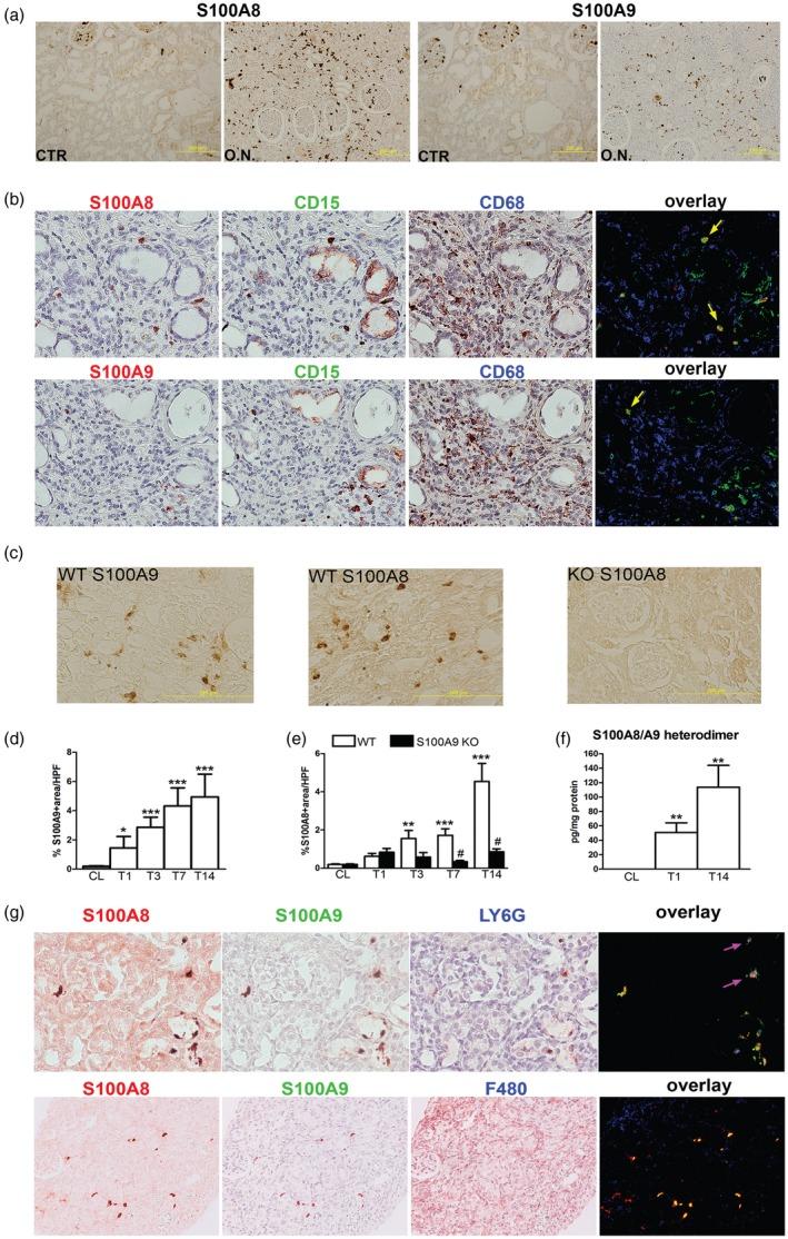
Despite advances in our understanding of the mechanisms underlying the progression of chronic kidney disease and the development of fibrosis, only limited efficacious therapies exist. The calcium binding protein S100A8/A9 is a damage-associated molecular pattern which can activate Toll-like receptor (TLR)-4 or receptor for advanced glycation end-products (RAGE). Activation of these receptors is involved in the progression of renal fibrosis; however, the role of S100A8/A9 herein remains unknown. Therefore, we analysed S100A8/A9 expression in patients and mice with obstructive nephropathy and subjected wild-type and S100A9 knock-out mice lacking the heterodimer S100A8/A9 to unilateral ureteral obstruction (UUO). We found profound S100A8/A9 expression in granulocytes that infiltrated human and murine kidney, together with enhanced renal expression over time, following UUO. S100A9 KO mice were protected from UUO-induced renal fibrosis, independently of leucocyte infiltration and inflammation. Loss of S100A8/A9 protected tubular epithelial cells from UUO-induced apoptosis and critical epithelial-mesenchymal transition steps. In-vitro studies revealed S100A8/A9 as a novel mediator of epithelial cell injury through loss of cell polarity, cell cycle arrest and subsequent cell death. In conclusion, we demonstrate that S100A8/A9 mediates renal damage and fibrosis, presumably through loss of tubular epithelial cell contacts and irreversible damage. Suppression of S100A8/A9 could be a therapeutic strategy to halt renal fibrosis in patients with chronic kidney disease.

摘要

尽管我们对慢性肾脏病进展和纤维化形成的机制有了更深入的了解,但目前仅存在有限的有效治疗方法。钙结合蛋白 S100A8/A9 是一种损伤相关的分子模式,可激活 Toll 样受体(TLR)-4 或晚期糖基化终产物受体(RAGE)。这些受体的激活与肾纤维化的进展有关;然而,S100A8/A9 在此过程中的作用尚不清楚。因此,我们分析了梗阻性肾病患者和小鼠中 S100A8/A9 的表达情况,并对缺乏 S100A8/A9 异二聚体的野生型和 S100A9 敲除小鼠进行单侧输尿管梗阻(UUO)处理。我们发现,在人肾和鼠肾浸润的粒细胞中存在明显的 S100A8/A9 表达,且随着 UUO 的进行,肾脏中的表达逐渐增强。S100A9 KO 小鼠可免受 UUO 引起的肾纤维化,且与白细胞浸润和炎症无关。S100A8/A9 的缺失可保护肾小管上皮细胞免受 UUO 诱导的凋亡和关键上皮-间充质转化步骤的影响。体外研究表明,S100A8/A9 通过失去细胞极性、细胞周期停滞和随后的细胞死亡,成为上皮细胞损伤的一种新的介导物。总之,我们证明 S100A8/A9 介导了肾损伤和纤维化,可能是通过失去肾小管上皮细胞的接触和不可逆的损伤。抑制 S100A8/A9 可能是阻止慢性肾脏病患者肾纤维化的一种治疗策略。

https://cdn.ncbi.nlm.nih.gov/pmc/blobs/fe7a/6150262/b931ebf73db1/CEI-193-361-g001.jpg

文献AI研究员

20分钟写一篇综述,助力文献阅读效率提升50倍。

立即体验

用中文搜PubMed

大模型驱动的PubMed中文搜索引擎

马上搜索

文档翻译

学术文献翻译模型,支持多种主流文档格式。

立即体验