Suppr超能文献

长链非编码 RNA HOXD-AS1 促进结直肠癌的肿瘤进展并预测不良预后。

Long non-coding RNA HOXD-AS1 promotes tumor progression and predicts poor prognosis in colorectal cancer.

机构信息

Department of Second Medical Oncology, The Affiliated 3201 Hospital of Xi'an Jiaotong University, Hanzhong, Shaanxi 723000, P.R. China.

出版信息

Int J Oncol. 2018 Jul;53(1):21-32. doi: 10.3892/ijo.2018.4400. Epub 2018 May 9.

Abstract

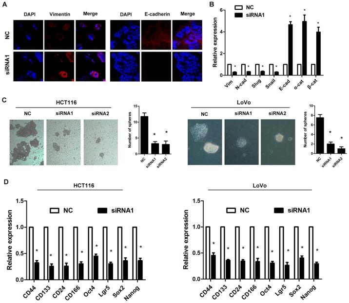
Mounting evidence has indicated that long non‑coding RNAs (lncRNA) serve important roles in tumor development. Previous studies have demonstrated that the lncRNA HOXD cluster antisense RNA 1 (HOXD‑AS1) promotes tumor progression in numerous types of cancer; however, the role of HOXD‑AS1 in colorectal cancer (CRC) remains unclear. In the present study, the expression levels of HOXD‑AS1 were detected in CRC tissues and cell lines using quantitative polymerase chain reaction. In addition, the biological effects of HOXD‑AS1 on CRC were evaluated in vitro by cell counting kit‑8, colony formation and Transwell assays, and in vivo by tumorigenesis and metastasis assays. The results demonstrated that HOXD‑AS1 was upregulated in CRC tissues and cell lines, and that overexpression of HOXD‑AS1 was associated with poor prognosis in patients with CRC. Furthermore, knockdown of HOXD‑AS1 inhibited cell proliferation, cell invasion, epithelial‑mesenchymal transition and stem cell formation in vitro, as well as tumor growth and metastasis in vivo. Mechanistically, HOXD‑AS1 functioned as a competing endogenous RNA for miR‑217. In conclusion, the present study demonstrated that HOXD‑AS1 may promote CRC progression and metastasis by competing for miR‑217. In addition, HOXD‑AS1 may be considered an indicator of prognosis in patients with CRC.

摘要

越来越多的证据表明,长非编码 RNA(lncRNA)在肿瘤发展中发挥重要作用。先前的研究表明,长非编码 RNA HOXD 簇反义 RNA 1(HOXD-AS1)可促进多种类型癌症的肿瘤进展;然而,HOXD-AS1 在结直肠癌(CRC)中的作用尚不清楚。在本研究中,通过实时定量聚合酶链反应检测 CRC 组织和细胞系中 HOXD-AS1 的表达水平。此外,通过细胞计数试剂盒-8、集落形成和 Transwell 分析在体外评估 HOXD-AS1 对 CRC 的生物学效应,并通过肿瘤发生和转移分析在体内进行评估。结果表明,HOXD-AS1 在 CRC 组织和细胞系中上调,并且 HOXD-AS1 的过表达与 CRC 患者的预后不良相关。此外,敲低 HOXD-AS1 可抑制细胞增殖、侵袭、上皮-间充质转化和干细胞形成,以及体内肿瘤生长和转移。机制上,HOXD-AS1 作为 miR-217 的竞争性内源 RNA 发挥作用。综上所述,本研究表明 HOXD-AS1 可能通过竞争性结合 miR-217 促进 CRC 的进展和转移。此外,HOXD-AS1 可作为 CRC 患者预后的指标。

https://cdn.ncbi.nlm.nih.gov/pmc/blobs/2fd4/5958811/b1326938df48/IJO-53-01-0021-g00.jpg

文献AI研究员

20分钟写一篇综述,助力文献阅读效率提升50倍。

立即体验

用中文搜PubMed

大模型驱动的PubMed中文搜索引擎

马上搜索

文档翻译

学术文献翻译模型,支持多种主流文档格式。

立即体验