Suppr超能文献

人肝浸润 γδ T 细胞由克隆扩增的循环和组织驻留群体组成。

Human liver infiltrating γδ T cells are composed of clonally expanded circulating and tissue-resident populations.

机构信息

Cancer Immunology and Immunotherapy Centre, Institute of Immunology and Immunotherapy, University of Birmingham, Edgbaston, Birmingham B15 2TT, United Kingdom; Centre for Liver Research and National Institute for Health Research (NIHR) Birmingham Biomedical Research Centre, Institute of Immunology & Immunotherapy, University of Birmingham, United Kingdom.

Cancer Immunology and Immunotherapy Centre, Institute of Immunology and Immunotherapy, University of Birmingham, Edgbaston, Birmingham B15 2TT, United Kingdom.

出版信息

J Hepatol. 2018 Sep;69(3):654-665. doi: 10.1016/j.jhep.2018.05.007. Epub 2018 May 18.

Abstract

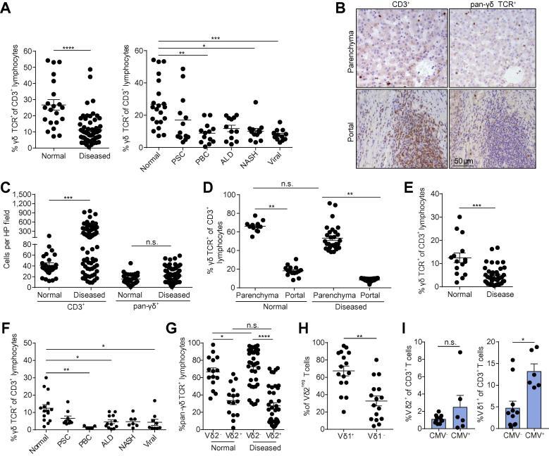
BACKGROUND & AIMS: γδ T cells comprise a substantial proportion of tissue-associated lymphocytes. However, our current understanding of human γδ T cells is primarily based on peripheral blood subsets, while the immunobiology of tissue-associated subsets remains largely unclear. Therefore, we aimed to elucidate the T cell receptor (TCR) diversity, immunophenotype and function of γδ T cells in the human liver.

METHODS

We characterised the TCR repertoire, immunophenotype and function of human liver infiltrating γδ T cells, by TCR sequencing analysis, flow cytometry, in situ hybridisation and immunohistochemistry. We focussed on the predominant tissue-associated Vδ2 γδ subset, which is implicated in liver immunopathology.

RESULTS

Intrahepatic Vδ2 γδ T cells were highly clonally focussed, with single expanded clonotypes featuring complex, private TCR rearrangements frequently dominating the compartment. Such T cells were predominantly CD27 effector lymphocytes, whereas naïve CD27, TCR-diverse populations present in matched blood were generally absent in the liver. Furthermore, while a CD45RA Vδ2 γδ effector subset present in both liver and peripheral blood contained overlapping TCR clonotypes, the liver Vδ2 γδ T cell pool also included a phenotypically distinct CD45RA effector compartment that was enriched for expression of the tissue tropism marker CD69, the hepatic homing chemokine receptors CXCR3 and CXCR6, and liver-restricted TCR clonotypes, suggestive of intrahepatic tissue residency. Liver infiltrating Vδ2 γδ cells were capable of polyfunctional cytokine secretion, and unlike peripheral blood subsets, were responsive to both TCR and innate stimuli.

CONCLUSION

These findings suggest that the ability of Vδ2 γδ T cells to undergo clonotypic expansion and differentiation is crucial in permitting access to solid tissues, such as the liver, which results in functionally distinct peripheral and liver-resident memory γδ T cell subsets. They also highlight the inherent functional plasticity within the Vδ2 γδ T cell compartment and provide information that could be used for the design of cellular therapies that suppress liver inflammation or combat liver cancer.

LAY SUMMARY

γδ T cells are frequently enriched in many solid tissues, however the immunobiology of such tissue-associated subsets in humans has remained unclear. We show that intrahepatic γδ T cells are enriched for clonally expanded effector T cells, whereas naïve γδ T cells are largely excluded. Moreover, whereas a distinct proportion of circulating T cell clonotypes was present in both the liver tissue and peripheral blood, a functionally and clonotypically distinct population of liver-resident γδ T cells was also evident. Our findings suggest that factors triggering γδ T cell clonal selection and differentiation, such as infection, can drive enrichment of γδ T cells into liver tissue, allowing the development of functionally distinct tissue-restricted memory populations specialised in local hepatic immunosurveillance.

摘要

背景与目的

γδ T 细胞构成了组织相关淋巴细胞的重要组成部分。然而,我们目前对人类 γδ T 细胞的认识主要基于外周血亚群,而组织相关亚群的免疫生物学仍很大程度上不清楚。因此,我们旨在阐明人类肝脏中 γδ T 细胞的 T 细胞受体(TCR)多样性、免疫表型和功能。

方法

我们通过 TCR 测序分析、流式细胞术、原位杂交和免疫组织化学,对人类肝脏浸润 γδ T 细胞的 TCR 谱、免疫表型和功能进行了表征。我们重点研究了主要的组织相关 Vδ2 γδ 亚群,该亚群与肝脏免疫病理学有关。

结果

肝内 Vδ2 γδ T 细胞呈高度克隆聚焦,单一扩增的克隆型具有复杂的、独特的 TCR 重排,经常主导该亚群。这些 T 细胞主要是 CD27 效应淋巴细胞,而在匹配血液中存在的幼稚 CD27、TCR 多样化群体通常不存在于肝脏中。此外,虽然在肝脏和外周血中均存在的 CD45RA Vδ2 γδ 效应亚群包含重叠的 TCR 克隆型,但肝脏 Vδ2 γδ T 细胞池还包括一个表型明显不同的 CD45RA 效应亚群,该亚群富含组织归巢标记物 CD69、肝脏归巢趋化因子受体 CXCR3 和 CXCR6 以及肝脏限制性 TCR 克隆型,提示其具有肝内组织驻留能力。肝脏浸润的 Vδ2 γδ 细胞能够进行多效性细胞因子分泌,与外周血亚群不同的是,它们对 TCR 和先天刺激均有反应。

结论

这些发现表明,Vδ2 γδ T 细胞发生克隆扩增和分化的能力对于允许进入肝脏等实体组织至关重要,这导致了功能上不同的外周和肝驻留记忆 γδ T 细胞亚群。它们还突出了 Vδ2 γδ T 细胞亚群中固有的功能可塑性,并提供了可用于设计抑制肝脏炎症或对抗肝癌的细胞治疗的信息。

要点总结

γδ T 细胞在许多实体组织中经常富集,然而,人类此类组织相关亚群的免疫生物学仍不清楚。我们表明,肝内 γδ T 细胞富含克隆扩增的效应 T 细胞,而幼稚 γδ T 细胞则大量缺失。此外,虽然循环 T 细胞克隆型的一部分存在于肝组织和外周血中,但也存在功能和克隆型明显不同的肝驻留 γδ T 细胞群。我们的发现表明,触发 γδ T 细胞克隆选择和分化的因素,如感染,可以驱动 γδ T 细胞富集到肝组织中,从而产生专门用于局部肝脏免疫监视的功能上不同的组织限制性记忆群体。

https://cdn.ncbi.nlm.nih.gov/pmc/blobs/cf1b/6089840/235aa4e21e25/fx1.jpg

文献AI研究员

20分钟写一篇综述,助力文献阅读效率提升50倍。

立即体验

用中文搜PubMed

大模型驱动的PubMed中文搜索引擎

马上搜索

文档翻译

学术文献翻译模型,支持多种主流文档格式。

立即体验