Suppr超能文献

丹参酮IIA磺酸钠通过阻断MAPK/HIF-1α信号通路的激活来减轻香烟烟雾诱导的炎症和氧化应激。

Sodium Tanshinone IIA Sulfonate Decreases Cigarette Smoke-Induced Inflammation and Oxidative Stress via Blocking the Activation of MAPK/HIF-1α Signaling Pathway.

作者信息

Guan Ruijuan, Wang Jian, Li Ziying, Ding Mingjing, Li Defu, Xu Guihua, Wang Tao, Chen Yuqin, Yang Qian, Long Zhen, Cai Zhou, Zhang Chenting, Liang Xue, Dong Lian, Zhao Li, Zhang Haiyun, Sun Dejun, Lu Wenju

机构信息

State Key Lab of Respiratory Diseases, Guangzhou Institute of Respiratory Disease, Guangzhou Institute of Respiratory Health, The First Affiliated Hospital, Guangzhou Medical University, Guangzhou, China.

Departments of Respiratory and Critical Diseases, Inner Mongolia Autonomous Region People's Hospital, Hohhot, China.

出版信息

Front Pharmacol. 2018 May 1;9:263. doi: 10.3389/fphar.2018.00263. eCollection 2018.

Abstract

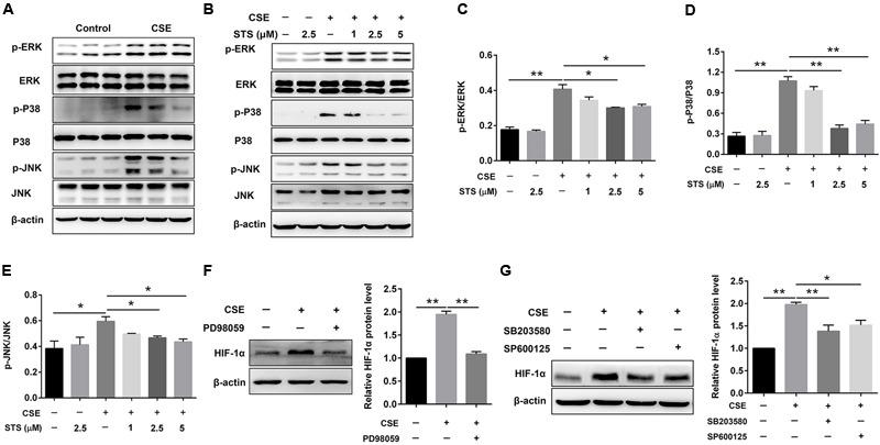
Aberrant activation of hypoxia-inducible factor (HIF)-1α is frequently encountered and promotes oxidative stress and inflammation in chronic obstructive pulmonary disease (COPD). The present study investigated whether sodium tanshinone IIA sulfonate (STS), a water-soluble derivative of tanshinone IIA, can mediate its effect through inhibiting HIF-1α-induced oxidative stress and inflammation in cigarette smoke (CS)-induced COPD in mice. Here, we found that STS improved pulmonary function, ameliorated emphysema and decreased the infiltration of inflammatory cells in the lungs of CS-exposed mice. STS reduced CS- and cigarette smoke extract (CSE)-induced upregulation of tumor necrosis factor (TNF)-α and interleukin (IL)-1β in the lungs and macrophages. STS also inhibited CSE-induced reactive oxygen species (ROS) production, as well as the upregulation of heme oxygenase (HO)-1, NOX1 and matrix metalloproteinase (MMP)-9 in macrophages. In addition, STS suppressed HIF-1α expression and , and pretreatment with HIF-1α siRNA reduced CSE-induced elevation of TNF-α, IL-1β, and HO-1 content in the macrophages. Moreover, we found that STS inhibited CSE-induced the phosphorylation of ERK, p38 MAPK and JNK in macrophages, and inhibition of these signaling molecules significantly repressed CSE-induced HIF-1α expression. It indicated that STS inhibits CSE-induced HIF-1α expression likely by blocking MAPK signaling. Furthermore, STS also promoted HIF-1α protein degradation in CSE-stimulated macrophages. Taken together, these results suggest that STS prevents COPD development possibly through the inhibition of HIF-1α signaling, and may be a novel strategy for the treatment of COPD.

摘要

缺氧诱导因子(HIF)-1α的异常激活在慢性阻塞性肺疾病(COPD)中经常出现,并促进氧化应激和炎症反应。本研究调查了丹参酮IIA磺酸钠(STS),一种丹参酮IIA的水溶性衍生物,是否能通过抑制HIF-1α诱导的氧化应激和炎症反应,来介导其在香烟烟雾(CS)诱导的小鼠COPD中的作用。在此,我们发现STS改善了肺功能,减轻了肺气肿,并减少了CS暴露小鼠肺内炎症细胞的浸润。STS降低了CS和香烟烟雾提取物(CSE)诱导的肺和巨噬细胞中肿瘤坏死因子(TNF)-α和白细胞介素(IL)-1β的上调。STS还抑制了CSE诱导的活性氧(ROS)产生,以及巨噬细胞中血红素加氧酶(HO)-1、NOX1和基质金属蛋白酶(MMP)-9的上调。此外,STS抑制了HIF-1α的表达,并且用HIF-1α siRNA预处理降低了CSE诱导的巨噬细胞中TNF-α、IL-1β和HO-1含量的升高。此外,我们发现STS抑制了CSE诱导的巨噬细胞中ERK、p38 MAPK和JNK的磷酸化,并且抑制这些信号分子显著抑制了CSE诱导的HIF-1α表达。这表明STS可能通过阻断MAPK信号通路来抑制CSE诱导的HIF-1α表达。此外,STS还促进了CSE刺激的巨噬细胞中HIF-1α蛋白的降解。综上所述,这些结果表明STS可能通过抑制HIF-1α信号通路来预防COPD的发展,并且可能是一种治疗COPD的新策略。

https://cdn.ncbi.nlm.nih.gov/pmc/blobs/d7ee/5938387/4a425772e4b6/fphar-09-00263-g001.jpg

文献AI研究员

20分钟写一篇综述,助力文献阅读效率提升50倍。

立即体验

用中文搜PubMed

大模型驱动的PubMed中文搜索引擎

马上搜索

文档翻译

学术文献翻译模型,支持多种主流文档格式。

立即体验