Suppr超能文献

一种实现垂直有机晶体管40MHz工作的脉冲偏置小信号测量技术。

A Pulse-Biasing Small-Signal Measurement Technique Enabling 40 MHz Operation of Vertical Organic Transistors.

作者信息

Kheradmand-Boroujeni Bahman, Klinger Markus P, Fischer Axel, Kleemann Hans, Leo Karl, Ellinger Frank

机构信息

Chair for Circuit Design and Network Theory (CCN), Technische Universität Dresden, Helmholtzstr. 18, 01069, Dresden, Germany.

Center for Advancing Electronics Dresden (cfaed), Technische Universität Dresden, Würzburgerstr. 46, 01187, Dresden, Germany.

出版信息

Sci Rep. 2018 May 16;8(1):7643. doi: 10.1038/s41598-018-26008-0.

Abstract

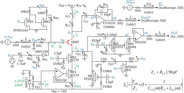
Organic/polymer transistors can enable the fabrication of large-area flexible circuits. However, these devices are inherently temperature sensitive due to the strong temperature dependence of charge carrier mobility, suffer from low thermal conductivity of plastic substrates, and are slow due to the low mobility and long channel length (L). Here we report a new, advanced characterization circuit that within around ten microseconds simultaneously applies an accurate large-signal pulse bias and a small-signal sinusoidal excitation to the transistor and measures many high-frequency parameters. This significantly reduces the self-heating and therefore provides data at a known junction temperature more accurate for fitting model parameters to the results, enables small-signal characterization over >10 times wider bias I-V range, with ~10 times less bias-stress effects. Fully thermally-evaporated vertical permeable-base transistors with physical L = 200 nm fabricated using C fullerene semiconductor are characterized. Intrinsic gain up to 35 dB, and record transit frequency (unity current-gain cutoff frequency, f) of 40 MHz at 8.6 V are achieved. Interestingly, no saturation in f - I and transconductance (g - I) is observed at high currents. This paves the way for the integration of high-frequency functionalities into organic circuits, such as long-distance wireless communication and switching power converters.

摘要

有机/聚合物晶体管能够实现大面积柔性电路的制造。然而,由于载流子迁移率对温度的强烈依赖性,这些器件本质上对温度敏感,塑料基板的热导率低,且由于迁移率低和沟道长度(L)长而速度较慢。在此,我们报告一种新型的先进表征电路,该电路能在大约十微秒内同时向晶体管施加精确的大信号脉冲偏置和小信号正弦激励,并测量许多高频参数。这显著降低了自热,因此能在已知结温下提供更准确的数据以将模型参数与结果进行拟合,能够在比以往宽10倍以上的偏置电流 - 电压(I - V)范围内进行小信号表征,且偏置应力效应降低约10倍。对使用C富勒烯半导体制造的物理沟道长度L = 200 nm的完全热蒸发垂直渗透基极晶体管进行了表征。实现了高达35 dB的本征增益,以及在8.6 V时40 MHz的创纪录的转折频率(单位电流增益截止频率,f)。有趣的是,在高电流下未观察到f - I和跨导(g - I)的饱和现象。这为将高频功能集成到有机电路中铺平了道路,如长距离无线通信和开关电源转换器。

https://cdn.ncbi.nlm.nih.gov/pmc/blobs/cc1c/5955934/f95ef5fb4d27/41598_2018_26008_Fig1_HTML.jpg

文献AI研究员

20分钟写一篇综述,助力文献阅读效率提升50倍。

立即体验

用中文搜PubMed

大模型驱动的PubMed中文搜索引擎

马上搜索

文档翻译

学术文献翻译模型,支持多种主流文档格式。

立即体验