Suppr超能文献

组蛋白甲基化变化是人类寄生虫曼氏血吸虫生命周期进展所必需的。

Histone methylation changes are required for life cycle progression in the human parasite Schistosoma mansoni.

机构信息

Technical University of Munich, Department of Plant Sciences, Freising, Germany.

European Institute for the Biology of Aging, University of Groningen, University Medical Centre Groningen, AV Groningen, The Netherlands.

出版信息

PLoS Pathog. 2018 May 21;14(5):e1007066. doi: 10.1371/journal.ppat.1007066. eCollection 2018 May.

Abstract

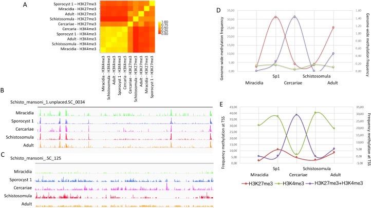
Epigenetic mechanisms and chromatin structure play an important role in development. Their impact is therefore expected to be strong in parasites with complex life cycles and multiple, strikingly different, developmental stages, i.e. developmental plasticity. Some studies have already described how the chromatin structure, through histone modifications, varies from a developmental stage to another in a few unicellular parasites. While H3K4me3 profiles remain relatively constant, H3K27 trimethylation and bivalent methylation show strong variation. Inhibitors (A366 and GSK343) of H3K27 histone methyltransferase activity in S. mansoni efficiently blocked miracidium to sporocyst transition indicating that H3K27 trimethylation is required for life cycle progression. As S. mansoni is a multicellular parasite that significantly affects both the health and economy of endemic areas, a better understanding of fluke developmental processes within the definitive host will likely highlight novel disease control strategies. Towards this goal, we also studied H4K20me1 in female cercariae and adults. In particular, we found that bivalent trimethylation of H3K4 and H3K27 at the transcription start site of genes is a landmark of the cercarial stage. In cercariae, H3K27me3 presence and strong enrichment in H4K20me1 over long regions (10-100 kb) is associated with development related genes. Here, we provide a broad overview of the chromatin structure of a metazoan parasite throughout its most important lifecycle stages. The five developmental stages studied here present distinct chromatin structures, indicating that histone methylation plays an important role during development. Hence, components of the histone methylation (and demethylation) machinery may provide suitable Schistosomiasis control targets.

摘要

表观遗传机制和染色质结构在发育中起着重要作用。因此,在生命周期复杂且具有多个明显不同的发育阶段的寄生虫(即发育可塑性)中,预计它们的影响会很强。一些研究已经描述了染色质结构如何通过组蛋白修饰在少数单细胞寄生虫的几个发育阶段之间发生变化。虽然 H3K4me3 图谱相对保持不变,但 H3K27 三甲基化和双价甲基化显示出强烈的变化。在 S. mansoni 中,H3K27 组蛋白甲基转移酶活性的抑制剂(A366 和 GSK343)有效地阻止了毛蚴向孢子囊的转变,表明 H3K27 三甲基化是生命周期进展所必需的。由于 S. mansoni 是一种多细胞寄生虫,会对流行地区的健康和经济产生重大影响,因此更好地了解终宿主内吸虫的发育过程可能会突出新的疾病控制策略。为此,我们还研究了雌性尾蚴和成虫中的 H4K20me1。特别是,我们发现 H3K4 和 H3K27 的双价三甲基化在基因的转录起始位点是尾蚴阶段的一个标志。在尾蚴中,H3K27me3 的存在和 H4K20me1 在长区域(10-100 kb)上的强烈富集与发育相关基因有关。在这里,我们提供了一个后生动物寄生虫在其最重要的生命周期阶段的染色质结构的广泛概述。这里研究的五个发育阶段呈现出不同的染色质结构,表明组蛋白甲基化在发育过程中起着重要作用。因此,组蛋白甲基化(和去甲基化)机制的成分可能提供合适的血吸虫病控制靶标。

https://cdn.ncbi.nlm.nih.gov/pmc/blobs/33c1/5983875/4de95a338e24/ppat.1007066.g001.jpg

文献AI研究员

20分钟写一篇综述,助力文献阅读效率提升50倍。

立即体验

用中文搜PubMed

大模型驱动的PubMed中文搜索引擎

马上搜索

文档翻译

学术文献翻译模型,支持多种主流文档格式。

立即体验