Suppr超能文献

CD8 T 细胞介导乳香和没药在肝细胞癌中的抗肿瘤活性。

CD8 T cells mediate the antitumor activity of frankincense and myrrh in hepatocellular carcinoma.

机构信息

Jiangsu Key Laboratory of Molecular Medicine, Medical School of Nanjing University, Nanjing, 210093, China.

The Affiliated Drum Tower Hospital, Medical School of Nanjing University, Nanjing, 210093, China.

出版信息

J Transl Med. 2018 May 21;16(1):132. doi: 10.1186/s12967-018-1508-5.

Abstract

BACKGROUND

Tumor-promoting inflammation is an emerging hallmark of cancer, which participates in both cancer progression and immune escape. Hepatocellular carcinoma (HCC) is a typical inflammation-related cancer with an extremely poor prognosis. Frankincense and myrrh are anti-inflammation agents commonly used in clinic. The purpose of this study is to investigate whether extract of frankincense and myrrh (FM) downregulates inflammatory microenvironment of HCC and thereby restores antitumor immune responses.

METHODS

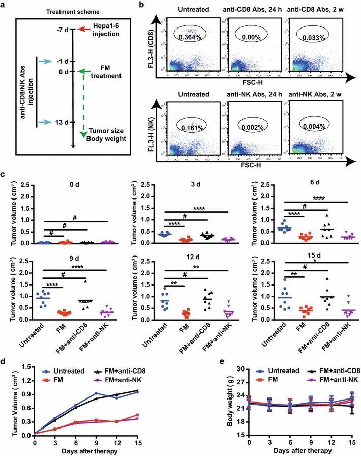
The water-decocting FM was obtained and quantified. HCC cell lines HCCLM3 and Hepa1-6 were used to evaluate the efficacy of FM targeting NF-κB and STAT3 signaling with western blot and qRT-PCR analysis. CD8NKG2D cells were derived from human peripheral blood and were used for evaluation of immune cells-mediated inflammation and oncolysis on HCCLM3 cells. The antitumor efficacy of FM was investigated both in immune compromised and immune competent mice bearing subcutaneous HCC. Mice received daily oral gavage of FM at 60 mg/kg. Immune activity within tumor microenvironment (TME) was assessed by ELISpot assay and flow cytometry, respectively. Depletion of CD8 T cells or NK cells was achieved by intraperitoneal injection of respective neutralizing antibody.

RESULTS

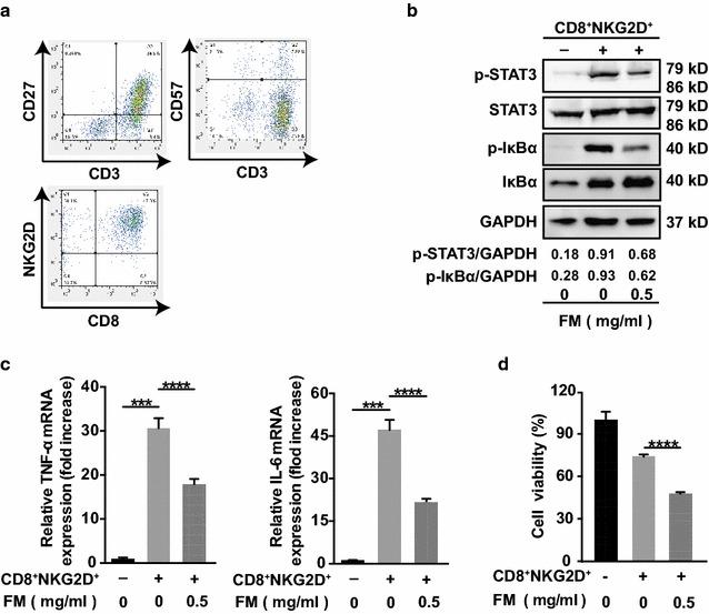
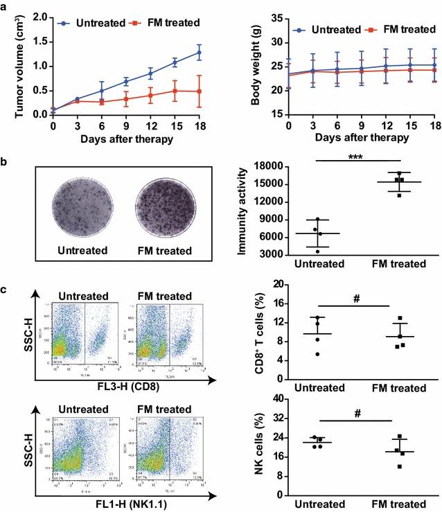
FM significantly inhibited the activation of NF-κB and STAT3 signaling in HCC cells induced by cytokines (TNF-α or IL-6) and in co-culture system with CD8NKG2D cells. Furthermore, FM sensitized HCC cells to CD8NKG2D cells-mediated oncolysis. In HCC-bearing mice, FM at a non-toxic dose failed to reduce tumor growth in immune compromised mice, whereas it significantly inhibited tumor growth and prolonged life span in immune competent mice. While the number of IFN-γ-producing cells within TME was increased in mice treated with FM, the infiltration of CD8 T cells and NK cells was not increased. Finally, we identified that depletion of CD8 T cells rather than NK cells abrogated the antitumor activity of FM.

CONCLUSIONS

Our results show for the first time that CD8 T cells mediate the antitumor activity of FM at a non-toxic dose. This may provide new insights to this ancient mysterious prescription in cancer therapy, which offers a novel and practical therapeutic strategy and the possibilities of combined immunotherapy for HCC as well as other inflammation-related cancers in clinic.

摘要

背景

促进肿瘤的炎症是癌症的一个新兴标志,它既参与癌症的进展,也参与免疫逃避。肝细胞癌(HCC)是一种典型的炎症相关癌症,预后极差。乳香和没药是临床上常用的抗炎药。本研究旨在探讨乳香没药提取物(FM)是否下调 HCC 的炎症微环境,从而恢复抗肿瘤免疫反应。

方法

获得并定量水提 FM。用 HCCLM3 和 Hepa1-6 肝癌细胞系,通过 Western blot 和 qRT-PCR 分析,评估 FM 靶向 NF-κB 和 STAT3 信号通路的效果。从人外周血中衍生出 CD8NKG2D 细胞,用于评估免疫细胞介导的炎症和对 HCCLM3 细胞的溶瘤作用。在免疫缺陷和免疫功能正常的荷皮下 HCC 小鼠中,分别通过每日口服灌胃 60mg/kg 的 FM 来研究 FM 的抗肿瘤疗效。通过 ELISpot 测定和流式细胞术分别评估肿瘤微环境(TME)内的免疫活性。通过腹腔内注射相应的中和抗体来耗尽 CD8 T 细胞或 NK 细胞。

结果

FM 显著抑制了细胞因子(TNF-α 或 IL-6)诱导的 HCC 细胞以及与 CD8NKG2D 细胞共培养系统中 NF-κB 和 STAT3 信号的激活。此外,FM 使 HCC 细胞对 CD8NKG2D 细胞介导的溶瘤作用敏感。在荷瘤小鼠中,FM 在非毒性剂量下未能减少免疫缺陷小鼠的肿瘤生长,但显著抑制了免疫功能正常小鼠的肿瘤生长并延长了其生存期。在接受 FM 治疗的小鼠中,TME 内 IFN-γ 产生细胞的数量增加,但 CD8 T 细胞和 NK 细胞的浸润没有增加。最后,我们发现耗尽 CD8 T 细胞而不是 NK 细胞会削弱 FM 的抗肿瘤活性。

结论

我们的研究结果首次表明,在非毒性剂量下,CD8 T 细胞介导了 FM 的抗肿瘤活性。这可能为这种古老而神秘的癌症治疗处方提供新的见解,为 HCC 以及其他炎症相关癌症的临床免疫治疗提供了一种新的、实用的治疗策略和联合免疫治疗的可能性。

https://cdn.ncbi.nlm.nih.gov/pmc/blobs/23b5/5963062/fd952a96b66c/12967_2018_1508_Fig1_HTML.jpg

文献AI研究员

20分钟写一篇综述,助力文献阅读效率提升50倍。

立即体验

用中文搜PubMed

大模型驱动的PubMed中文搜索引擎

马上搜索

文档翻译

学术文献翻译模型,支持多种主流文档格式。

立即体验