Suppr超能文献

IΚΚε 在不同的环境下与 MEK 或非经典 NF-κB 合作,促进三阴性乳腺癌细胞的生长。

IΚΚε cooperates with either MEK or non-canonical NF-kB driving growth of triple-negative breast cancer cells in different contexts.

机构信息

Women's Malignancies Branch, National Cancer Institute, Bethesda, MD, USA.

出版信息

BMC Cancer. 2018 May 25;18(1):595. doi: 10.1186/s12885-018-4507-2.

Abstract

BACKGROUND

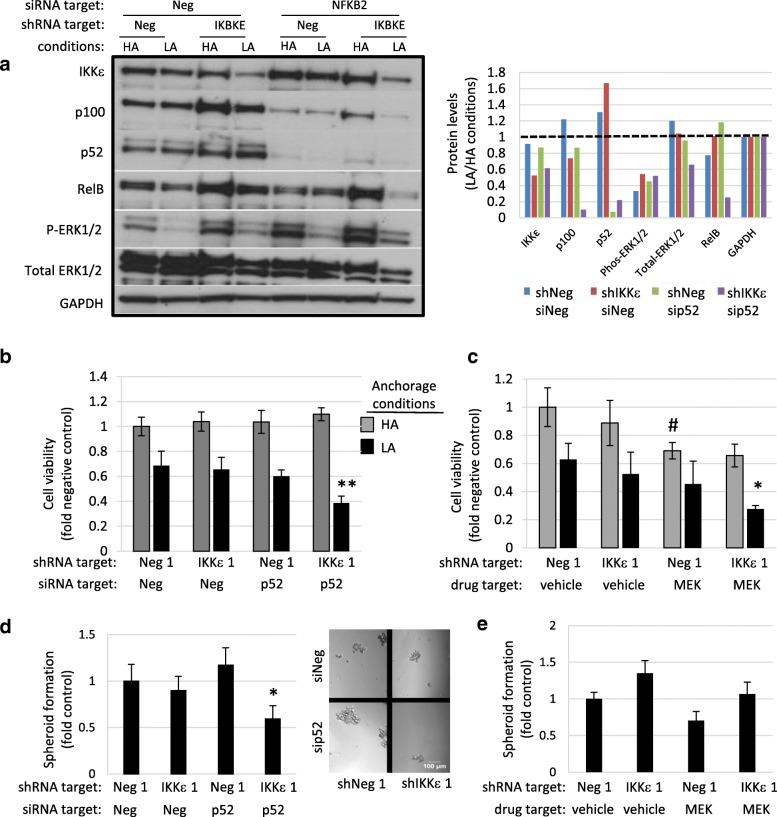
Metastatic breast cancer carries a poor prognosis despite the success of newly targeted therapies. Treatment options remain especially limited for the subtype of triple negative breast cancer (TNBC). Several signaling pathways, including NF-κB, are altered in TNBC, and the complexity of this disease implies multi-faceted pathway interactions. Given that IKKε behaves as an oncogene in breast cancer, we hypothesized that IKKε regulates NF-κB signaling to control diverse oncogenic functions in TNBC.

METHODS

Vector expression and RNA interference were used to investigate the functional role of IKKε in triple-negative breast cancer cells. Viability, protein expression, NF-κB binding activity, invasion, anoikis, and spheroid formation were examined in cells expressing high or low levels of IKKε, in conjunction with p52 RNA interference or MEK inhibition.

RESULTS

This study found that non-canonical NF-κB p52 levels are inversely proportional to ΙΚΚε, and growth of TNBC cells in anchorage supportive, high-attachment conditions requires IKKε and activated MEK. Growth of these cells in anchorage resistant conditions requires IKKε and activated MEK or p52. In this model, IKKε and MEK cooperate to support overall viability whereas the p52 transcription factor is only required for viability in low attachment conditions, underscoring the contrasting roles of these proteins.

CONCLUSIONS

This study illustrates the diverse functions of IKKε in TNBC and highlights the adaptability of NF-κB signaling in maintaining cancer cell survival under different growth conditions. A better understanding of the diversity of NF-κB signaling may ultimately improve the development of novel therapeutic regimens for TNBC.

摘要

背景

转移性乳腺癌尽管新靶向治疗取得了成功,但预后仍较差。三阴性乳腺癌(TNBC)亚型的治疗选择尤其有限。几种信号通路,包括 NF-κB,在 TNBC 中发生改变,并且这种疾病的复杂性意味着多方面的通路相互作用。鉴于 IKKε 在乳腺癌中表现为癌基因,我们假设 IKKε 通过调节 NF-κB 信号通路来控制 TNBC 中的多种致癌功能。

方法

使用载体表达和 RNA 干扰来研究 IKKε 在三阴性乳腺癌细胞中的功能作用。在表达高水平或低水平 IKKε 的细胞中,结合 p52 RNA 干扰或 MEK 抑制,检查细胞活力、蛋白表达、NF-κB 结合活性、侵袭、失巢凋亡和球体形成。

结果

本研究发现非经典 NF-κB p52 水平与 ΙΚΚε 呈反比,TNBC 细胞在支持锚定、高附着条件下的生长需要 IKKε 和激活的 MEK。这些细胞在无锚定条件下的生长需要 IKKε 和激活的 MEK 或 p52。在这种模型中,IKKε 和 MEK 合作支持整体活力,而 p52 转录因子仅在低附着条件下对活力有要求,这突显了这些蛋白质的作用的对比。

结论

本研究说明了 IKKε 在 TNBC 中的多种功能,并强调了 NF-κB 信号在维持不同生长条件下癌细胞存活的适应性。更好地了解 NF-κB 信号的多样性可能最终会改善 TNBC 的新型治疗方案的开发。

https://cdn.ncbi.nlm.nih.gov/pmc/blobs/a531/5970439/87ca5916cf57/12885_2018_4507_Fig1_HTML.jpg

文献AI研究员

20分钟写一篇综述,助力文献阅读效率提升50倍。

立即体验

用中文搜PubMed

大模型驱动的PubMed中文搜索引擎

马上搜索

文档翻译

学术文献翻译模型,支持多种主流文档格式。

立即体验