Suppr超能文献

Pin1 抑制通过阻断多种致癌途径对急性髓系白血病发挥强大的活性。

Pin1 inhibition exerts potent activity against acute myeloid leukemia through blocking multiple cancer-driving pathways.

机构信息

Fujian Institute of Hematology, Fujian Provincial Key Laboratory on Hematology, Fujian Medical University Union Hospital, Fuzhou, 350001, Fujian, China.

Division of Translational Therapeutics, Department of Medicine and Cancer Research Institute, Beth Israel Deaconess Medical Center, Harvard Medical School, Boston, MA, 02215, USA.

出版信息

J Hematol Oncol. 2018 May 30;11(1):73. doi: 10.1186/s13045-018-0611-7.

Abstract

BACKGROUND

The increasing genomic complexity of acute myeloid leukemia (AML), the most common form of acute leukemia, poses a major challenge to its therapy. To identify potent therapeutic targets with the ability to block multiple cancer-driving pathways is thus imperative. The unique peptidyl-prolyl cis-trans isomerase Pin1 has been reported to promote tumorigenesis through upregulation of numerous cancer-driving pathways. Although Pin1 is a key drug target for treating acute promyelocytic leukemia (APL) caused by a fusion oncogene, much less is known about the role of Pin1 in other heterogeneous leukemia.

METHODS

The mRNA and protein levels of Pin1 were detected in samples from de novo leukemia patients and healthy controls using real-time quantitative RT-PCR (qRT-PCR) and western blot. The establishment of the lentiviral stable-expressed short hairpin RNA (shRNA) system and the tetracycline-inducible shRNA system for targeting Pin1 were used to analyze the biological function of Pin1 in AML cells. The expression of cancer-related Pin1 downstream oncoproteins in shPin1 (Pin1 knockdown) and Pin1 inhibitor all-trans retinoic acid (ATRA) treated leukemia cells were examined by western blot, followed by evaluating the effects of genetic and chemical inhibition of Pin1 in leukemia cells on transformed phenotype, including cell proliferation and colony formation ability, using trypan blue, cell counting assay, and colony formation assay in vitro, as well as the tumorigenesis ability using in vivo xenograft mouse models.

RESULTS

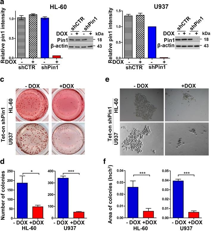
First, we found that the expression of Pin1 mRNA and protein was significantly increased in both de novo leukemia clinical samples and multiple leukemia cell lines, compared with healthy controls. Furthermore, genetic or chemical inhibition of Pin1 in human multiple leukemia cell lines potently inhibited multiple Pin1 substrate oncoproteins and effectively suppressed leukemia cell proliferation and colony formation ability in cell culture models in vitro. Moreover, tetracycline-inducible Pin1 knockdown and slow-releasing ATRA potently inhibited tumorigenicity of U937 and HL-60 leukemia cells in xenograft mouse models.

CONCLUSIONS

We demonstrate that Pin1 is highly overexpressed in human AML and is a promising therapeutic target to block multiple cancer-driving pathways in AML.

摘要

背景

急性髓细胞白血病(AML)是最常见的急性白血病,其基因组日益复杂,这对其治疗构成了重大挑战。因此,迫切需要寻找能够阻断多种致癌途径的有效治疗靶点。已报道,独特的肽基脯氨酰顺反异构酶 Pin1 通过上调许多致癌途径促进肿瘤发生。尽管 Pin1 是治疗由融合癌基因引起的急性早幼粒细胞白血病(APL)的关键药物靶点,但对于 Pin1 在其他异质性白血病中的作用知之甚少。

方法

使用实时定量 RT-PCR(qRT-PCR)和 Western blot 检测新诊断白血病患者和健康对照者样本中 Pin1 的 mRNA 和蛋白水平。建立靶向 Pin1 的慢病毒稳定表达短发夹 RNA(shRNA)系统和四环素诱导的 shRNA 系统,用于分析 AML 细胞中 Pin1 的生物学功能。Western blot 检测 shPin1(Pin1 敲低)和 Pin1 抑制剂全反式维甲酸(ATRA)处理的白血病细胞中癌症相关 Pin1 下游癌蛋白的表达,然后通过体外台盼蓝法、细胞计数法和集落形成实验以及体内异种移植小鼠模型评估 Pin1 的遗传和化学抑制对白血病细胞转化表型的影响,包括细胞增殖和集落形成能力。

结果

首先,我们发现与健康对照相比,新诊断的白血病临床样本和多种白血病细胞系中 Pin1 的 mRNA 和蛋白表达均显著增加。此外,在人多种白血病细胞系中遗传或化学抑制 Pin1 可强烈抑制多种 Pin1 底物癌蛋白,并有效抑制体外细胞培养模型中白血病细胞的增殖和集落形成能力。此外,四环素诱导的 Pin1 敲低和缓慢释放 ATRA 可有效抑制 U937 和 HL-60 白血病细胞在异种移植小鼠模型中的致瘤性。

结论

我们证明 Pin1 在人类 AML 中高度过表达,是阻断 AML 中多种致癌途径的有前途的治疗靶点。

https://cdn.ncbi.nlm.nih.gov/pmc/blobs/26a4/5977460/f5028bf260f8/13045_2018_611_Fig1_HTML.jpg

文献AI研究员

20分钟写一篇综述,助力文献阅读效率提升50倍。

立即体验

用中文搜PubMed

大模型驱动的PubMed中文搜索引擎

马上搜索

文档翻译

学术文献翻译模型,支持多种主流文档格式。

立即体验