Suppr超能文献

免疫原性化疗和局部表达 PD-L1 陷阱协同作用且不良反应低的癌症免疫疗法。

Synergistic and low adverse effect cancer immunotherapy by immunogenic chemotherapy and locally expressed PD-L1 trap.

机构信息

Division of Pharmacoengineering and Molecular Pharmaceutics, Eshelman School of Pharmacy, University of North Carolina, Chapel Hill, NC, 27599, USA.

Key Laboratory of Polymer Ecomaterials, Changchun Institute of Applied Chemistry, Chinese Academy of Sciences, Changchun, 130022, China.

出版信息

Nat Commun. 2018 Jun 8;9(1):2237. doi: 10.1038/s41467-018-04605-x.

Abstract

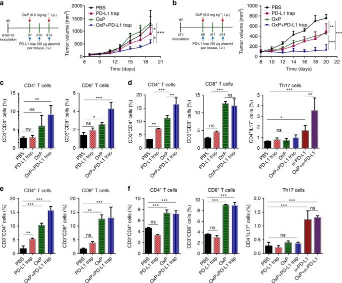
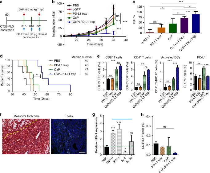
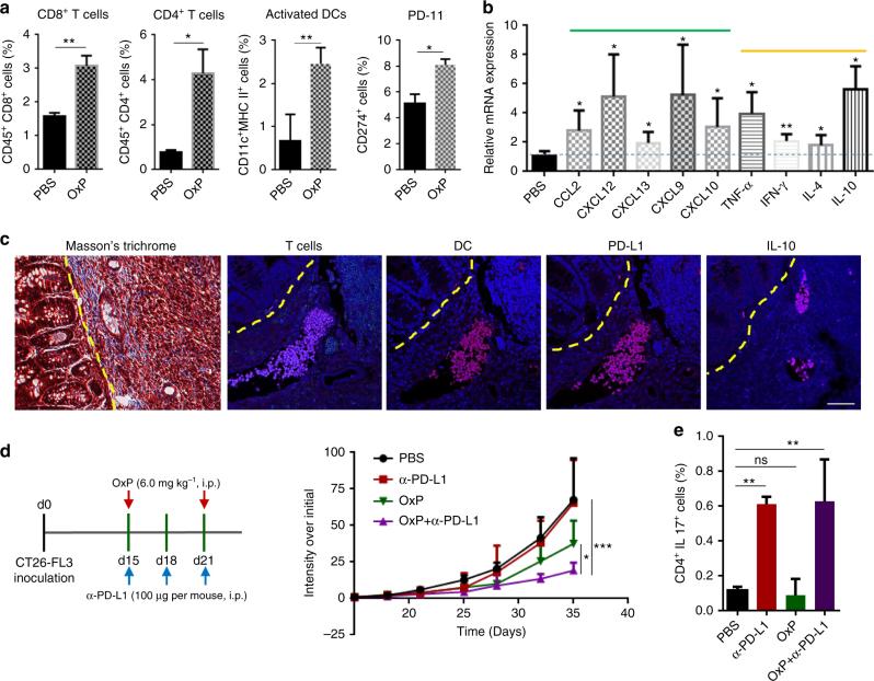
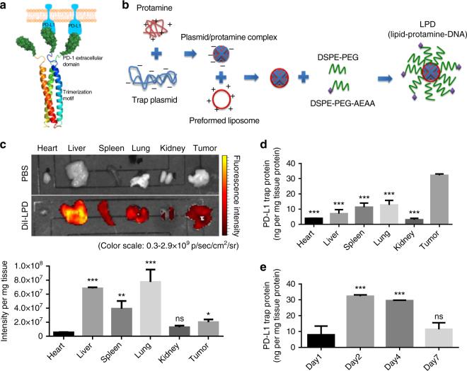
Although great success has been obtained in the clinic, the current immune checkpoint inhibitors still face two challenging problems: low response rate and immune-related adverse effects (irAEs). Here we report the combination of immunogenic chemotherapy and locally expressed PD-L1 trap fusion protein for efficacious and safe cancer immunotherapy. We demonstrate that oxaliplatin (OxP) boosts anti-PD-L1 mAb therapy against murine colorectal cancer. By design of a PD-L1 trap and loading its coding plasmid DNA into a lipid-protamine-DNA nanoparticle, PD-L1 trap is produced transiently and locally in the tumor microenvironment, and synergizes with OxP for tumor inhibition. Significantly, unlike the combination of OxP and anti-PD-L1 mAb, the combination of OxP and PD-L1 trap does not induce obvious Th17 cells accumulation in the spleen, indicating better tolerance and lower tendency to irAEs. The reports here may highlight the potential of applying PD-L1 inhibitor, especially locally expressed PD-L1 trap, in cancer therapy following OxP-based chemotherapy.

摘要

尽管在临床上取得了巨大的成功,但目前的免疫检查点抑制剂仍面临两个具有挑战性的问题:低反应率和免疫相关不良反应(irAEs)。在这里,我们报告了免疫原性化疗和局部表达 PD-L1 陷阱融合蛋白联合用于有效和安全的癌症免疫治疗。我们证明奥沙利铂(OxP)可增强抗 PD-L1 mAb 治疗对小鼠结直肠癌的疗效。通过设计 PD-L1 陷阱并将其编码质粒 DNA 加载到脂质-精氨酸-DNA 纳米颗粒中,PD-L1 陷阱在肿瘤微环境中瞬时和局部产生,并与 OxP 协同抑制肿瘤。重要的是,与 OxP 和抗 PD-L1 mAb 的联合治疗不同,OxP 和 PD-L1 陷阱的联合治疗不会在脾脏中引起明显的 Th17 细胞积聚,表明其具有更好的耐受性和更低的 irAEs 倾向。本研究可能突出了在 OxP 为基础的化疗后应用 PD-L1 抑制剂,特别是局部表达的 PD-L1 陷阱,在癌症治疗中的潜力。

https://cdn.ncbi.nlm.nih.gov/pmc/blobs/e194/5993831/0c4205601ef5/41467_2018_4605_Fig1_HTML.jpg

文献AI研究员

20分钟写一篇综述,助力文献阅读效率提升50倍。

立即体验

用中文搜PubMed

大模型驱动的PubMed中文搜索引擎

马上搜索

文档翻译

学术文献翻译模型,支持多种主流文档格式。

立即体验