Suppr超能文献

肠道微生物群组成异常导致SAMP8小鼠出现认知功能障碍。

Abnormal gut microbiota composition contributes to cognitive dysfunction in SAMP8 mice.

作者信息

Zhan Gaofeng, Yang Ning, Li Shan, Huang Niannian, Fang Xi, Zhang Jie, Zhu Bin, Yang Ling, Yang Chun, Luo Ailin

机构信息

Department of Anesthesiology, Tongji Hospital, Tongji Medical College, Huazhong University of Science and Technology, Wuhan, China.

Department of Cardiology and Critical Care Medicine, The Third Affiliated Hospital of Soochow University, Suzhou, China.

出版信息

Aging (Albany NY). 2018 Jun 10;10(6):1257-1267. doi: 10.18632/aging.101464.

Abstract

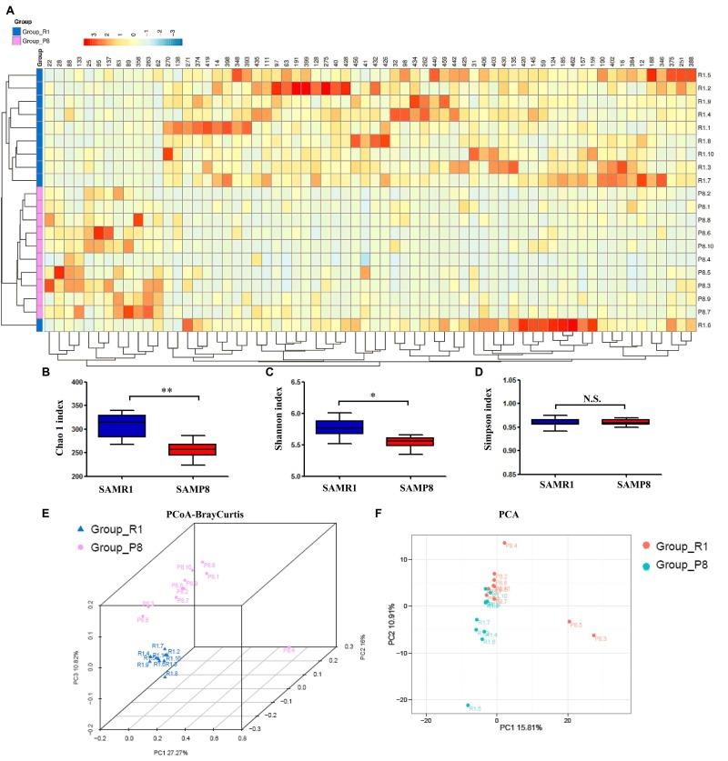
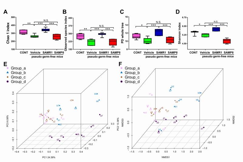
Alzheimer's disease is characterized by cognitive dysfunction and aging is an important predisposing factor; however, the pathological and therapeutic mechanisms are not fully understood. Recently, the role of gut microbiota in Alzheimer's disease has received increasing attention. The cognitive function in senescence-accelerated mouse prone 8 (SAMP8) mice was significantly decreased and the Chao 1 and Shannon indices, principal coordinates analysis, and principal component analysis results were notably abnormal compared with that of those in senescence-accelerated mouse resistant 1 (SAMR1) mice. Moreover, 27 gut bacteria at six phylogenetic levels differed between SAMP8 and SAMR1 mice. In a separate study, we transplanted fecal bacteria from SAMP8 or SAMR1 mice into pseudo germ-free mice. Interestingly, the pseudo germ-free mice had significantly lower cognitive function prior to transplant. Pseudo germ-free mice that received fecal bacteria transplants from SAMR1 mice but not from SAMP8 mice showed improvements in behavior and in α-diversity and β-diversity indices. In total, 14 bacteria at six phylogenetic levels were significantly altered by the gut microbiota transplant. These results suggest that cognitive dysfunction in SAMP8 mice is associated with abnormal composition of the gut microbiota. Thus, improving abnormal gut microbiota may provide an alternative treatment for cognitive dysfunction and Alzheimer's disease.

摘要

阿尔茨海默病的特征是认知功能障碍,衰老为重要的易感因素;然而,其病理和治疗机制尚未完全明确。最近,肠道微生物群在阿尔茨海默病中的作用受到越来越多的关注。与快速老化抗性小鼠1(SAMR1)相比,快速老化易感性小鼠8(SAMP8)的认知功能显著下降,且Chao 1和Shannon指数、主坐标分析及主成分分析结果明显异常。此外,SAMP8和SAMR1小鼠在六个系统发育水平上有27种肠道细菌存在差异。在另一项研究中,我们将SAMP8或SAMR1小鼠的粪便细菌移植到伪无菌小鼠体内。有趣的是,伪无菌小鼠在移植前认知功能显著较低。接受SAMR1小鼠而非SAMP8小鼠粪便细菌移植的伪无菌小鼠在行为以及α-多样性和β-多样性指数方面有所改善。肠道微生物群移植使六个系统发育水平上的14种细菌发生了显著变化。这些结果表明,SAMP8小鼠的认知功能障碍与肠道微生物群的异常组成有关。因此,改善异常的肠道微生物群可能为认知功能障碍和阿尔茨海默病提供一种替代治疗方法。

https://cdn.ncbi.nlm.nih.gov/pmc/blobs/6cfa/6046237/5d2d884126e9/aging-10-101464-g001.jpg

文献AI研究员

20分钟写一篇综述,助力文献阅读效率提升50倍。

立即体验

用中文搜PubMed

大模型驱动的PubMed中文搜索引擎

马上搜索

文档翻译

学术文献翻译模型,支持多种主流文档格式。

立即体验