Suppr超能文献

睾丸生殖细胞肿瘤的综合分子特征分析。

Integrated Molecular Characterization of Testicular Germ Cell Tumors.

机构信息

Van Andel Research Institute, Grand Rapids, MI 49503, USA.

The Eli and Edythe L. Broad Institute of Massachusetts Institute of Technology and Harvard University, Cambridge, MA 02142, USA; Department of Medical Oncology, Dana-Farber Cancer Institute, Boston, MA 02215, USA; Tufts University School of Medicine, 136 Harrison Avenue, Boston, MA 02111, USA.

出版信息

Cell Rep. 2018 Jun 12;23(11):3392-3406. doi: 10.1016/j.celrep.2018.05.039.

Abstract

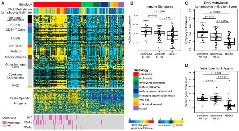
We studied 137 primary testicular germ cell tumors (TGCTs) using high-dimensional assays of genomic, epigenomic, transcriptomic, and proteomic features. These tumors exhibited high aneuploidy and a paucity of somatic mutations. Somatic mutation of only three genes achieved significance-KIT, KRAS, and NRAS-exclusively in samples with seminoma components. Integrated analyses identified distinct molecular patterns that characterized the major recognized histologic subtypes of TGCT: seminoma, embryonal carcinoma, yolk sac tumor, and teratoma. Striking differences in global DNA methylation and microRNA expression between histology subtypes highlight a likely role of epigenomic processes in determining histologic fates in TGCTs. We also identified a subset of pure seminomas defined by KIT mutations, increased immune infiltration, globally demethylated DNA, and decreased KRAS copy number. We report potential biomarkers for risk stratification, such as miRNA specifically expressed in teratoma, and others with molecular diagnostic potential, such as CpH (CpA/CpC/CpT) methylation identifying embryonal carcinomas.

摘要

我们使用基因组、表观基因组、转录组和蛋白质组特征的高维分析研究了 137 例原发性睾丸生殖细胞肿瘤(TGCT)。这些肿瘤表现出高度的非整倍性和很少的体细胞突变。只有 KIT、KRAS 和 NRAS 这三个基因的体细胞突变在具有精原细胞瘤成分的样本中具有显著意义。综合分析确定了不同的分子模式,这些模式特征化了 TGCT 的主要公认组织学亚型:精原细胞瘤、胚胎癌、卵黄囊瘤和畸胎瘤。组织学亚型之间的全球 DNA 甲基化和 microRNA 表达的显著差异突出了表观基因组过程在决定 TGCT 组织学命运中的可能作用。我们还确定了一组由 KIT 突变、免疫浸润增加、全球去甲基化 DNA 和 KRAS 拷贝数减少定义的纯精原细胞瘤。我们报告了潜在的风险分层生物标志物,例如在畸胎瘤中特异性表达的 miRNA,以及其他具有分子诊断潜力的标志物,例如 CpH(CpA/CpC/CpT)甲基化鉴定胚胎癌。

https://cdn.ncbi.nlm.nih.gov/pmc/blobs/307b/6075738/56209bdbbbe8/nihms977848f1.jpg

文献AI研究员

20分钟写一篇综述,助力文献阅读效率提升50倍。

立即体验

用中文搜PubMed

大模型驱动的PubMed中文搜索引擎

马上搜索

文档翻译

学术文献翻译模型,支持多种主流文档格式。

立即体验