Suppr超能文献

E2F1/SP3/STAT6 轴是 IL-4 诱导结直肠癌细胞上皮-间充质转化所必需的。

E2F1/SP3/STAT6 axis is required for IL-4-induced epithelial-mesenchymal transition of colorectal cancer cells.

机构信息

Department of Gastroenterology, Sanmen People's Hospital of Zhejiang, Sanmen, Zheijiang 317100, P.R. China.

Xuzhou Key Laboratory of Ophthalmology, The First People's Hospital of Xuzhou, Xuzhou, Jiangsu 221002, P.R. China.

出版信息

Int J Oncol. 2018 Aug;53(2):567-578. doi: 10.3892/ijo.2018.4429. Epub 2018 Jun 5.

Abstract

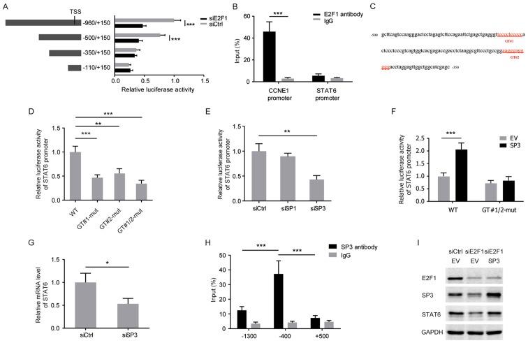
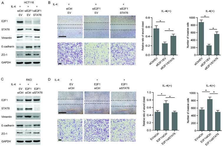
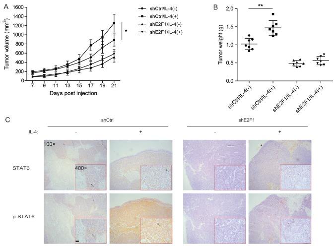
Colorectal cancer (CRC) is a type of cancer with a mortality rate among the highest worldwide owing to its high rate of metastasis. Therefore, inflammation-associated metastasis in the development of CRC is currently a topic of considerable interest. In the present study, the pro-inflammatory cytokine interleukin-4 (IL-4) was identified to promote the epithelial-mesenchymal transition (EMT) of CRC cells. However, the enhancing effect of IL-4 was more evident in HCT116 cells compared with in RKO cells. Accordingly, an increased expression level of STAT6 was observed in HCT116 cells compared with RKO cells. Further investigations identified that E2F1 was required for maintaining the level of signal transducer and activator of transcription 6 (STAT6) in HCT116 cells. Mechanistically, E2F1 induced specificity protein 3 (SP3) directly by binding to the promoter of the STAT6 gene and activating its transcription in CRC cells. As a result, phosphorylation-activated STAT6 increased the expression of several EMT drivers, including zinc finger E-box-binding homeobox (Zeb)1 and Zeb2, which serve a critical function in IL-4-induced EMT. Rescue experiments further confirmed that IL-4-induced EMT relied on an intact E2F1/SP3/STAT6 axis in CRC cells. Finally, analysis of clinical CRC specimens revealed a positive correlation between E2F1, SP3 and STAT6. The ectopically expressed E2F1/SP3/STAT6 axis indicated a poor prognosis in patients with CRC. In conclusion, the E2F1/SP3/STAT6 pathway was identified to be essential for IL-4 signaling-induced EMT and aggressiveness of CRC cells.

摘要

结直肠癌(CRC)是一种死亡率极高的癌症,其转移率很高,是导致死亡率高的主要原因。因此,炎症相关的转移在 CRC 的发展过程中是一个备受关注的话题。在本研究中,发现促炎细胞因子白细胞介素 4(IL-4)可促进 CRC 细胞的上皮间质转化(EMT)。然而,与 RKO 细胞相比,IL-4 在 HCT116 细胞中的增强作用更为明显。因此,与 RKO 细胞相比,在 HCT116 细胞中观察到 STAT6 的表达水平增加。进一步的研究表明,E2F1 是维持 HCT116 细胞中信号转导和转录激活因子 6(STAT6)水平所必需的。在机制上,E2F1 通过结合 STAT6 基因的启动子直接诱导特异性蛋白 3(SP3),并在 CRC 细胞中激活其转录。结果,磷酸化激活的 STAT6 增加了几个 EMT 驱动子的表达,包括锌指 E 盒结合同源框 1(Zeb1)和 Zeb2,它们在 IL-4 诱导的 EMT 中起着关键作用。挽救实验进一步证实,IL-4 诱导的 EMT 依赖于 CRC 细胞中完整的 E2F1/SP3/STAT6 轴。最后,对临床 CRC 标本的分析显示,E2F1、SP3 和 STAT6 之间呈正相关。E2F1/SP3/STAT6 轴的异位表达预示着 CRC 患者预后不良。总之,E2F1/SP3/STAT6 通路对于 IL-4 信号诱导的 EMT 和 CRC 细胞的侵袭性是必不可少的。

https://cdn.ncbi.nlm.nih.gov/pmc/blobs/cbb3/6017240/25c83b33e794/IJO-53-02-0567-g00.jpg

文献AI研究员

20分钟写一篇综述,助力文献阅读效率提升50倍。

立即体验

用中文搜PubMed

大模型驱动的PubMed中文搜索引擎

马上搜索

文档翻译

学术文献翻译模型,支持多种主流文档格式。

立即体验