Suppr超能文献

氨基酸依赖的 cMyc 表达对 NK 细胞代谢和功能反应在小鼠中是必需的。

Amino acid-dependent cMyc expression is essential for NK cell metabolic and functional responses in mice.

机构信息

School of Biochemistry and Immunology, Trinity Biomedical Sciences Institute, Trinity College Dublin, 152-160 Pearse Street, Dublin 2, Ireland.

Centre for Gene Regulation and Expression, School of Life Sciences, University of Dundee, Dow Street, DD1 5EH, Scotland, UK.

出版信息

Nat Commun. 2018 Jun 14;9(1):2341. doi: 10.1038/s41467-018-04719-2.

Abstract

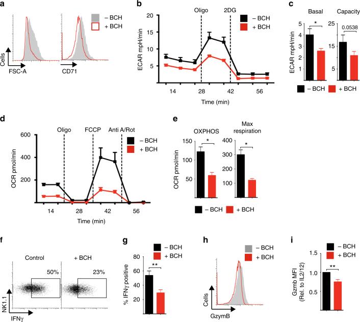
Natural killer (NK) cells are lymphocytes with important anti-tumour functions. Cytokine activation of NK cell glycolysis and oxidative phosphorylation (OXPHOS) are essential for robust NK cell responses. However, the mechanisms leading to this metabolic phenotype are unclear. Here we show that the transcription factor cMyc is essential for IL-2/IL-12-induced metabolic and functional responses in mice. cMyc protein levels are acutely regulated by amino acids; cMyc protein is lost rapidly when glutamine is withdrawn or when system L-amino acid transport is blocked. We identify SLC7A5 as the predominant system L-amino acid transporter in activated NK cells. Unlike other lymphocyte subsets, glutaminolysis and the tricarboxylic acid cycle do not sustain OXPHOS in activated NK cells. Glutamine withdrawal, but not the inhibition of glutaminolysis, results in the loss of cMyc protein, reduced cell growth and impaired NK cell responses. These data identify an essential role for amino acid-controlled cMyc for NK cell metabolism and function.

摘要

自然杀伤 (NK) 细胞是具有重要抗肿瘤功能的淋巴细胞。细胞因子激活 NK 细胞糖酵解和氧化磷酸化 (OXPHOS) 对于强大的 NK 细胞反应是必不可少的。然而,导致这种代谢表型的机制尚不清楚。在这里,我们表明转录因子 cMyc 对于 IL-2/IL-12 诱导的代谢和功能反应在小鼠中是必不可少的。cMyc 蛋白水平受氨基酸的急性调节;当谷氨酰胺被去除或当系统 L-氨基酸转运被阻断时,cMyc 蛋白迅速丢失。我们确定 SLC7A5 为激活的 NK 细胞中主要的系统 L-氨基酸转运体。与其他淋巴细胞亚群不同,谷氨酰胺分解和三羧酸循环不能在激活的 NK 细胞中维持 OXPHOS。谷氨酰胺耗尽,但不是谷氨酰胺分解的抑制,导致 cMyc 蛋白丢失、细胞生长减少和 NK 细胞反应受损。这些数据表明氨基酸控制的 cMyc 对 NK 细胞代谢和功能具有重要作用。

https://cdn.ncbi.nlm.nih.gov/pmc/blobs/d3bf/6002377/bfb583fd8fe9/41467_2018_4719_Fig1_HTML.jpg

文献AI研究员

20分钟写一篇综述,助力文献阅读效率提升50倍。

立即体验

用中文搜PubMed

大模型驱动的PubMed中文搜索引擎

马上搜索

文档翻译

学术文献翻译模型,支持多种主流文档格式。

立即体验