Suppr超能文献

DNA 甲基化作为 HLA-DRB1*15:01 和多发性硬化症保护性变异的中介。

DNA methylation as a mediator of HLA-DRB1*15:01 and a protective variant in multiple sclerosis.

机构信息

Department of Clinical Neuroscience, Center for Molecular Medicine, Karolinska Institutet, 171 77, Stockholm, Sweden.

Center for Epigenetics, and Departments of Medicine, Biomedical Engineering and Mental Health, Johns Hopkins University, Baltimore, MD, 21205, USA.

出版信息

Nat Commun. 2018 Jun 19;9(1):2397. doi: 10.1038/s41467-018-04732-5.

Abstract

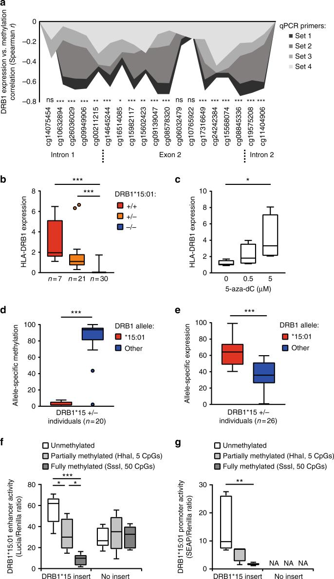
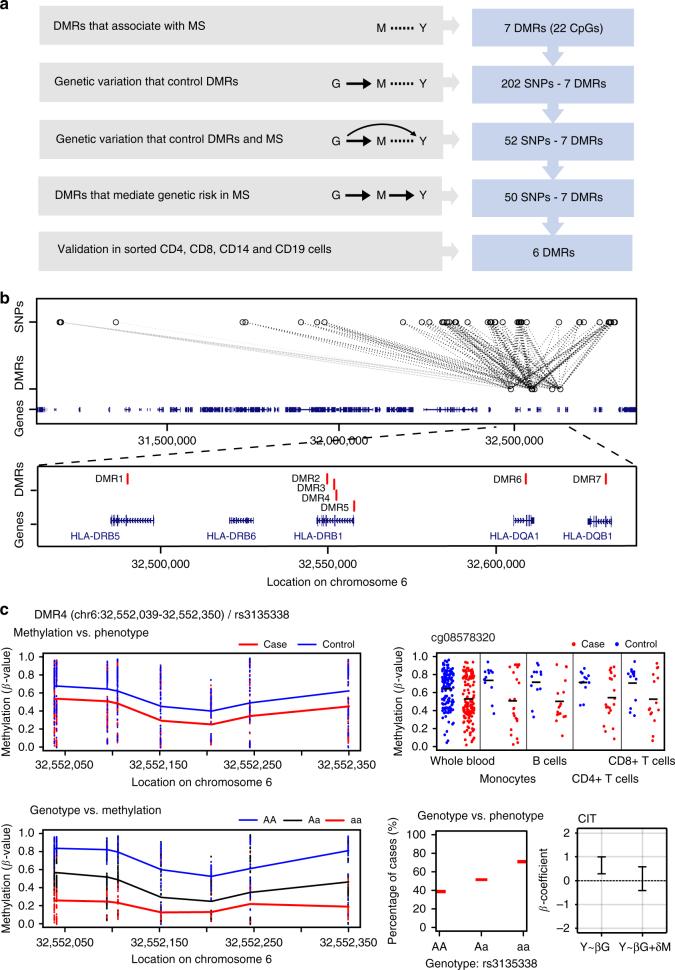
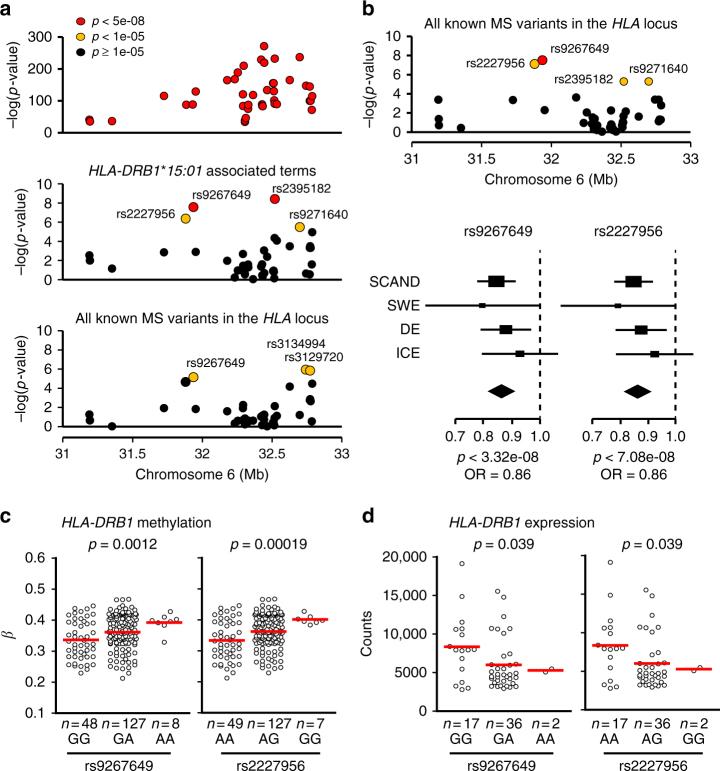
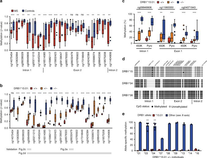
The human leukocyte antigen (HLA) haplotype DRB115:01 is the major risk factor for multiple sclerosis (MS). Here, we find that DRB115:01 is hypomethylated and predominantly expressed in monocytes among carriers of DRB115:01. A differentially methylated region (DMR) encompassing HLA-DRB1 exon 2 is particularly affected and displays methylation-sensitive regulatory properties in vitro. Causal inference and Mendelian randomization provide evidence that HLA variants mediate risk for MS via changes in the HLA-DRB1 DMR that modify HLA-DRB1 expression. Meta-analysis of 14,259 cases and 171,347 controls confirms that these variants confer risk from DRB115:01 and also identifies a protective variant (rs9267649, p < 3.32 × 10, odds ratio = 0.86) after conditioning for all MS-associated variants in the region. rs9267649 is associated with increased DNA methylation at the HLA-DRB1 DMR and reduced expression of HLA-DRB1, suggesting a modulation of the DRB1*15:01 effect. Our integrative approach provides insights into the molecular mechanisms of MS susceptibility and suggests putative therapeutic strategies targeting a methylation-mediated regulation of the major risk gene.

摘要

人类白细胞抗原 (HLA) 单倍型 DRB115:01 是多发性硬化症 (MS) 的主要危险因素。在这里,我们发现 DRB115:01 在该单倍型的携带者中在单核细胞中呈低甲基化和主要表达。包含 HLA-DRB1 外显子 2 的差异甲基化区域 (DMR) 特别受到影响,并在体外显示出甲基化敏感的调节特性。因果推断和孟德尔随机化提供了证据,表明 HLA 变体通过改变 HLA-DRB1 DMR 来调节 HLA-DRB1 表达,从而介导 MS 的风险。对 14259 例病例和 171347 例对照的荟萃分析证实,这些变体赋予了 DRB115:01 的风险,并且还确定了一个保护变体(rs9267649,p < 3.32 × 10,优势比= 0.86),该变体在该区域中对所有与 MS 相关的变体进行条件化后。rs9267649 与 HLA-DRB1 DMR 处的 DNA 甲基化增加和 HLA-DRB1 表达减少相关,这表明对 DRB115:01 效应的调节。我们的综合方法提供了对 MS 易感性的分子机制的深入了解,并提出了针对主要风险基因的甲基化介导调节的潜在治疗策略。

https://cdn.ncbi.nlm.nih.gov/pmc/blobs/2e62/6008330/7d99acdaefd3/41467_2018_4732_Fig1_HTML.jpg

文献AI研究员

20分钟写一篇综述,助力文献阅读效率提升50倍。

立即体验

用中文搜PubMed

大模型驱动的PubMed中文搜索引擎

马上搜索

文档翻译

学术文献翻译模型,支持多种主流文档格式。

立即体验