Suppr超能文献

踝蛋白2通过凋亡调控乳腺癌细胞的迁移和侵袭。

Talin2 regulates breast cancer cell migration and invasion by apoptosis.

作者信息

Liang Yingfan, Chen Hongwei, Ji Ling, Du Jinfu, Xie Xiaofan, Li Xiang, Lou Yongliang

机构信息

Zhejiang Provincial Key Laboratory of Medical Genetics, School of Laboratory Medicine and Life Sciences, Wenzhou Medical University, Wenzhou, Zhejiang 325035, P.R. China.

Institute of Medical Virology, School of Laboratory Medicine and Life Sciences, Wenzhou Medical University, Wenzhou, Zhejiang 325035, P.R. China.

出版信息

Oncol Lett. 2018 Jul;16(1):285-293. doi: 10.3892/ol.2018.8641. Epub 2018 May 4.

Abstract

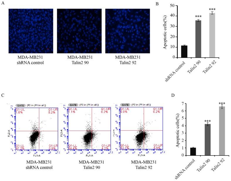
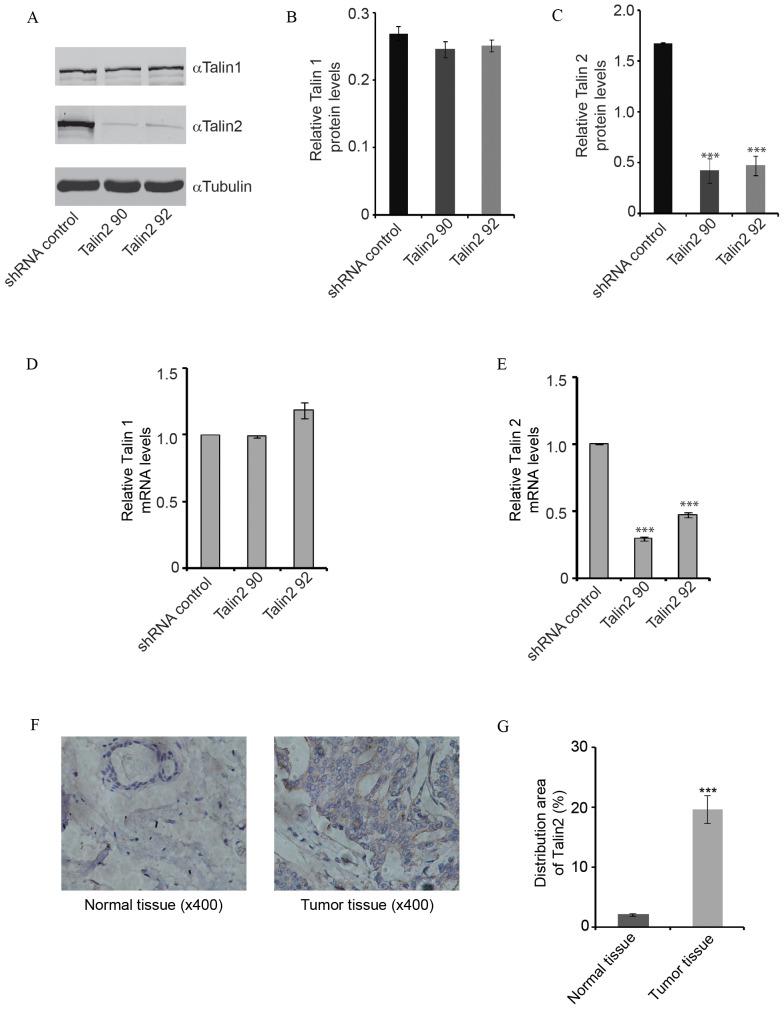
Talin is a key component molecule of the extracellular matrix-integrin-cytoskeleton. It serves an important role in the activation of integrin, which, in turn, is known to mediate physiological and pathological processes, including cell adhesion, growth, tumorigenesis, and metastasis. In vertebrates, there are two Talin genes, Talin1 and Talin2. Talin1 is known to regulate focal adhesion dynamics, cell migration and cell invasion; however, the precise role of Talin2 in cancer remains unclear. In the present study, the functional role of Talin2 was examined in the MDA-MB-231 breast cancer cell line. Talin2 knockdown significantly inhibited growth, migratory capacity and invasiveness of MDA-MB-231 cells, and promoted apoptosis. The expression levels of Talin2 in breast cancer cells and in the peritumoral normal breast tissues were also determined by immunohistochemistry. Talin2 was identified to be overexpressed in breast cancer tissues compared with that in the peritumoral breast tissues. In addition, the knockdown of Talin2 by specific RNA interference markedly inhibited cell growth, and caused the downregulation of the apoptotic markers, cleaved Caspase-3 and phosphorylation of poly ADP-ribose polymerase. These findings demonstrate that Talin2 expression is upregulated in human breast cancer and that downregulation of Talin2 may serve as a useful therapeutic target in patients with breast cancer.

摘要

踝蛋白是细胞外基质-整合素-细胞骨架的关键组成分子。它在整合素的激活中发挥重要作用,而整合素又已知介导包括细胞黏附、生长、肿瘤发生和转移在内的生理和病理过程。在脊椎动物中,有两个踝蛋白基因,即踝蛋白1和踝蛋白2。已知踝蛋白1调节黏着斑动力学、细胞迁移和细胞侵袭;然而,踝蛋白2在癌症中的具体作用仍不清楚。在本研究中,我们在MDA-MB-231乳腺癌细胞系中检测了踝蛋白2的功能作用。敲低踝蛋白2显著抑制了MDA-MB-231细胞的生长、迁移能力和侵袭性,并促进了细胞凋亡。我们还通过免疫组织化学法测定了乳腺癌细胞和肿瘤周围正常乳腺组织中踝蛋白2的表达水平。结果发现,与肿瘤周围乳腺组织相比,踝蛋白2在乳腺癌组织中过表达。此外,通过特异性RNA干扰敲低踝蛋白2显著抑制了细胞生长,并导致凋亡标志物裂解的半胱天冬酶-3和聚ADP-核糖聚合酶磷酸化水平下调。这些发现表明,踝蛋白2在人类乳腺癌中表达上调,下调踝蛋白2可能成为乳腺癌患者有用的治疗靶点。

https://cdn.ncbi.nlm.nih.gov/pmc/blobs/12de/6006181/2913cef346c6/ol-16-01-0285-g00.jpg

文献AI研究员

20分钟写一篇综述,助力文献阅读效率提升50倍。

立即体验

用中文搜PubMed

大模型驱动的PubMed中文搜索引擎

马上搜索

文档翻译

学术文献翻译模型,支持多种主流文档格式。

立即体验