Suppr超能文献

在布氏锥虫中,忠实的染色体分离需要一群具有不同功能的不同纺锤体相关蛋白。

Faithful chromosome segregation in Trypanosoma brucei requires a cohort of divergent spindle-associated proteins with distinct functions.

机构信息

Department of Microbiology and Molecular Genetics, McGovern Medical School, University of Texas Health Science Center at Houston, TX 77030, USA.

出版信息

Nucleic Acids Res. 2018 Sep 19;46(16):8216-8231. doi: 10.1093/nar/gky557.

Abstract

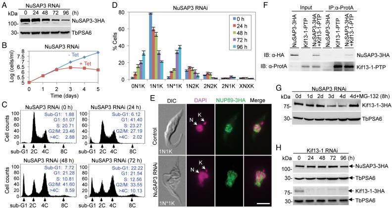
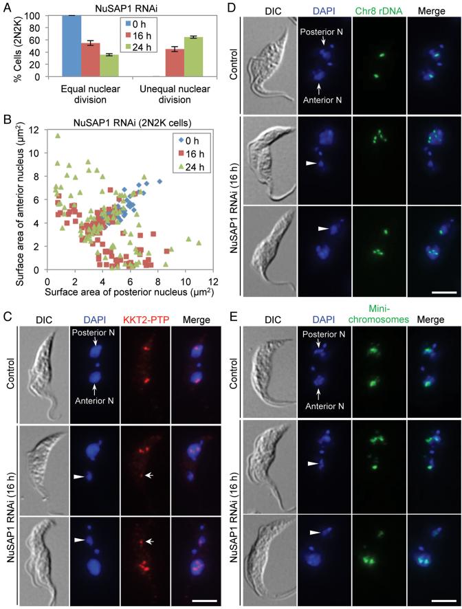
Faithful chromosome segregation depends on correct spindle microtubule-kinetochore attachment and requires certain spindle-associated proteins (SAPs) involved in regulating spindle dynamics and chromosome segregation. Little is known about the spindle-associated proteome in the early divergent Trypanosoma brucei and its roles in chromosome segregation. Here we report the identification of a cohort of divergent SAPs through localization-based screening and proximity-dependent biotin identification. We identified seven new SAPs and seventeen new nucleolar proteins that associate with the spindle, and demonstrated that the kinetochore protein KKIP4 also associates with the spindle. These SAPs localize to distinct subdomains of the spindle during mitosis, and all but one localize to nucleus during interphase and post-mitotic phases. Functional analyses of three nucleus- and spindle-associated proteins (NuSAPs) revealed distinct functions in chromosome segregation. NuSAP1 is a kinetoplastid-specific protein required for equal chromosome segregation and for maintaining the stability of the kinetochore proteins KKIP1 and KKT1. NuSAP2 is a highly divergent ASE1/PRC1/MAP65 homolog playing an essential role in promoting the G2/M transition. NuSAP3 is a kinetoplastid-specific Kif13-1-binding protein maintaining Kif13-1 protein stability and regulating the G2/M transition. Together, our work suggests that chromosome segregation in T. brucei requires a cohort of kinetoplastid-specific and divergent SAPs with distinct functions.

摘要

正确的纺锤体微管-动粒附着依赖于忠实的染色体分离,这需要某些与调节纺锤体动力学和染色体分离相关的纺锤体相关蛋白 (SAP)。关于早期分歧的布氏锥虫中的纺锤体相关蛋白质组及其在染色体分离中的作用,我们知之甚少。在这里,我们通过基于定位的筛选和邻近依赖性生物素鉴定,报告了一组不同的 SAP 的鉴定。我们鉴定了七个新的 SAP 和十七个与纺锤体相关的新核仁蛋白,并证明动粒蛋白 KKIP4 也与纺锤体相关。这些 SAP 在有丝分裂期间定位于纺锤体的不同亚域,除一个外,所有 SAP 在间期和有丝分裂后定位于核内。对三个核和纺锤体相关蛋白 (NuSAP) 的功能分析表明,它们在染色体分离中具有不同的功能。NuSAP1 是一种有丝分裂锥虫特异性蛋白,对于均等染色体分离和维持动粒蛋白 KKIP1 和 KKT1 的稳定性是必需的。NuSAP2 是一个高度分化的 ASE1/PRC1/MAP65 同源物,在促进 G2/M 转变中起着至关重要的作用。NuSAP3 是一种有丝分裂锥虫特异性的 Kif13-1 结合蛋白,维持 Kif13-1 蛋白的稳定性并调节 G2/M 转变。总之,我们的工作表明,布氏锥虫中的染色体分离需要一组具有不同功能的有丝分裂锥虫特异性和分化的 SAP。

https://cdn.ncbi.nlm.nih.gov/pmc/blobs/7968/6144804/5c69bd7a20b4/gky557fig1.jpg

文献AI研究员

20分钟写一篇综述,助力文献阅读效率提升50倍。

立即体验

用中文搜PubMed

大模型驱动的PubMed中文搜索引擎

马上搜索

文档翻译

学术文献翻译模型,支持多种主流文档格式。

立即体验