Department of Radiation Biology, Copenhagen University Hospital, Copenhagen, Denmark.
Danish Cancer Society Research Center, Copenhagen, Denmark.
Neuro Oncol. 2018 Oct 9;20(11):1462-1474. doi: 10.1093/neuonc/noy103.
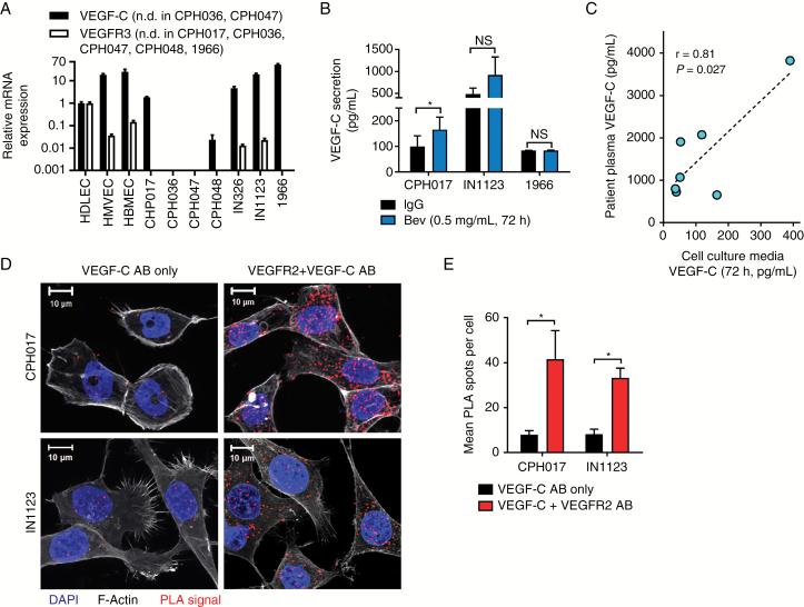
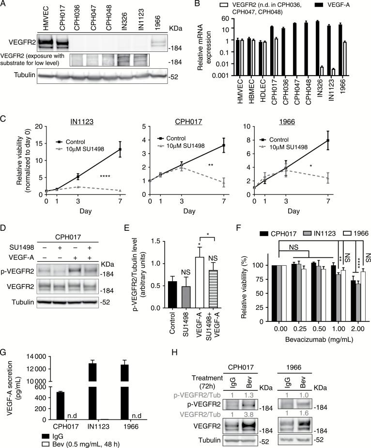
Glioblastoma ranks among the most lethal cancers, with current therapies offering only palliation. Paracrine vascular endothelial growth factor (VEGF) signaling has been targeted using anti-angiogenic agents, whereas autocrine VEGF/VEGF receptor 2 (VEGFR2) signaling is poorly understood. Bevacizumab resistance of VEGFR2-expressing glioblastoma cells prompted interrogation of autocrine VEGF-C/VEGFR2 signaling in glioblastoma.
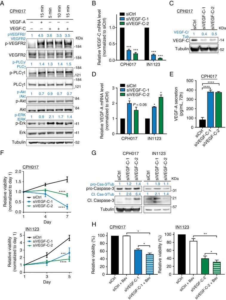
Autocrine VEGF-C/VEGFR2 signaling was functionally investigated using RNA interference and exogenous ligands in patient-derived xenograft lines and primary glioblastoma cell cultures in vitro and in vivo. VEGF-C expression and interaction with VEGFR2 in a matched pre- and post-bevacizumab treatment cohort were analyzed by immunohistochemistry and proximity ligation assay.
VEGF-C was expressed by patient-derived xenograft glioblastoma lines, primary cells, and matched surgical specimens before and after bevacizumab treatment. VEGF-C activated autocrine VEGFR2 signaling to promote cell survival, whereas targeting VEGF-C expression reprogrammed cellular transcription to attenuate survival and cell cycle progression. Supporting potential translational significance, targeting VEGF-C impaired tumor growth in vivo, with superiority to bevacizumab treatment.
Our results demonstrate VEGF-C serves as both a paracrine and an autocrine pro-survival cytokine in glioblastoma, promoting tumor cell survival and tumorigenesis. VEGF-C permits sustained VEGFR2 activation and tumor growth, where its inhibition appears superior to bevacizumab therapy in improving tumor control.
胶质母细胞瘤是最致命的癌症之一,目前的治疗方法只能缓解病情。旁分泌血管内皮生长因子 (VEGF) 信号已被抗血管生成药物靶向,而自分泌 VEGF/VEGF 受体 2 (VEGFR2) 信号则知之甚少。贝伐单抗对 VEGFR2 表达的胶质母细胞瘤细胞的耐药性促使人们对胶质母细胞瘤中的自分泌 VEGF-C/VEGFR2 信号进行了探究。
使用 RNA 干扰和外源性配体在患者来源的异种移植系和原代胶质母细胞瘤细胞培养物中进行体外和体内实验,研究自分泌 VEGF-C/VEGFR2 信号。通过免疫组化和邻近连接分析,分析了在贝伐单抗治疗前后的配对患者样本中 VEGF-C 的表达及其与 VEGFR2 的相互作用。
VEGF-C 在患者来源的异种移植胶质母细胞瘤系、原代细胞和贝伐单抗治疗前后的配对手术标本中表达。VEGF-C 激活自分泌 VEGFR2 信号以促进细胞存活,而靶向 VEGF-C 表达则重新编程细胞转录以减弱存活和细胞周期进展。支持潜在的转化意义,靶向 VEGF-C 可在体内抑制肿瘤生长,其效果优于贝伐单抗治疗。
我们的研究结果表明 VEGF-C 是胶质母细胞瘤中一种旁分泌和自分泌的促生存细胞因子,促进肿瘤细胞存活和肿瘤发生。VEGF-C 允许持续的 VEGFR2 激活和肿瘤生长,其抑制作用似乎优于贝伐单抗治疗,能更好地控制肿瘤。