Suppr超能文献

c-Myb 的先驱因子活性涉及募集 p300 和诱导组蛋白乙酰化,随后是乙酰化诱导的染色质解离。

The pioneer factor activity of c-Myb involves recruitment of p300 and induction of histone acetylation followed by acetylation-induced chromatin dissociation.

机构信息

Department of Biosciences, University of Oslo, P.O. Box 1066, 0316, Blindern, Oslo, Norway.

Centre for Cancer Cell Reprogramming, Institute of Clinical Medicine, Faculty of Medicine, University of Oslo, Oslo, 0379, Norway.

出版信息

Epigenetics Chromatin. 2018 Jun 28;11(1):35. doi: 10.1186/s13072-018-0208-y.

Abstract

BACKGROUND

The concept of pioneer transcription factors is emerging as an essential part of the epigenetic regulation, taking place during cell development and differentiation. However, the precise molecular mechanism underlying pioneer factor activity remains poorly understood. We recently reported that the transcription factor c-Myb acts as a pioneer factor in haematopoiesis, and a point mutation in its DNA binding domain, D152V, is able to abrogate this function.

RESULTS

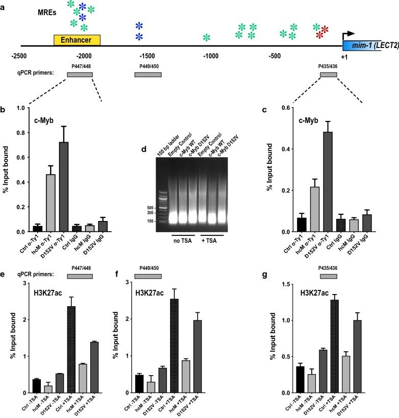
Here, we show that specific histone modifications, including H3K27ac, prevent binding of c-Myb to histone tails, representing a novel effect of histone modifications, namely restricting binding of a pioneer factor to chromatin. Furthermore, we have taken advantage of the pioneer-defect D152V mutant to investigate mechanisms of c-Myb's pioneer factor activity. We show that c-Myb-dependent transcriptional activation of a gene in inaccessible chromatin relies on c-Myb binding to histones, as well as on c-Myb interacting with the histone acetyltransferase p300. ChIP assays show that both wild type and the D152V mutant of c-Myb bind to a selected target gene at its promoter and enhancer, but only wild-type c-Myb causes opening and activation of the locus. Enhancement of histone acetylation restores activation of the same gene in the absence of c-Myb, suggesting that facilitating histone acetylation is a crucial part of the pioneer factor function of c-Myb.

CONCLUSIONS

We suggest a pioneer factor model in which c-Myb binds to regions of closed chromatin and then recruits histone acetyltransferases. By binding to histones, c-Myb facilitates histone acetylation, acting as a cofactor for p300 at c-Myb bound sites. The resulting H3K27ac leads to chromatin opening and detachment of c-Myb from the acetylated chromatin. We propose that the latter phenomenon, acetylation-induced chromatin dissociation, represents a mechanism for controlling the dynamics of pioneer factor binding to chromatin.

摘要

背景

先驱转录因子的概念正在成为表观遗传调控的一个重要组成部分,发生在细胞发育和分化过程中。然而,先驱因子活性的确切分子机制仍知之甚少。我们最近报道,转录因子 c-Myb 在造血中充当先驱因子,其 DNA 结合结构域中的一个点突变 D152V 能够使其失去此功能。

结果

在这里,我们表明,包括 H3K27ac 在内的特定组蛋白修饰会阻止 c-Myb 与组蛋白尾部结合,这代表了组蛋白修饰的一种新作用,即限制了先驱因子与染色质的结合。此外,我们利用先驱缺陷 D152V 突变体来研究 c-Myb 作为先驱因子的作用机制。我们表明,在不可及染色质中,c-Myb 依赖于 c-Myb 与组蛋白的结合以及 c-Myb 与组蛋白乙酰转移酶 p300 的相互作用来激活基因的转录。ChIP 实验表明,野生型和 D152V 突变型 c-Myb 都可以结合到选定的靶基因的启动子和增强子上,但只有野生型 c-Myb 会导致基因座的开放和激活。增强组蛋白乙酰化可恢复在没有 c-Myb 的情况下相同基因的激活,这表明促进组蛋白乙酰化是 c-Myb 作为先驱因子的功能的关键部分。

结论

我们提出了一个先驱因子模型,其中 c-Myb 结合到封闭染色质的区域,然后募集组蛋白乙酰转移酶。通过与组蛋白结合,c-Myb 促进组蛋白乙酰化,作为 p300 在 c-Myb 结合位点的辅助因子。由此产生的 H3K27ac 导致染色质开放,c-Myb 从乙酰化染色质上脱离。我们提出,后一种现象,即乙酰化诱导的染色质解离,代表了控制先驱因子与染色质结合动力学的一种机制。

https://cdn.ncbi.nlm.nih.gov/pmc/blobs/785e/6022509/b06e5774eb2e/13072_2018_208_Fig1_HTML.jpg

文献AI研究员

20分钟写一篇综述,助力文献阅读效率提升50倍。

立即体验

用中文搜PubMed

大模型驱动的PubMed中文搜索引擎

马上搜索

文档翻译

学术文献翻译模型,支持多种主流文档格式。

立即体验