Suppr超能文献

单酰甘油脂肪酶调节大麻素受体 2 依赖性巨噬细胞激活和癌症进展。

Monoacylglycerol lipase regulates cannabinoid receptor 2-dependent macrophage activation and cancer progression.

机构信息

Department of Biochemistry and Molecular Biology, Third Military Medical University, Chongqing, 400038, China.

Department of Oncology, Southwest Hospital, Third Military Medical University, Chongqing, 400038, China.

出版信息

Nat Commun. 2018 Jul 3;9(1):2574. doi: 10.1038/s41467-018-04999-8.

Abstract

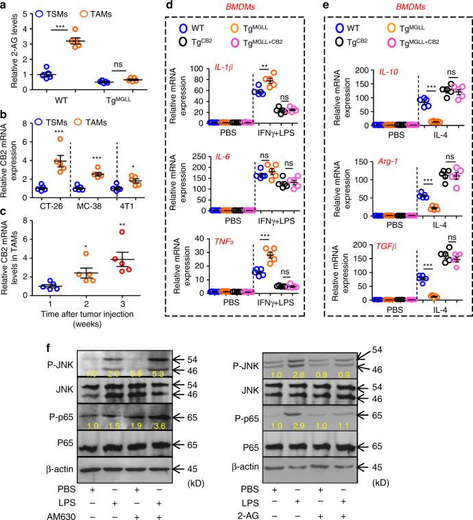
Metabolic reprogramming greatly contributes to the regulation of macrophage activation. However, the mechanism of lipid accumulation and the corresponding function in tumor-associated macrophages (TAMs) remain unclear. With primary investigation in colon cancer and confirmation in other cancer models, here we determine that deficiency of monoacylglycerol lipase (MGLL) results in lipid overload in TAMs. Functionally, macrophage MGLL inhibits CB2 cannabinoid receptor-dependent tumor progression in inoculated and genetic cancer models. Mechanistically, MGLL deficiency promotes CB2/TLR4-dependent macrophage activation, which further suppresses the function of tumor-associated CD8+ T cells. Treatment with CB2 antagonists delays tumor progression in inoculated and genetic cancer models. Finally, we verify that expression of macrophage MGLL is decreased in cancer tissues and positively correlated with the survival of cancer patients. Taken together, our findings identify MGLL as a switch for CB2/TLR4-dependent macrophage activation and provide potential targets for cancer therapy.

摘要

代谢重编程对巨噬细胞激活的调控有重要作用。然而,脂质积累的机制及其在肿瘤相关巨噬细胞(TAMs)中的作用尚不清楚。通过对结肠癌的初步研究和对其他癌症模型的验证,我们确定单酰基甘油脂肪酶(MGLL)的缺失导致 TAMs 中的脂质过载。功能上,巨噬细胞 MGLL 抑制接种和遗传癌症模型中 CB2 大麻素受体依赖性肿瘤进展。在机制上,MGLL 缺乏促进 CB2/TLR4 依赖性巨噬细胞激活,从而进一步抑制肿瘤相关 CD8+T 细胞的功能。用 CB2 拮抗剂治疗可延迟接种和遗传癌症模型中的肿瘤进展。最后,我们验证了在癌症组织中巨噬细胞 MGLL 的表达降低,并且与癌症患者的存活呈正相关。总之,我们的研究结果确定了 MGLL 作为 CB2/TLR4 依赖性巨噬细胞激活的开关,并为癌症治疗提供了潜在的靶点。

https://cdn.ncbi.nlm.nih.gov/pmc/blobs/d97c/6030061/485f8749b359/41467_2018_4999_Fig1_HTML.jpg

文献AI研究员

20分钟写一篇综述,助力文献阅读效率提升50倍。

立即体验

用中文搜PubMed

大模型驱动的PubMed中文搜索引擎

马上搜索

文档翻译

学术文献翻译模型,支持多种主流文档格式。

立即体验