Suppr超能文献

DNA 诱导的 cGAS 液-液相分离激活先天免疫信号转导。

DNA-induced liquid phase condensation of cGAS activates innate immune signaling.

机构信息

Department of Molecular Biology, University of Texas Southwestern Medical Center, Dallas, TX 75390-9148, USA.

Center for Inflammation Research, University of Texas Southwestern Medical Center, Dallas, TX 75390-9148, USA.

出版信息

Science. 2018 Aug 17;361(6403):704-709. doi: 10.1126/science.aat1022. Epub 2018 Jul 5.

Abstract

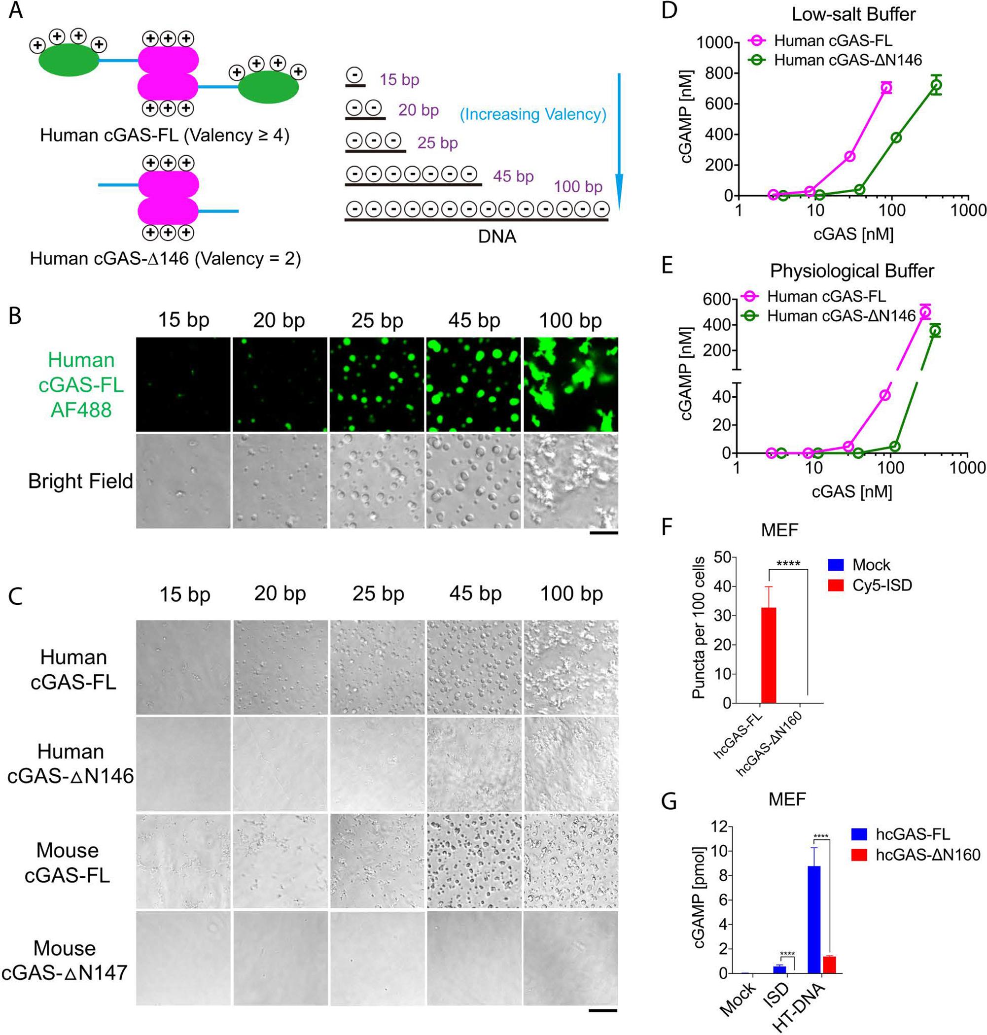
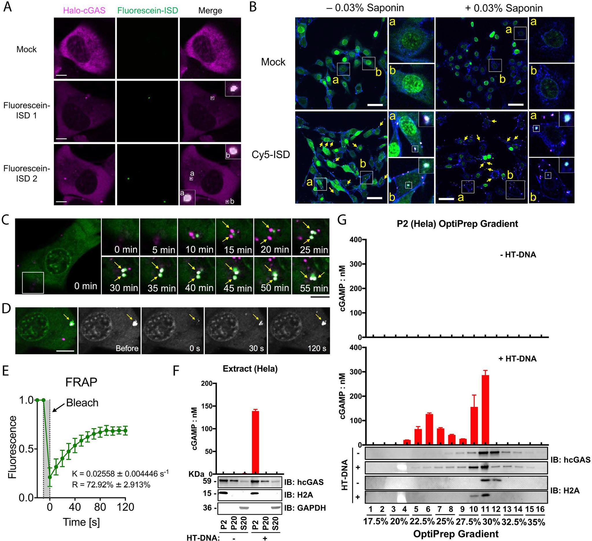
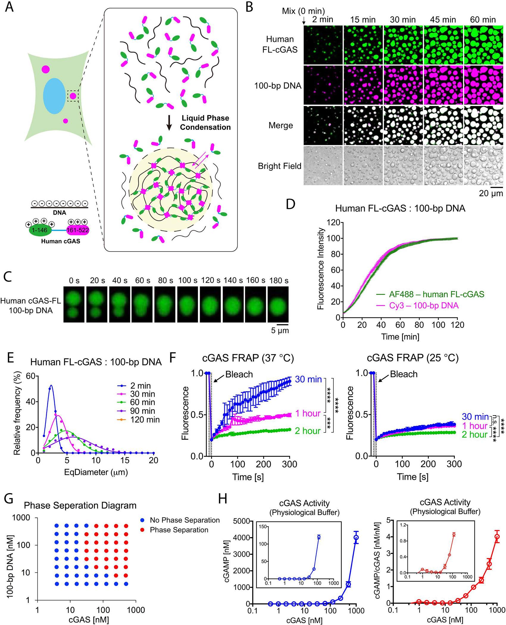
The binding of DNA to cyclic GMP-AMP synthase (cGAS) leads to the production of the secondary messenger cyclic GMP-AMP (cGAMP), which activates innate immune responses. We have shown that DNA binding to cGAS robustly induced the formation of liquidlike droplets in which cGAS was activated. The disordered and positively charged cGAS N terminus enhanced cGAS-DNA phase separation by increasing the valencies of DNA binding. Long DNA was more efficient in promoting cGAS liquid phase separation and cGAS enzyme activity than short DNA. Moreover, free zinc ions enhanced cGAS enzyme activity both in vitro and in cells by promoting cGAS-DNA phase separation. These results demonstrated that the DNA-induced phase transition of cGAS promotes cGAMP production and innate immune signaling.

摘要

DNA 与环鸟苷酸-腺苷酸合酶 (cGAS) 的结合导致第二信使环鸟苷酸-腺苷酸 (cGAMP) 的产生,从而激活先天免疫反应。我们已经表明,cGAS 与 DNA 的结合强烈诱导了其中 cGAS 被激活的液态滴的形成。无序且带正电荷的 cGAS N 端通过增加 DNA 结合的价数增强了 cGAS-DNA 的相分离。长 DNA 比短 DNA更有效地促进 cGAS 的液相分离和 cGAS 酶活性。此外,游离锌离子通过促进 cGAS-DNA 相分离,在体外和细胞内均增强了 cGAS 酶活性。这些结果表明,cGAS 的 DNA 诱导的相变促进了 cGAMP 的产生和先天免疫信号转导。

https://cdn.ncbi.nlm.nih.gov/pmc/blobs/f4b0/9417938/ac7b680cc47b/nihms-1829168-f0001.jpg

文献AI研究员

20分钟写一篇综述,助力文献阅读效率提升50倍。

立即体验

用中文搜PubMed

大模型驱动的PubMed中文搜索引擎

马上搜索

文档翻译

学术文献翻译模型,支持多种主流文档格式。

立即体验