Suppr超能文献

酵母寿命的变化与细胞生长和 SIR2 表达相关。

Yeast lifespan variation correlates with cell growth and SIR2 expression.

机构信息

Department of Cell Biology and Biochemistry, Texas Tech University Health Sciences Center, Lubbock, TX, United States of America.

Center for the Integration of STEM Education & Research, Texas Tech University, Lubbock, TX, United States of America.

出版信息

PLoS One. 2018 Jul 6;13(7):e0200275. doi: 10.1371/journal.pone.0200275. eCollection 2018.

Abstract

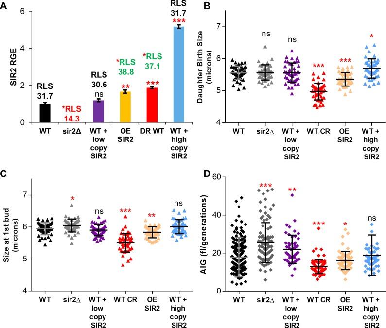
Isogenic wild type yeast cells raised in controlled environments display a significant range of lifespan variation. Recent microfluidic studies suggest that differential growth or gene expression patterns may explain some of the heterogeneity of aging assays. Herein, we sought to complement this work by similarly examining a large set of replicative lifespan data from traditional plate assays. In so doing, we reproduced the finding that short-lived cells tend to arrest at senescence with a budded morphology. Further, we found that wild type cells born unusually small did not have an extended lifespan. However, large birth size and/or high inter-generational growth rates significantly correlated with a reduced lifespan. Finally, we found that SIR2 expression levels correlated with lifespan and intergenerational growth. SIR2 expression was significantly reduced in large cells and increased in small wild type cells. A moderate increase in SIR2 expression correlated with reduced growth, decreased proliferation and increased lifespan in plate aging assays. We conclude that cellular growth rates and SIR2 expression levels may contribute to lifespan variation in individual cells.

摘要

在受控环境中培养的同源野生型酵母细胞表现出显著的寿命变化范围。最近的微流控研究表明,差异生长或基因表达模式可能解释了一些衰老测定的异质性。在此,我们试图通过类似的方法来补充这项工作,同样检查来自传统平板测定的大量复制寿命数据。这样做,我们重现了短寿命细胞往往在芽殖形态的衰老时停滞的发现。此外,我们发现出生时异常小的野生型细胞没有延长的寿命。然而,大的出生大小和/或高的代际生长速率与寿命缩短显著相关。最后,我们发现 SIR2 表达水平与寿命和代际生长相关。SIR2 的表达在大细胞中显著降低,在小的野生型细胞中增加。SIR2 表达的适度增加与平板老化测定中的生长减少、增殖减少和寿命延长相关。我们得出结论,细胞生长速率和 SIR2 表达水平可能导致个体细胞寿命变化。

https://cdn.ncbi.nlm.nih.gov/pmc/blobs/76c3/6034835/03eceef3f272/pone.0200275.g001.jpg

文献AI研究员

20分钟写一篇综述,助力文献阅读效率提升50倍。

立即体验

用中文搜PubMed

大模型驱动的PubMed中文搜索引擎

马上搜索

文档翻译

学术文献翻译模型,支持多种主流文档格式。

立即体验