Suppr超能文献

心脏淋巴系统可刺激心肌梗死后炎症的消退。

The cardiac lymphatic system stimulates resolution of inflammation following myocardial infarction.

机构信息

Burdon-Sanderson Cardiac Science Centre, Department of Physiology, Anatomy and Genetics.

MRC Human Immunology Unit, Weatherall Institute of Molecular Medicine, John Radcliffe Hospital.

出版信息

J Clin Invest. 2018 Aug 1;128(8):3402-3412. doi: 10.1172/JCI97192. Epub 2018 Jul 9.

Abstract

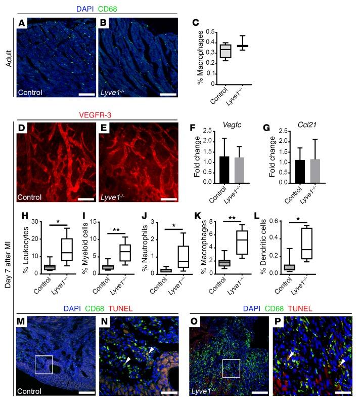
Myocardial infarction (MI) arising from obstruction of the coronary circulation engenders massive cardiomyocyte loss and replacement by non-contractile scar tissue, leading to pathological remodeling, dysfunction, and ultimately heart failure. This is presently a global health problem for which there is no effective cure. Following MI, the innate immune system directs the phagocytosis of dead cell debris in an effort to stimulate cell repopulation and tissue renewal. In the mammalian adult heart, however, the persistent influx of immune cells, coupled with the lack of an inherent regenerative capacity, results in cardiac fibrosis. Here, we reveal that stimulation of cardiac lymphangiogenesis with VEGF-C improves clearance of the acute inflammatory response after MI by trafficking immune cells to draining mediastinal lymph nodes (MLNs) in a process dependent on lymphatic vessel endothelial hyaluronan receptor 1 (LYVE-1). Deletion of Lyve1 in mice, preventing docking and transit of leukocytes through the lymphatic endothelium, results in exacerbation of chronic inflammation and long-term deterioration of cardiac function. Our findings support targeting of the lymphatic/immune cell axis as a therapeutic paradigm to promote immune modulation and heart repair.

摘要

心肌梗死(MI)源于冠状动脉循环阻塞,导致大量心肌细胞死亡,并被非收缩性瘢痕组织取代,导致病理性重构、功能障碍,最终导致心力衰竭。这是目前全球范围内的一个健康问题,尚无有效的治疗方法。MI 发生后,固有免疫系统会吞噬死亡细胞的碎片,以刺激细胞再增殖和组织更新。然而,在哺乳动物成年心脏中,持续涌入的免疫细胞,加上缺乏内在的再生能力,导致心脏纤维化。在这里,我们揭示了 VEGF-C 刺激心脏淋巴管生成可改善 MI 后的急性炎症反应清除,其通过将免疫细胞运送到引流的纵隔淋巴结(MLNs)来实现,该过程依赖于淋巴管内皮透明质酸受体 1(LYVE-1)。在小鼠中敲除 Lyve1,阻止白细胞与淋巴管内皮的对接和通过,会导致慢性炎症加剧和心脏功能的长期恶化。我们的研究结果支持靶向淋巴管/免疫细胞轴作为一种治疗范例,以促进免疫调节和心脏修复。

https://cdn.ncbi.nlm.nih.gov/pmc/blobs/236b/6063482/dfdd38a91317/jci-128-97192-g132.jpg

文献AI研究员

20分钟写一篇综述,助力文献阅读效率提升50倍。

立即体验

用中文搜PubMed

大模型驱动的PubMed中文搜索引擎

马上搜索

文档翻译

学术文献翻译模型,支持多种主流文档格式。

立即体验