Suppr超能文献

肺癌亚型患者脂质组学特征的异质性。

Heterogeneity of lipidomic profiles among lung cancer subtypes of patients.

机构信息

Zhongshan Hospital Institute of Clinical Science, Shanghai Institute of Clinical Bioinformatics, Fudan University Institute of Biomedical Science, Fudan University, Shanghai, China.

出版信息

J Cell Mol Med. 2018 Oct;22(10):5155-5159. doi: 10.1111/jcmm.13782. Epub 2018 Jul 12.

Abstract

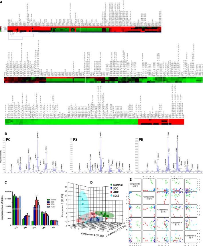
Lung cancer is a leading cause of cancer-related deaths with an increasing incidence and poor prognoses. To further understand the regulatory mechanisms of lipidomic profiles in lung cancer subtypes, we measure the profiles of plasma lipidome between health and patients with lung cancer or among patients with squamous cell carcinomas, adenocarcinoma or small cell lung cancer and to correct lipidomic and genomic profiles of lipid-associated enzymes and proteins by integrating the data of large-scale genome screening. Our studies demonstrated that circulating levels of PS and lysoPS significantly increased, while lysoPE and PE decreased in patients with lung cancer. Our data indicate that lung cancer-specific and subtype-specific lipidomics in the circulation are important to understand mechanisms of systemic metabolisms and identify diagnostic biomarkers and therapeutic targets. The carbon atoms, dual bonds or isomerism in the lipid molecule may play important roles in lung cancer cell differentiations and development. This is the first try to integrate lipidomic data with lipid protein-associated genomic expression among lung cancer subtypes as the part of clinical trans-omics. We found that a large number of lipid protein-associated genes significantly change among cancer subtypes, with correlations with altered species and spatial structures of lipid metabolites.

摘要

肺癌是癌症相关死亡的主要原因,其发病率和预后较差。为了进一步了解肺癌亚型中脂质组学谱的调控机制,我们测量了健康人群和肺癌患者之间或鳞状细胞癌、腺癌或小细胞肺癌患者之间的血浆脂质组学谱,并通过整合大规模基因组筛选数据来校正脂质相关酶和蛋白质的脂质组学和基因组学谱。我们的研究表明,肺癌患者的 PS 和 lysoPS 循环水平显著升高,而 lysoPE 和 PE 降低。我们的数据表明,循环中肺癌特异性和亚型特异性脂质组学对于理解全身代谢机制以及识别诊断生物标志物和治疗靶点非常重要。脂质分子中的碳原子、双键或异构体可能在肺癌细胞分化和发展中发挥重要作用。这是首次尝试将脂质组学数据与肺癌亚型中与脂质蛋白相关的基因组表达进行整合,作为临床跨组学的一部分。我们发现,大量与脂质蛋白相关的基因在癌症亚型之间发生了显著变化,与脂质代谢物的改变种类和空间结构相关。

https://cdn.ncbi.nlm.nih.gov/pmc/blobs/9fad/6156354/69f0283bbd04/JCMM-22-5155-g001.jpg

文献AI研究员

20分钟写一篇综述,助力文献阅读效率提升50倍。

立即体验

用中文搜PubMed

大模型驱动的PubMed中文搜索引擎

马上搜索

文档翻译

学术文献翻译模型,支持多种主流文档格式。

立即体验