Suppr超能文献

反应性星形胶质细胞 S1P3 信号调节脑转移瘤的血脑屏障。

Reactive astrocytic S1P3 signaling modulates the blood-tumor barrier in brain metastases.

机构信息

Women's Malignancies Branch, CCR, NCI, Bethesda, 20892, MD, USA.

Department of Biology and Marine Biology, University of North Carolina at Wilmington, 601 South College Road, Wilmington, NC, 28403, USA.

出版信息

Nat Commun. 2018 Jul 13;9(1):2705. doi: 10.1038/s41467-018-05030-w.

Abstract

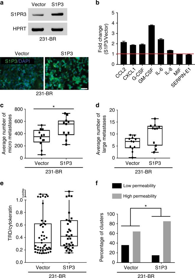
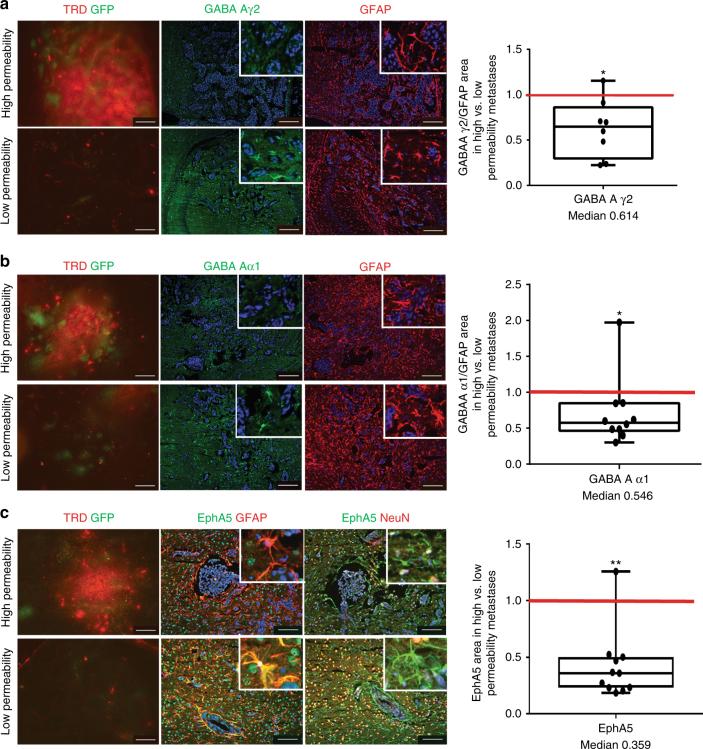
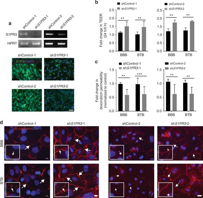
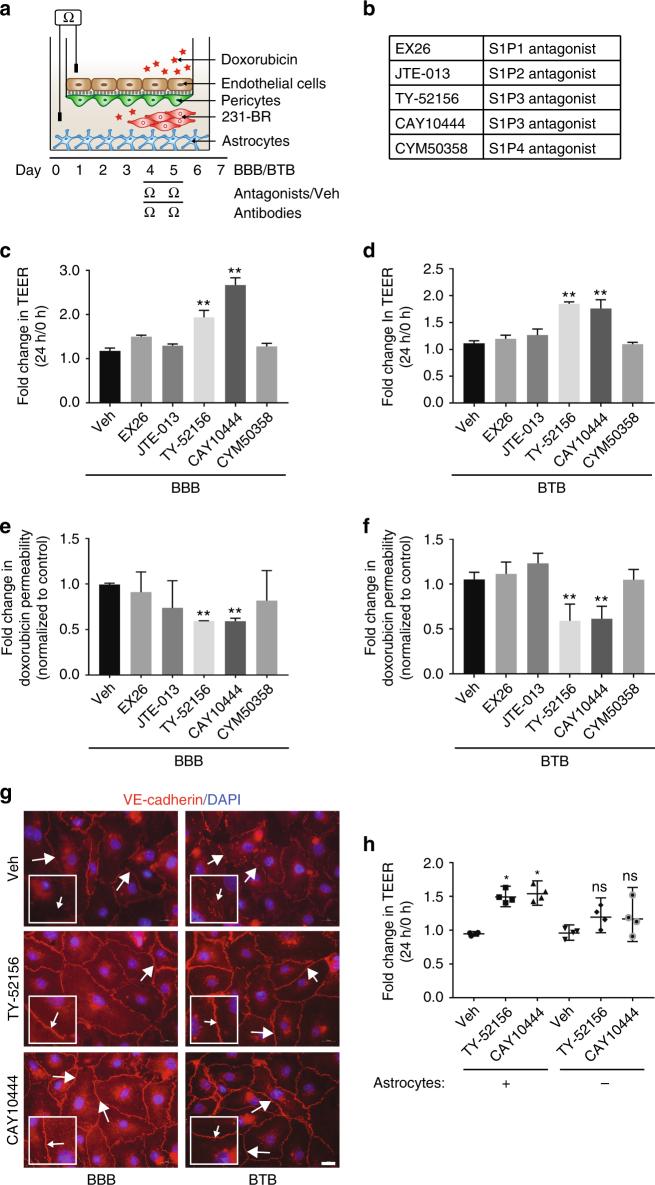
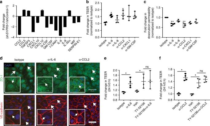
Brain metastases are devastating complications of cancer. The blood-brain barrier (BBB), which protects the normal brain, morphs into an inadequately characterized blood-tumor barrier (BTB) when brain metastases form, and is surrounded by a neuroinflammatory response. These structures contribute to poor therapeutic efficacy by limiting drug uptake. Here, we report that experimental breast cancer brain metastases of low- and high permeability to a dextran dye exhibit distinct microenvironmental gene expression patterns. Astrocytic sphingosine-1 phosphate receptor 3 (S1P3) is upregulated in the neuroinflammatory response of the highly permeable lesions, and is expressed in patients' brain metastases. S1P3 inhibition functionally tightens the BTB in vitro and in vivo. S1P3 mediates its effects on BTB permeability through astrocytic secretion of IL-6 and CCL2, which relaxes endothelial cell adhesion. Tumor cell overexpression of S1P3 mimics this pathway, enhancing IL-6 and CCL-2 production and elevating BTB permeability. In conclusion, neuroinflammatory astrocytic S1P3 modulates BTB permeability.

摘要

脑转移是癌症的毁灭性并发症。当脑转移形成时,保护正常大脑的血脑屏障(BBB)会转变为特征不充分的血肿瘤屏障(BTB),并被神经炎症反应包围。这些结构通过限制药物摄取,导致治疗效果不佳。在这里,我们报告称,实验性乳腺癌脑转移对葡聚糖染料的通透性低和高,表现出不同的微环境基因表达模式。神经炎症反应中高度通透性病变中上调了星形胶质细胞鞘氨醇-1-磷酸受体 3(S1P3),并且在患者的脑转移中表达。S1P3 抑制在体外和体内均可使 BTB 功能紧密。S1P3 通过星形胶质细胞分泌的白细胞介素 6 和 CCL2 来调节 BTB 的通透性,从而使内皮细胞黏附松弛。肿瘤细胞过表达 S1P3 模拟了该途径,增加了白细胞介素 6 和 CCL-2 的产生,并提高了 BTB 的通透性。总之,神经炎症性星形胶质细胞 S1P3 调节 BTB 的通透性。

https://cdn.ncbi.nlm.nih.gov/pmc/blobs/4a9e/6045677/7ea7a4f23a8a/41467_2018_5030_Fig1_HTML.jpg

文献AI研究员

20分钟写一篇综述,助力文献阅读效率提升50倍。

立即体验

用中文搜PubMed

大模型驱动的PubMed中文搜索引擎

马上搜索

文档翻译

学术文献翻译模型,支持多种主流文档格式。

立即体验