Suppr超能文献

用于生物成像应用的基于苯并[]香豆素的荧光探针。

Benzo[]coumarin-Based Fluorescent Probes for Bioimaging Applications.

作者信息

Jung Yuna, Jung Junyang, Huh Youngbuhm, Kim Dokyoung

机构信息

Department of Biomedical Science, Graduate School, Kyung Hee University, 26 Kyungheedae-Ro, Dongdaemun-Gu, Seoul 02447, Republic of Korea.

Department of Anatomy and Neurobiology, College of Medicine, Kyung Hee University, 26 Kyungheedae-Ro, Dongdaemun-Gu, Seoul 02447, Republic of Korea.

出版信息

J Anal Methods Chem. 2018 Jun 14;2018:5249765. doi: 10.1155/2018/5249765. eCollection 2018.

Abstract

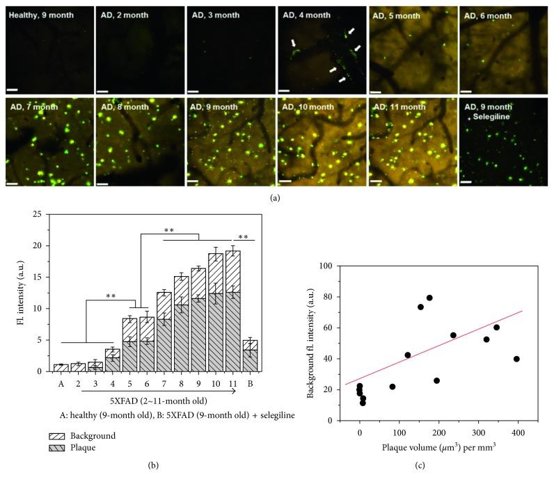
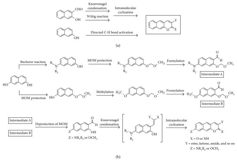
Benzo[]coumarins, which consist of coumarins fused with other aromatic units in the linear shape, have recently emerged as an interesting fluorophore in the bioimaging research. The pi-extended skeleton with the presence of electron-donating and electron-withdrawing substituents from the parent coumarins changes the basic photophysical parameters such as absorption and fluorescence emission significantly. Most of the benzo[]coumarin analogues show red/far-red fluorescence emission with high two-photon absorbing property that can be applicable for the two-photon microscopy (TPM) imaging. In this review, we summarized the recently developed benzo[]coumarin analogues including photophysical properties, synthesis, and applications for molecular probes that can sense biologically important species such as metal ions, cell organs, reactive species, and disease biomarkers.

摘要

苯并[α]香豆素由香豆素与其他芳香单元以线性方式稠合而成,最近在生物成像研究中成为一种有趣的荧光团。母体香豆素中供电子和吸电子取代基的存在使π-扩展骨架显著改变了诸如吸收和荧光发射等基本光物理参数。大多数苯并[α]香豆素类似物显示出具有高二光子吸收特性的红/远红荧光发射,可应用于双光子显微镜(TPM)成像。在本综述中,我们总结了最近开发的苯并[α]香豆素类似物,包括其光物理性质、合成以及用于检测金属离子、细胞器、活性物种和疾病生物标志物等生物学重要物种的分子探针的应用。

https://cdn.ncbi.nlm.nih.gov/pmc/blobs/9533/6022312/b8bf070d2e6a/JAMC2018-5249765.001.jpg

文献AI研究员

20分钟写一篇综述,助力文献阅读效率提升50倍。

立即体验

用中文搜PubMed

大模型驱动的PubMed中文搜索引擎

马上搜索

文档翻译

学术文献翻译模型,支持多种主流文档格式。

立即体验