Suppr超能文献

结直肠癌细胞不完全的细胞重编程会引发上皮/间充质混合表型。

Incomplete cellular reprogramming of colorectal cancer cells elicits an epithelial/mesenchymal hybrid phenotype.

机构信息

Centre for Stem Cell Research & Faculty of Medicine and Health Sciences, Universiti Tunku Abdul Rahman, Sungai Long campus, Bandar Sungai Long, Cheras, 43000, Kajang, Selangor, Malaysia.

Postgraduate Program, Universiti Tunku Abdul Rahman, Sg. Long, Selangor, Malaysia.

出版信息

J Biomed Sci. 2018 Jul 19;25(1):57. doi: 10.1186/s12929-018-0461-1.

Abstract

BACKGROUND

Induced pluripotency in cancer cells by ectopic expression of pluripotency-regulating factors may be used for disease modeling of cancers. MicroRNAs (miRNAs) are negative regulators of gene expression that play important role in reprogramming somatic cells. However, studies on the miRNA expression profile and the expression patterns of the mesenchymal-epithelial transition (MET)/epithelial-mesenchymal transition (EMT) genes in induced pluripotent cancer (iPC) cells are lacking.

METHODS

iPC clones were generated from two colorectal cancer (CRC) cell lines by retroviral transduction of the Yamanaka factors. The iPC clones obtained were characterized by morphology, expression of pluripotency markers and the ability to undergo in vitro tri-lineage differentiation. Genome-wide miRNA profiles of the iPC cells were obtained by microarray analysis and bioinformatics interrogation. Gene expression was done by real-time RT-PCR and immuno-staining; MET/EMT protein levels were determined by western blot analysis.

RESULTS

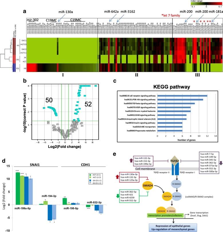
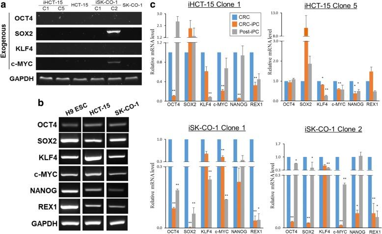
The CRC-iPC cells showed embryonic stem cell-like features and tri-lineage differentiation abilities. The spontaneously-differentiated post-iPC cells obtained were highly similar to the parental CRC cells. However, down-regulated pluripotency gene expression and failure to form teratoma indicated that the CRC-iPC cells had only attained partial pluripotency. The CRC-iPC cells shared similarities in the genome-wide miRNA expression profiles of both cancer and pluripotent embryonic stem cells. One hundred and two differentially-expressed miRNAs were identified in the CRC-iPC cells, which were predicted by bioinformatics analysis be closely involved in regulating cellular pluripotency and the expression of the MET/EMT genes, possibly via the phosphatidylinositol-3 kinases-protein kinase B (PI3K-Akt) and transforming growth factor beta (TGF-β) signaling pathways. Irregular and inconsistent expression patterns of the EMT vimentin and Snai1 and MET E-cadherin and occludin proteins were observed in the four CRC-iPC clones analyzed, which suggested an epithelial/mesenchymal hybrid phenotype in the partially reprogrammed CRC cells. MET/EMT gene expression was also generally reversed on re-differentiation, also suggesting epigenetic regulation.

CONCLUSIONS

Our data support the elite model for cancer cell-reprogramming in which only a selected subset of cancer may be fully reprogrammed; partial cancer cell reprogramming may also elicit an epithelial-mesenchymal mixed phenotype, and highlight opportunities and challenges in cancer cell-reprogramming.

摘要

背景

通过异位表达多能性调节因子使癌细胞产生诱导多能性可能用于癌症的疾病建模。microRNAs(miRNAs)是基因表达的负调控因子,在体细胞重编程中发挥重要作用。然而,关于诱导多能性癌症(iPC)细胞中的 miRNA 表达谱和间充质上皮转化(MET)/上皮间质转化(EMT)基因表达模式的研究尚缺乏。

方法

通过逆转录病毒转导 Yamanaka 因子,从两种结直肠癌(CRC)细胞系中生成 iPC 克隆。通过形态学、多能性标志物的表达和体外三系分化能力对获得的 iPC 克隆进行鉴定。通过微阵列分析和生物信息学探究获得 iPC 细胞的全基因组 miRNA 图谱。通过实时 RT-PCR 和免疫染色进行基因表达检测;通过 Western blot 分析测定 MET/EMT 蛋白水平。

结果

CRC-iPC 细胞表现出胚胎干细胞样特征和三系分化能力。自发分化的 iPC 后细胞与亲本 CRC 细胞高度相似。然而,下调的多能性基因表达和未能形成畸胎瘤表明 CRC-iPC 细胞仅获得了部分多能性。CRC-iPC 细胞在癌症和多能胚胎干细胞的全基因组 miRNA 表达谱上具有相似性。在 CRC-iPC 细胞中鉴定出 102 个差异表达的 miRNA,通过生物信息学分析预测其可能通过磷脂酰肌醇-3 激酶蛋白激酶 B(PI3K-Akt)和转化生长因子-β(TGF-β)信号通路密切参与调节细胞多能性和 MET/EMT 基因的表达。在所分析的四个 CRC-iPC 克隆中,观察到 EMT 波形蛋白和 Snai1 以及 MET E-钙粘蛋白和 occludin 蛋白的表达模式不规则且不一致,表明部分重编程的 CRC 细胞中存在上皮/间充质混合表型。MET/EMT 基因表达在重新分化时也普遍逆转,这也表明存在表观遗传调控。

结论

我们的数据支持癌症细胞重编程的精英模型,即只有一小部分癌症可能被完全重编程;部分癌症细胞重编程也可能引发上皮间质混合表型,并突出癌症细胞重编程的机遇和挑战。

https://cdn.ncbi.nlm.nih.gov/pmc/blobs/64d2/6052640/6a05d3ac3cc9/12929_2018_461_Fig1_HTML.jpg

文献AI研究员

20分钟写一篇综述,助力文献阅读效率提升50倍。

立即体验

用中文搜PubMed

大模型驱动的PubMed中文搜索引擎

马上搜索

文档翻译

学术文献翻译模型,支持多种主流文档格式。

立即体验