Suppr超能文献

组织驻留 NK 细胞在其营养转运蛋白 Glut1、CD98 和 CD71 的表达谱上存在差异。

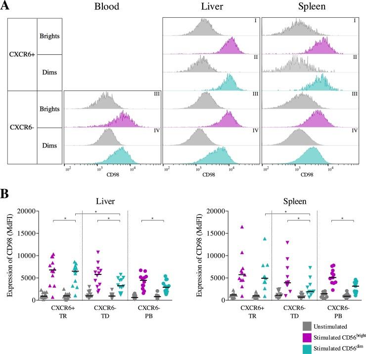
Tissue-resident NK cells differ in their expression profile of the nutrient transporters Glut1, CD98 and CD71.

机构信息

Department of Viral Immunology, Heinrich Pette Institute, Leibniz Institute for Experimental Virology, Hamburg, Germany.

Department of General, Visceral and Thoracic Surgery, University Medical Center Hamburg, Hamburg, Germany.

出版信息

PLoS One. 2018 Jul 20;13(7):e0201170. doi: 10.1371/journal.pone.0201170. eCollection 2018.

Abstract

Metabolism is a critical basis for immune cell functionality. It was recently shown that NK cell subsets from peripheral blood modulate their expression of nutrient receptors following cytokine stimulation, demonstrating that NK cells can adjust to changes in metabolic requirements. As nutrient availability in blood and tissues can significantly differ, we examined NK cells isolated from paired blood-liver and blood-spleen samples and compared expression of the nutrient transporters Glut1, CD98 and CD71. CD56bright tissue-resident (CXCR6+) NK cells derived from livers and spleens expressed lower levels of Glut1 but higher levels of the amino acid transporter CD98 following stimulation than CD56bright NK cells from peripheral blood. In line with that, CD56dim NK cells, which constitute the main NK cell population in the peripheral blood, expressed higher levels of Glut1 and lower levels of CD98 and CD71 compared to liver CD56bright NK cells. Our results show that NK cells from peripheral blood differ from liver- and spleen-resident NK cells in the expression profile of nutrient transporters, consistent with a cell-adaptation to the different nutritional environment in these compartments.

摘要

代谢是免疫细胞功能的关键基础。最近的研究表明,外周血中的 NK 细胞亚群在细胞因子刺激后会调节其营养受体的表达,这表明 NK 细胞可以根据代谢需求的变化进行调整。由于血液和组织中的营养物质可用性可能有很大差异,我们检查了从配对的血液-肝脏和血液-脾脏样本中分离出来的 NK 细胞,并比较了营养转运蛋白 Glut1、CD98 和 CD71 的表达。来自肝脏和脾脏的 CD56bright 组织驻留(CXCR6+)NK 细胞表达的 Glut1 水平低于外周血中的 CD56bright NK 细胞,但在受到刺激后表达的氨基酸转运蛋白 CD98 水平更高。与此一致的是,构成外周血中主要 NK 细胞群体的 CD56dim NK 细胞与肝脏 CD56bright NK 细胞相比,表达更高水平的 Glut1 和更低水平的 CD98 和 CD71。我们的研究结果表明,外周血中的 NK 细胞与肝脏和脾脏驻留的 NK 细胞在营养转运蛋白的表达谱上存在差异,这与细胞适应这些部位不同的营养环境一致。

https://cdn.ncbi.nlm.nih.gov/pmc/blobs/0029/6054388/05310354901b/pone.0201170.g001.jpg

文献AI研究员

20分钟写一篇综述,助力文献阅读效率提升50倍。

立即体验

用中文搜PubMed

大模型驱动的PubMed中文搜索引擎

马上搜索

文档翻译

学术文献翻译模型,支持多种主流文档格式。

立即体验