Suppr超能文献

Embigin通过S100A4依赖和非依赖机制促进前列腺癌进展。

Embigin Promotes Prostate Cancer Progression by S100A4-Dependent and-Independent Mechanisms.

作者信息

Ruma I Made Winarsa, Kinoshita Rie, Tomonobu Nahoko, Inoue Yusuke, Kondo Eisaku, Yamauchi Akira, Sato Hiroki, Sumardika I Wayan, Chen Youyi, Yamamoto Ken-Ichi, Murata Hitoshi, Toyooka Shinichi, Nishibori Masahiro, Sakaguchi Masakiyo

机构信息

Department of Cell Biology, Okayama University Graduate School of Medicine, Dentistry and Pharmaceutical Sciences, Okayama 700-8558, Japan.

Department of Biochemistry, Faculty of Medicine, Udayana University, Denpasar 80232, Bali, Indonesia.

出版信息

Cancers (Basel). 2018 Jul 23;10(7):239. doi: 10.3390/cancers10070239.

Abstract

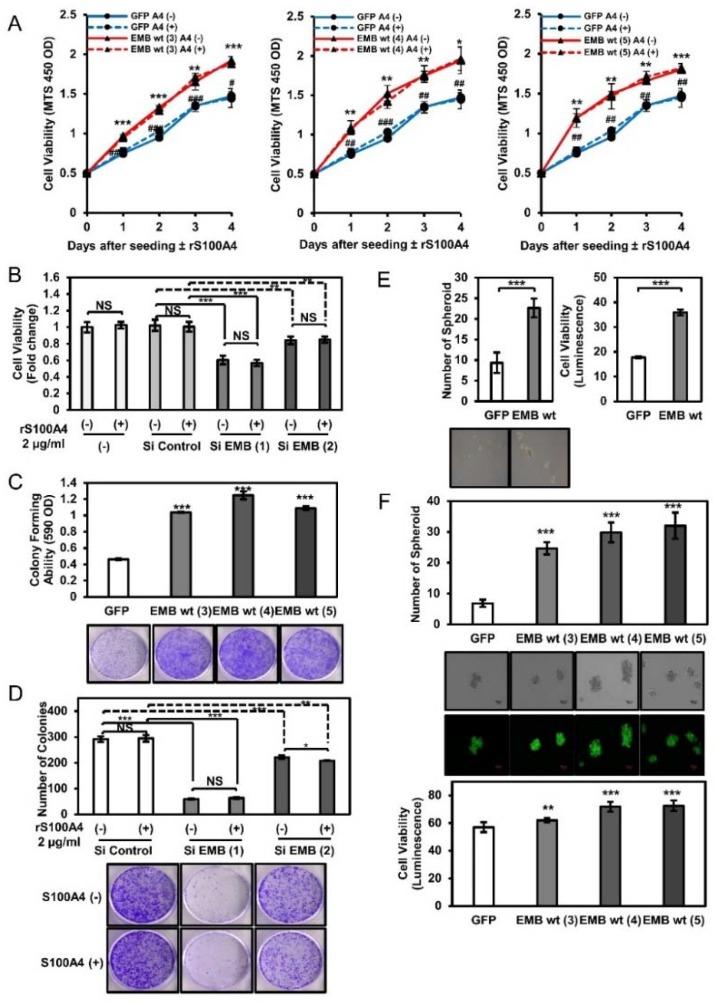
Embigin, a transmembrane glycoprotein belonging to the immunoglobulin superfamily, is involved in prostate and mammary gland development. As embigin's roles in cancer remain elusive, we studied its biological functions and interaction with extracellular S100A4 in prostate cancer progression. We found by a pull-down assay that embigin is a novel receptor for S100A4, which is one of the vital cancer microenvironment milleu. Binding of extracellular S100A4 to embigin mediates prostate cancer progression by inhibition of AMPK activity, activation of NF-κB, MMP9 and mTORC1 signaling, and inhibition of autophagy, which increase prostate cancer cell motility. We also found that embigin promotes prostate cancer growth, spheroid- and colony-forming ability, and survival upon chemotherapy independently of S100A4. An in vivo growth mouse model confirmed the importance of embigin and its cytoplasmic tail in mediating prostate tumor growth. Moreover, embigin and p21 can be used to predict survival of prostate cancer patients. Our results demonstrated for the first time that the S100A4-embigin/AMPK/mTORC1/p21 and NF-κB/MMP9 axis is a vital oncogenic molecular cascade for prostate cancer progression. We proposed that embigin and p21 could be used as prognostic biomarkers and a strategy to inhibit S100A4-embigin binding could be a therapeutic approach for prostate cancer patients.

摘要

Embigin是一种属于免疫球蛋白超家族的跨膜糖蛋白,参与前列腺和乳腺的发育。由于Embigin在癌症中的作用仍不清楚,我们研究了其生物学功能以及在前列腺癌进展过程中与细胞外S100A4的相互作用。我们通过下拉实验发现,Embigin是S100A4的一种新型受体,而S100A4是重要的癌症微环境成分之一。细胞外S100A4与Embigin的结合通过抑制AMPK活性、激活NF-κB、MMP9和mTORC1信号通路以及抑制自噬来介导前列腺癌进展,这些作用会增加前列腺癌细胞的运动能力。我们还发现,Embigin促进前列腺癌的生长、球体形成和集落形成能力,以及化疗后的存活率,且不依赖于S100A4。体内生长小鼠模型证实了Embigin及其细胞质尾巴在介导前列腺肿瘤生长中的重要性。此外,Embigin和p21可用于预测前列腺癌患者的生存率。我们的结果首次证明,S100A4-Embigin/AMPK/mTORC1/p21和NF-κB/MMP9轴是前列腺癌进展的重要致癌分子级联反应。我们提出,Embigin和p21可作为预后生物标志物,抑制S100A4-Embigin结合的策略可能是前列腺癌患者的一种治疗方法。

https://cdn.ncbi.nlm.nih.gov/pmc/blobs/0aa2/6071117/745c171dba83/cancers-10-00239-g001.jpg

文献AI研究员

20分钟写一篇综述,助力文献阅读效率提升50倍。

立即体验

用中文搜PubMed

大模型驱动的PubMed中文搜索引擎

马上搜索

文档翻译

学术文献翻译模型,支持多种主流文档格式。

立即体验