Suppr超能文献

ARID5B 调节人类适应性自然杀伤细胞中的代谢编程。

ARID5B regulates metabolic programming in human adaptive NK cells.

机构信息

Department of Medicine, University of Minnesota, Minneapolis, MN.

Childhood Cancer Research Unit, Department of Women's and Children's Health, Karolinska Institutet, Karolinska University Hospital Solna, Stockholm, Sweden.

出版信息

J Exp Med. 2018 Sep 3;215(9):2379-2395. doi: 10.1084/jem.20172168. Epub 2018 Jul 30.

Abstract

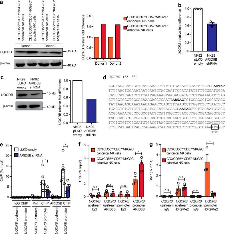
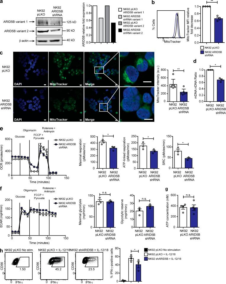
Natural killer (NK) cells with adaptive immunological properties expand and persist in response to human cytomegalovirus. Here, we explored the metabolic processes unique to these cells. Adaptive CD3CD56CD57NKG2C NK cells exhibited metabolic hallmarks of lymphocyte memory, including increased oxidative mitochondrial respiration, mitochondrial membrane potential, and spare respiratory capacity. Mechanistically, we found that a short isoform of the chromatin-modifying transcriptional regulator, AT-rich interaction domain 5B (ARID5B), was selectively induced through DNA hypomethylation in adaptive NK cells. Knockdown and overexpression studies demonstrated that ARID5B played a direct role in promoting mitochondrial membrane potential, expression of genes encoding electron transport chain components, oxidative metabolism, survival, and IFN-γ production. Collectively, our data demonstrate that ARID5B is a key regulator of metabolism in human adaptive NK cells, which, if targeted, may be of therapeutic value.

摘要

自然杀伤 (NK) 细胞具有适应性免疫特性,可在应对人巨细胞病毒时扩增和持续存在。在这里,我们探索了这些细胞特有的代谢过程。适应性 CD3CD56CD57NKG2C NK 细胞表现出淋巴细胞记忆的代谢特征,包括增加氧化线粒体呼吸、线粒体膜电位和备用呼吸能力。从机制上讲,我们发现染色质修饰转录调节因子富含 AT 的相互作用域 5B(ARID5B)的短异构体通过适应性 NK 细胞中的 DNA 低甲基化被选择性诱导。敲低和过表达研究表明,ARID5B 直接作用于促进线粒体膜电位、编码电子传递链成分、氧化代谢、存活和 IFN-γ 产生的基因表达。总的来说,我们的数据表明 ARID5B 是人类适应性 NK 细胞代谢的关键调节剂,如果成为治疗靶点可能具有治疗价值。

https://cdn.ncbi.nlm.nih.gov/pmc/blobs/e59f/6122973/a03b0955405b/JEM_20172168_GA.jpg

文献AI研究员

20分钟写一篇综述,助力文献阅读效率提升50倍。

立即体验

用中文搜PubMed

大模型驱动的PubMed中文搜索引擎

马上搜索

文档翻译

学术文献翻译模型,支持多种主流文档格式。

立即体验