Suppr超能文献

TGF-β 受体 1 调节祖细胞,促进白色脂肪的棕色化。

TGF-β receptor 1 regulates progenitors that promote browning of white fat.

机构信息

Diabetes, Endocrinology, and Obesity Branch, National Institute of Diabetes & Digestive & Kidney Diseases, USA.

Flow Cytometry Core, National Heart, Lung, and Blood Institute, USA.

出版信息

Mol Metab. 2018 Oct;16:160-171. doi: 10.1016/j.molmet.2018.07.008. Epub 2018 Jul 27.

Abstract

OBJECTIVE

Beige/brite adipose tissue displays morphological characteristics and beneficial metabolic traits of brown adipose tissue. Previously, we showed that TGF-β signaling regulates the browning of white adipose tissue. Here, we inquired whether TGF-β signals regulated presumptive beige progenitors in white fat and investigated the TGF-β regulated mechanisms involved in beige adipogenesis.

METHODS

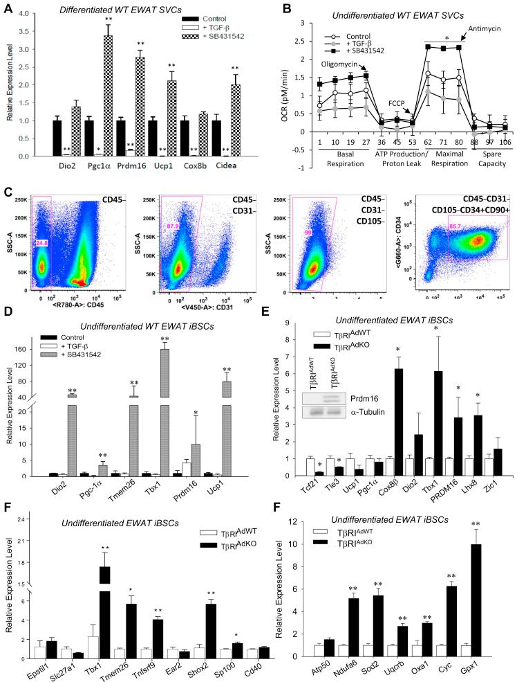
We deleted TGF-β receptor 1 (TβRI) in adipose tissue (TβRI mice) and, using flow-cytometry based assays, identified and isolated presumptive beige progenitors located in the stromal vascular cells of white fat. These cells were molecularly characterized to examine beige/brown marker expression and to investigate TGF-β dependent mechanisms. Further, the cells were transplanted into athymic nude mice to examine their adipogenesis potential.

RESULTS

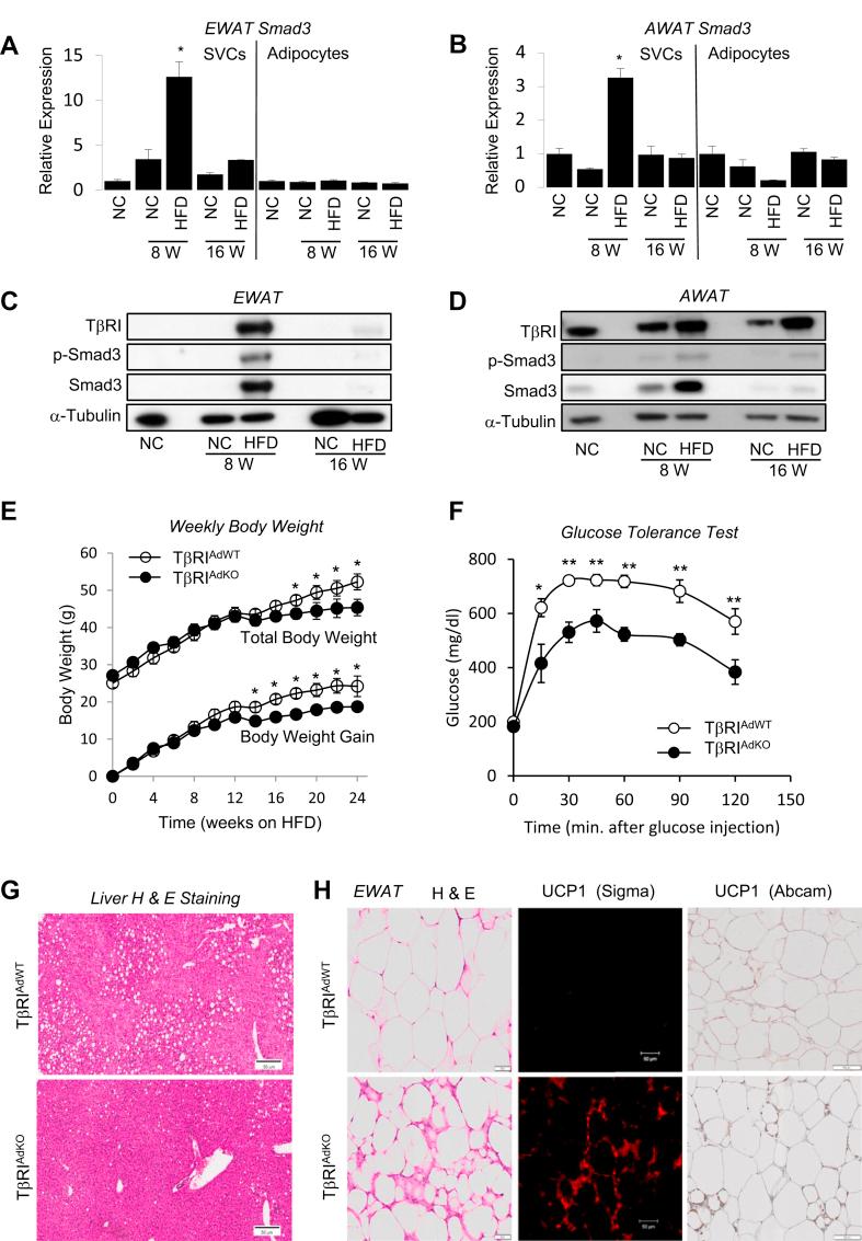
Deletion of TβRI promotes beige adipogenesis while reducing the detrimental effects of high fat diet feeding. Interaction of TGF-β signaling with the prostaglandin pathway regulated the appearance of beige adipocytes in white fat. Using flow cytometry techniques and stromal vascular fraction from white fat, we isolated presumptive beige stem/progenitor cells (iBSCs). Upon genetic or pharmacologic inhibition of TGF-β signaling, these cells express high levels of predominantly beige markers. Transplantation of TβRI-deficient stromal vascular cells or iBSCs into athymic nude mice followed by high fat diet feeding and stimulation of β-adrenergic signaling via CL316,243 injection or cold exposure promoted robust beige adipogenesis in vivo.

CONCLUSIONS

TβRI signals target the prostaglandin network to regulate presumptive beige progenitors in white fat capable of developing into beige adipocytes with functional attributes. Controlled inhibition of TβRI signaling and concomitant PGE2 stimulation has the potential to promote beige adipogenesis and improve metabolism.

摘要

目的

米色/明亮脂肪组织具有棕色脂肪组织的形态特征和有益代谢特征。以前,我们表明 TGF-β 信号调节白色脂肪的褐色化。在这里,我们询问 TGF-β 信号是否调节白色脂肪中的假定米色祖细胞,并研究参与米色脂肪生成的 TGF-β 调节机制。

方法

我们在脂肪组织中删除 TGF-β 受体 1(TβRI)(TβRI 小鼠),并使用基于流式细胞术的测定法,鉴定和分离位于白色脂肪基质血管细胞中的假定米色祖细胞。对这些细胞进行分子表征,以检查米色/棕色标记物的表达,并研究 TGF-β 依赖性机制。此外,将这些细胞移植到无胸腺裸鼠中,以检查其脂肪生成潜能。

结果

TβRI 的缺失促进了米色脂肪生成,同时减少了高脂肪饮食喂养的不利影响。TGF-β 信号与前列腺素途径的相互作用调节了白色脂肪中米色脂肪细胞的出现。使用流式细胞术技术和白色脂肪的基质血管部分,我们分离了假定的米色干细胞/祖细胞(iBSC)。通过遗传或药理学抑制 TGF-β 信号,这些细胞表达高水平的主要为米色标记物。将 TβRI 缺陷型基质血管细胞或 iBSC 移植到无胸腺裸鼠中,然后通过 CL316,243 注射或冷暴露刺激β-肾上腺素能信号,促进高脂肪饮食喂养和体内米色脂肪生成。

结论

TβRI 信号靶向前列腺素网络,以调节白色脂肪中的假定米色祖细胞,这些祖细胞能够发育成具有功能属性的米色脂肪细胞。TβRI 信号的受控抑制和伴随的 PGE2 刺激有可能促进米色脂肪生成并改善代谢。

https://cdn.ncbi.nlm.nih.gov/pmc/blobs/7ef3/6158128/3e0b5586f035/fx1.jpg

文献AI研究员

20分钟写一篇综述,助力文献阅读效率提升50倍。

立即体验

用中文搜PubMed

大模型驱动的PubMed中文搜索引擎

马上搜索

文档翻译

学术文献翻译模型,支持多种主流文档格式。

立即体验