Suppr超能文献

肺泡上皮细胞中 HOPX 的动态表达反映了肺纤维化进展过程中的损伤和修复。

Dynamic expression of HOPX in alveolar epithelial cells reflects injury and repair during the progression of pulmonary fibrosis.

机构信息

Research Unit Lung Repair and Regeneration, Helmholtz Zentrum München and University Hospital of the Ludwig Maximilians Universität, Member of the German Center for Lung Research (DZL), Munich, Germany.

Department of Pediatrics, Tohoku University School of Medicine, Sendai, Japan.

出版信息

Sci Rep. 2018 Aug 28;8(1):12983. doi: 10.1038/s41598-018-31214-x.

Abstract

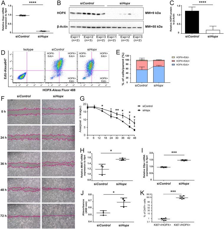
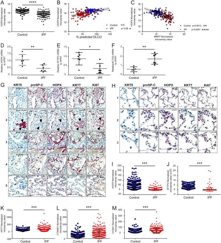
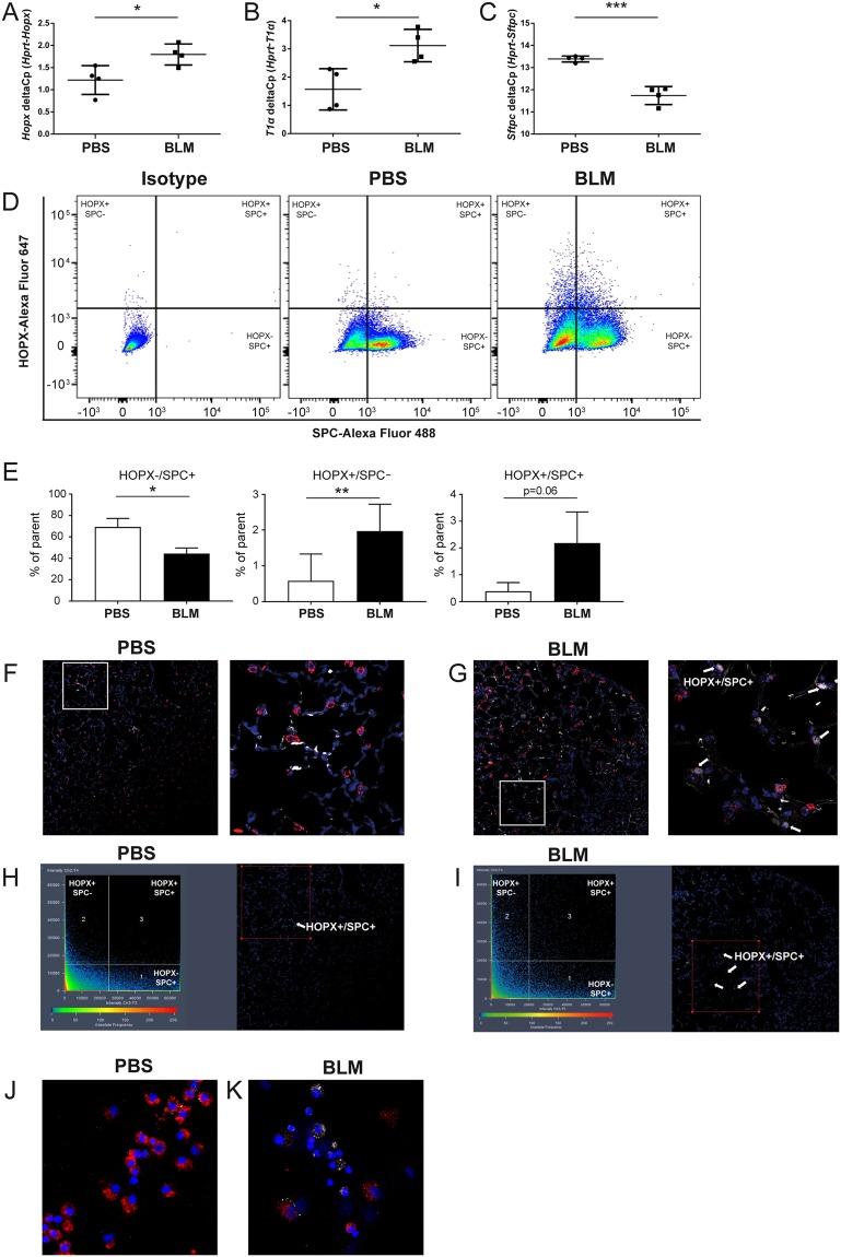
Mechanisms of injury and repair in alveolar epithelial cells (AECs) are critically involved in the progression of various lung diseases including idiopathic pulmonary fibrosis (IPF). Homeobox only protein x (HOPX) contributes to the formation of distal lung during development. In adult lung, alveolar epithelial type (AT) I cells express HOPX and lineage-labeled Hopx+ cells give rise to both ATI and ATII cells after pneumonectomy. However, the cell function of HOPX-expressing cells in adult fibrotic lung diseases has not been investigated. In this study, we have established a flow cytometry-based method to evaluate HOPX-expressing cells in the lung. HOPX expression in cultured ATII cells increased over culture time, which was accompanied by a decrease of proSP-C, an ATII marker. Moreover, HOPX expression was increased in AECs from bleomycin-instilled mouse lungs in vivo. Small interfering RNA-based knockdown of Hopx resulted in suppressing ATII-ATI trans-differentiation and activating cellular proliferation in vitro. In IPF lungs, HOPX expression was decreased in whole lungs and significantly correlated to a decline in lung function and progression of IPF. In conclusion, HOPX is upregulated during early alveolar injury and repair process in the lung. Decreased HOPX expression might contribute to failed regenerative processes in end-stage IPF lungs.

摘要

肺泡上皮细胞 (AEC) 损伤和修复的机制在各种肺部疾病的进展中起着至关重要的作用,包括特发性肺纤维化 (IPF)。同源盒蛋白 X (HOPX) 有助于在发育过程中形成远端肺。在成人肺中,肺泡上皮细胞类型 (ATI) 表达 HOPX,谱系标记的 Hopx+细胞在肺切除术后可产生 ATI 和 ATII 细胞。然而,在成人纤维性肺部疾病中,表达 HOPX 的细胞的功能尚未得到研究。在这项研究中,我们建立了一种基于流式细胞术的方法来评估肺部中表达 HOPX 的细胞。在培养的 ATII 细胞中,HOPX 的表达随着培养时间的延长而增加,同时 ATII 标志物 proSP-C 的表达减少。此外,HOPX 的表达在体内博来霉素诱导的小鼠肺中增加。基于小干扰 RNA 的 Hopx 敲低导致 ATII-ATI 转分化抑制和体外细胞增殖激活。在 IPF 肺中,HOPX 的表达在整个肺中减少,与肺功能下降和 IPF 进展显著相关。总之,HOPX 在肺部早期肺泡损伤和修复过程中上调。HOPX 表达的降低可能导致终末期 IPF 肺中再生过程失败。

https://cdn.ncbi.nlm.nih.gov/pmc/blobs/c913/6113210/6d8f00240055/41598_2018_31214_Fig1_HTML.jpg

文献AI研究员

20分钟写一篇综述,助力文献阅读效率提升50倍。

立即体验

用中文搜PubMed

大模型驱动的PubMed中文搜索引擎

马上搜索

文档翻译

学术文献翻译模型,支持多种主流文档格式。

立即体验