Suppr超能文献

微小 RNA-520h 相关 TGF-β1/c-Myb/Smad7 轴的激活促进卵巢上皮性癌的进展。

The activation of microRNA-520h-associated TGF-β1/c-Myb/Smad7 axis promotes epithelial ovarian cancer progression.

机构信息

International Peace Maternity & Child Health Hospital, School of Medicine, Shanghai Jiao Tong University, 910 Hengshan Road, Shanghai, 200030, China.

Department of Obstetrics and Gynecology, Shanghai General Hospital, School of Medicine, Shanghai Jiao Tong University, 85 Wujin Road, Shanghai, 200080, China.

出版信息

Cell Death Dis. 2018 Aug 29;9(9):884. doi: 10.1038/s41419-018-0946-6.

Abstract

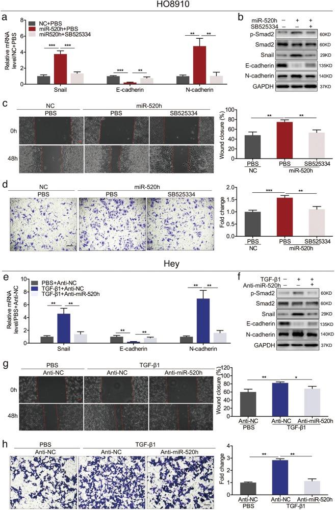
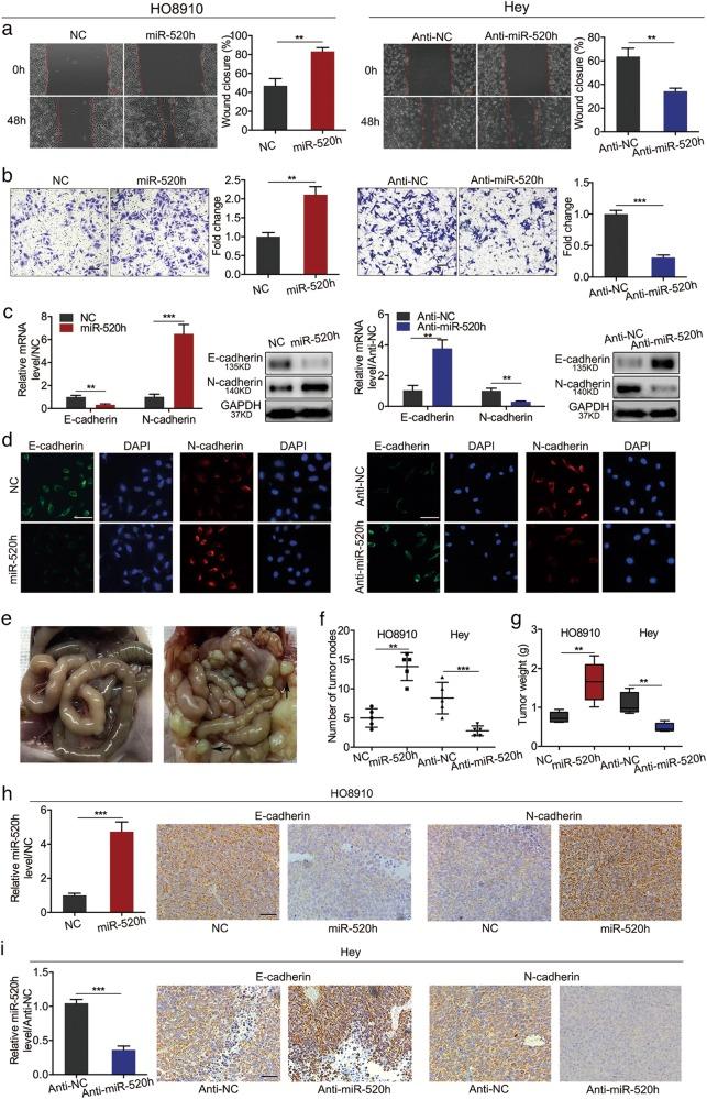
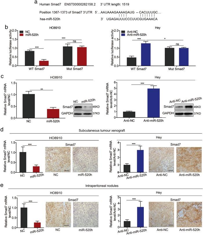
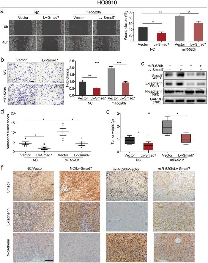
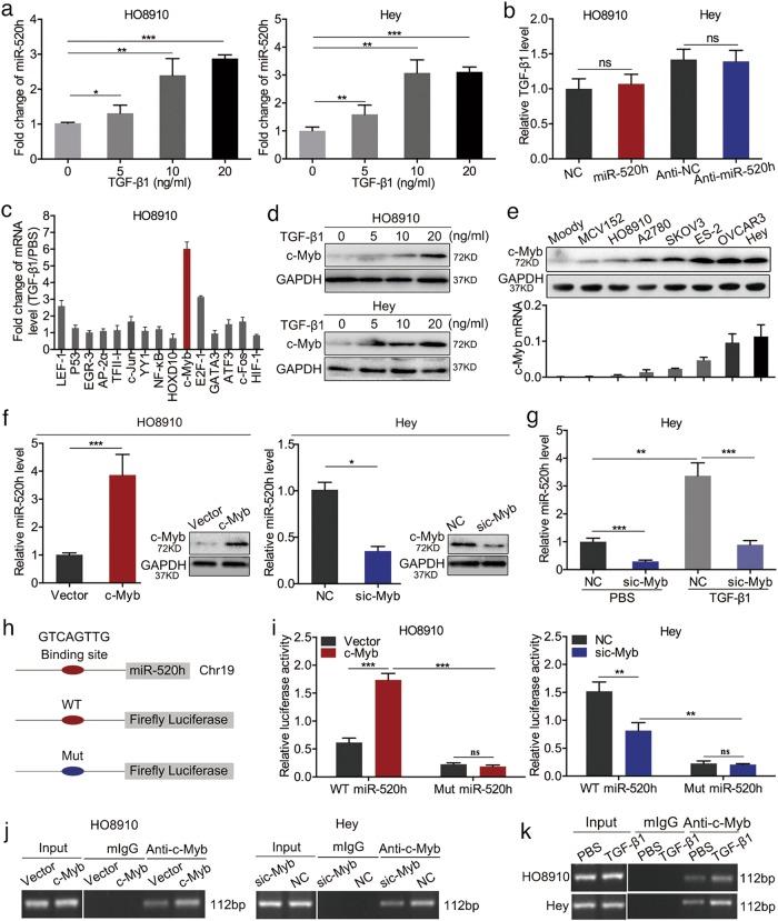
Among the gynaecological cancers, epithelial ovarian cancer (EOC) has the highest lethality because of the high incidence of tumour progression and metastasis. Exploration of the detailed mechanisms underlying EOC metastasis and the identification of crucial targets is important to better estimate the prognosis and improve the treatment of this disease. The present study aimed to identify the role of miR-520h in the prognosis of patients with EOC, and the mechanisms of its involvement in EOC progression. We showed that miR-520h was upregulated in 116 patients with EOC, especially in those with advanced-stage disease, and high miR-520h expression predicted poor outcome. Furthermore, ectopic expression of miR-520h enhanced EOC cell proliferation, migration and invasion, and induced epithelial-mesenchymal transition in vitro and in vivo. miR-520h promoted EOC progression by downregulating Smad7, and subsequently activating the TGF-β signalling pathway. Most importantly, TGF-β1 stimulation increased miR-520h expression in EOC cells by upregulating its transcription factor c-Myb. In conclusion, we described the role of the TGF-β1/c-Myb/miR-520h/Smad7 axis in EOC metastasis, and highlighted the possible use of miR-520h as a prognostic marker for EOC.

摘要

在妇科癌症中,上皮性卵巢癌(EOC)由于肿瘤进展和转移的高发生率而具有最高的致死率。探索 EOC 转移的详细机制并确定关键靶点对于更好地评估预后和改善该疾病的治疗非常重要。本研究旨在确定 miR-520h 在 EOC 患者预后中的作用及其参与 EOC 进展的机制。我们表明,miR-520h 在 116 名 EOC 患者中上调,尤其是在晚期疾病患者中,高 miR-520h 表达预示着不良预后。此外,miR-520h 的异位表达增强了 EOC 细胞的增殖、迁移和侵袭,并在体外和体内诱导上皮-间充质转化。miR-520h 通过下调 Smad7 并随后激活 TGF-β 信号通路促进 EOC 进展。最重要的是,TGF-β1 刺激通过上调其转录因子 c-Myb 增加了 EOC 细胞中 miR-520h 的表达。总之,我们描述了 TGF-β1/c-Myb/miR-520h/Smad7 轴在 EOC 转移中的作用,并强调了 miR-520h 作为 EOC 预后标志物的可能用途。

https://cdn.ncbi.nlm.nih.gov/pmc/blobs/f8af/6115398/98c23ef4b9d7/41419_2018_946_Fig1_HTML.jpg

文献AI研究员

20分钟写一篇综述,助力文献阅读效率提升50倍。

立即体验

用中文搜PubMed

大模型驱动的PubMed中文搜索引擎

马上搜索

文档翻译

学术文献翻译模型,支持多种主流文档格式。

立即体验