Suppr超能文献

高 NRF2 水平介导醛脱氢酶(ALDH)高卵巢癌细胞的癌症干细胞样特性:全反式视黄酸在 ALDH/NRF2 信号通路中的抑制作用。

High NRF2 level mediates cancer stem cell-like properties of aldehyde dehydrogenase (ALDH)-high ovarian cancer cells: inhibitory role of all-trans retinoic acid in ALDH/NRF2 signaling.

机构信息

Department of Pharmacy, Graduate School of the Catholic University of Korea, 43 Jibong-ro, Bucheon, Gyeonggi-do, 14662, Republic of Korea.

Integrated Research Institute for Pharmaceutical Sciences, The Catholic University of Korea, 43 Jibong-ro, Bucheon, Gyeonggi-do, 14662, Republic of Korea.

出版信息

Cell Death Dis. 2018 Aug 30;9(9):896. doi: 10.1038/s41419-018-0903-4.

Abstract

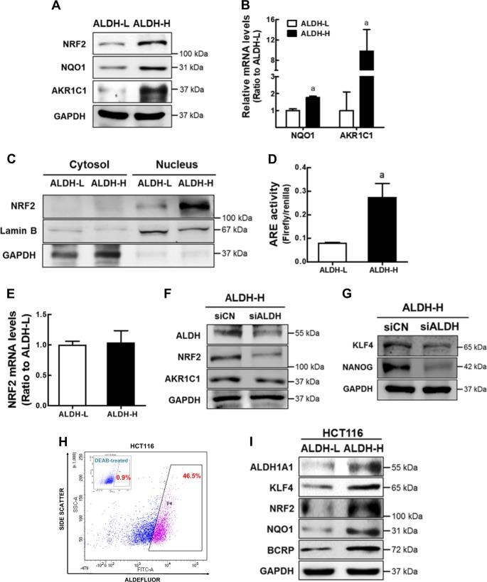
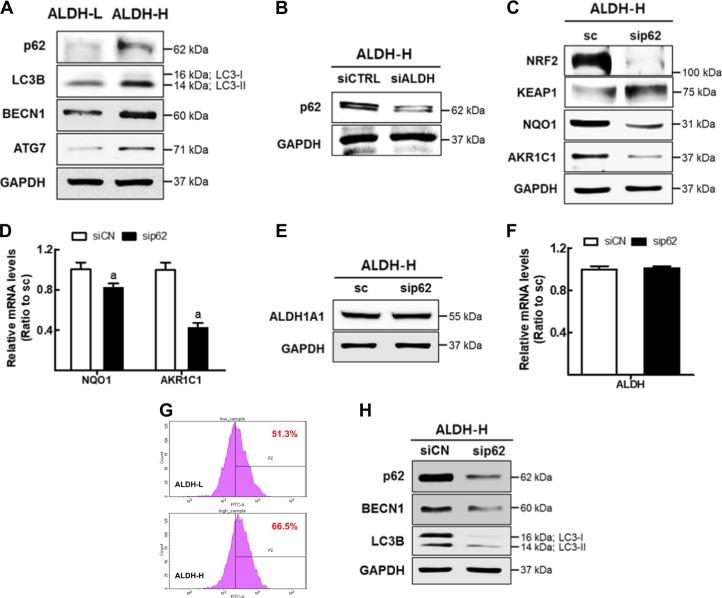
Aldehyde dehydrogenase 1A1 (ALDH1A1) is one of cancer stem cell (CSC) markers, and high ALDH1 expression has been related to drug resistance and facilitated tumor growth. In this study, we investigated the potential involvement of nuclear factor erythroid 2-like 2 (NFE2L2/NRF2) in CSC-like properties of ALDH-high ovarian CSCs. Our experimental system, ALDH1A1-high (ALDH-H) subpopulation, was isolated and stabilized using doxorubicin-resistant ovarian cancer A2780 cells. ALDH-H exerted CSC-like properties such as drug resistance, colony/sphere formation, and enhanced tumor growth along with high levels of CSCs markers compared to ALDH1A1-low (ALDH-L). Levels of NRF2 and subsequent target genes substantially increased in ALDH-H cells, and the increase in ALDH1A1 and p62 was associated with NRF2 upregulation. ALDH1A1-silencing blocked increases in NRF2, drug efflux transporters, and p62, along with CSC markers in ALDH-H cells. The inhibition of p62, which was elevated in ALDH-H, suppressed NRF2 activation. High NRF2 level was confirmed in the ALDH1-high subpopulation from colon cancer HCT116 cells. The functional implication of NRF2 activation in ovarian CSCs was verified by two experimental approaches. First, CSC-like properties such as high CSC markers, chemoresistance, colony/sphere formation, and tumor growth were significantly inhibited by NRF2-silencing in ALDH-H cells. Second, all-trans retinoic acid (ATRA) suppressed ALDH1 expression, inhibiting NRF2 activation, which led to the attenuation of CSC-like properties in ALDH-H cells but not in ALDH-L cells. These results provide insight into the molecular basis of the ALDH1A1-mediated development of CSC-like properties such as stress/treatment resistance, and further suggest the therapeutic potential of ATRA in ALDH-high ovarian CSCs.

摘要

醛脱氢酶 1A1(ALDH1A1)是癌症干细胞(CSC)标志物之一,高 ALDH1 表达与耐药性和促进肿瘤生长有关。在这项研究中,我们研究了核因子红细胞 2 样 2(NFE2L2/NRF2)在 ALDH 高卵巢 CSCs 样特性中的潜在作用。我们的实验系统,ALDH1A1 高(ALDH-H)亚群,是使用阿霉素耐药卵巢癌细胞 A2780 分离和稳定的。与 ALDH1A1 低(ALDH-L)相比,ALDH-H 表现出 CSC 样特性,如耐药性、集落/球体形成和增强的肿瘤生长,同时高水平的 CSCs 标志物。NRF2 及其后续靶基因的水平在 ALDH-H 细胞中显著增加,并且 ALDH1A1 和 p62 的增加与 NRF2 的上调有关。ALDH1A1 沉默阻断了 ALDH-H 细胞中 NRF2、药物外排转运体和 p62 的增加以及 CSCs 标志物的增加。在 ALDH-H 中升高的 p62 的抑制抑制了 NRF2 的激活。在结肠癌 HCT116 细胞的 ALDH1 高亚群中证实了高 NRF2 水平。NRF2 激活在卵巢 CSCs 中的功能意义通过两种实验方法得到验证。首先,通过 NRF2 沉默在 ALDH-H 细胞中显著抑制了 CSC 样特性,如高 CSCs 标志物、化疗耐药性、集落/球体形成和肿瘤生长。其次,全反式视黄酸(ATRA)抑制 ALDH1 表达,抑制 NRF2 激活,导致 ALDH-H 细胞中 CSC 样特性的衰减,但在 ALDH-L 细胞中没有。这些结果提供了对 ALDH1A1 介导的 CSC 样特性发展的分子基础的深入了解,例如应激/治疗耐药性,并进一步表明 ATRA 在 ALDH 高卵巢 CSCs 中的治疗潜力。

https://cdn.ncbi.nlm.nih.gov/pmc/blobs/3f87/6117306/41cb02651802/41419_2018_903_Fig1_HTML.jpg

文献AI研究员

20分钟写一篇综述,助力文献阅读效率提升50倍。

立即体验

用中文搜PubMed

大模型驱动的PubMed中文搜索引擎

马上搜索

文档翻译

学术文献翻译模型,支持多种主流文档格式。

立即体验