Suppr超能文献

三酰甘油通过平衡脂肪酸饱和度促进缺氧应激下的脂质稳态。

Triglycerides Promote Lipid Homeostasis during Hypoxic Stress by Balancing Fatty Acid Saturation.

机构信息

Abramson Family Cancer Research Institute, University of Pennsylvania Perelman School of Medicine, Philadelphia, PA 19104, USA.

Cancer Research UK Beatson Institute, Garscube Estate, Switchback Road, Glasgow G61 1BD, UK; Institute of Cancer Sciences, University of Glasgow, Garscube Estate, Switchback Road, Glasgow G61 1QH, UK.

出版信息

Cell Rep. 2018 Sep 4;24(10):2596-2605.e5. doi: 10.1016/j.celrep.2018.08.015.

Abstract

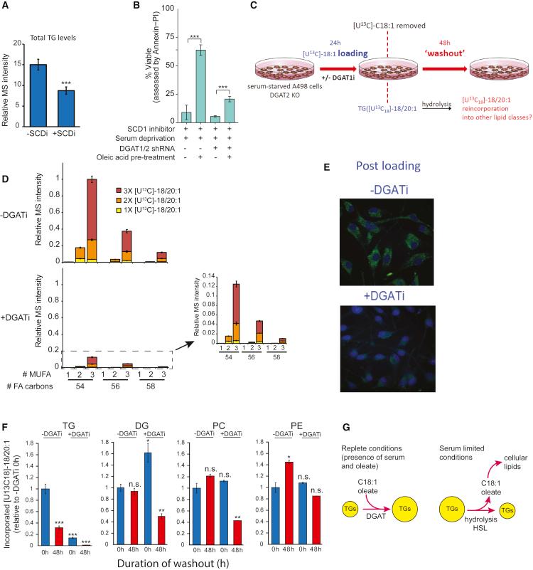
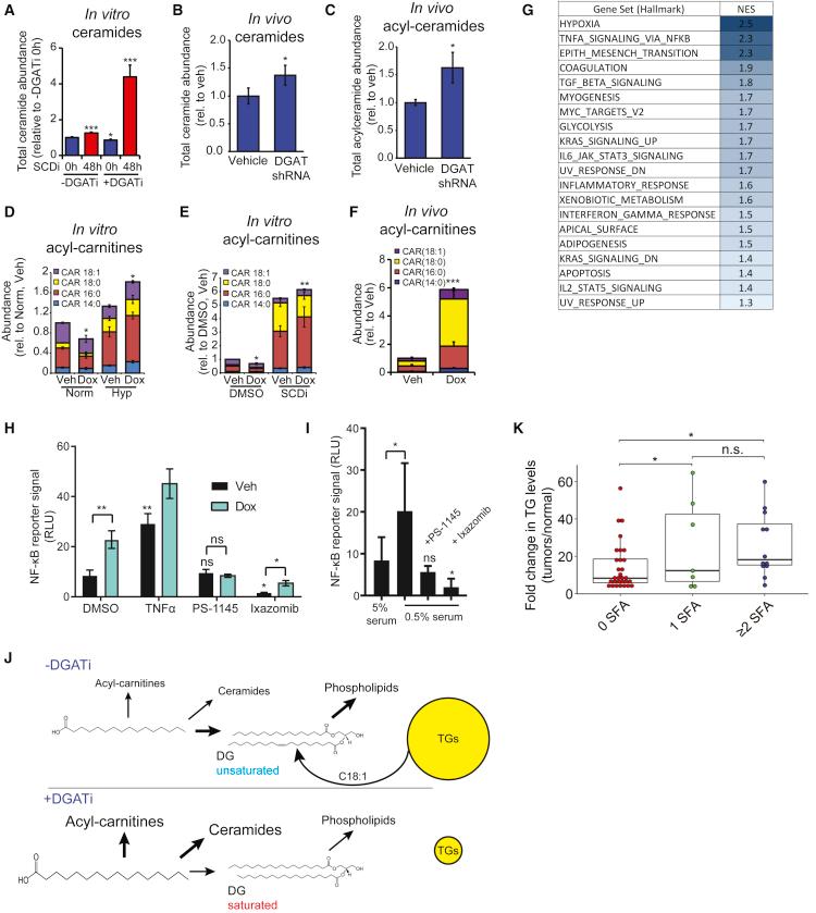
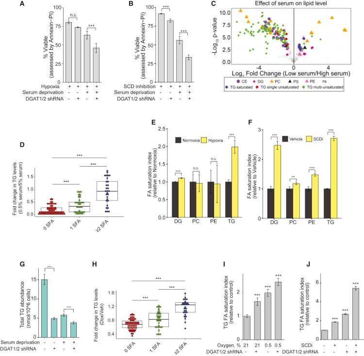
Lipid droplets, which store triglycerides and cholesterol esters, are a prominent feature of clear cell renal cell carcinoma (ccRCC). Although their presence in ccRCC is critical for sustained tumorigenesis, their contribution to lipid homeostasis and tumor cell viability is incompletely understood. Here we show that disrupting triglyceride synthesis compromises the growth of both ccRCC tumors and ccRCC cells exposed to tumor-like conditions. Functionally, hypoxia leads to increased fatty acid saturation through inhibition of the oxygen-dependent stearoyl-CoA desaturase (SCD) enzyme. Triglycerides counter a toxic buildup of saturated lipids, primarily by releasing the unsaturated fatty acid oleate (the principal product of SCD activity) from lipid droplets into phospholipid pools. Disrupting this process derails lipid homeostasis, causing overproduction of toxic saturated ceramides and acyl-carnitines as well as activation of the NF-κB transcription factor. Our work demonstrates that triglycerides promote homeostasis by "buffering" specific fatty acids.

摘要

脂滴储存甘油三酯和胆固醇酯,是透明细胞肾细胞癌(ccRCC)的一个显著特征。尽管它们在 ccRCC 中的存在对持续的肿瘤发生至关重要,但它们对脂质稳态和肿瘤细胞活力的贡献还不完全清楚。在这里,我们表明,破坏甘油三酯的合成会损害 ccRCC 肿瘤的生长以及暴露于类似肿瘤条件下的 ccRCC 细胞的生长。从功能上讲,缺氧通过抑制氧依赖性硬脂酰辅酶 A 去饱和酶(SCD)酶导致脂肪酸饱和度增加。甘油三酯通过从脂滴释放不饱和脂肪酸油酸(SCD 活性的主要产物)到磷脂池中,来对抗饱和脂质的毒性积累。破坏这个过程会破坏脂质稳态,导致有毒的饱和神经酰胺和酰基辅酶 A 的过度产生以及 NF-κB 转录因子的激活。我们的工作表明,甘油三酯通过“缓冲”特定的脂肪酸来促进内稳态。

https://cdn.ncbi.nlm.nih.gov/pmc/blobs/f504/6137821/00e0f52d3221/fx1.jpg

文献AI研究员

20分钟写一篇综述,助力文献阅读效率提升50倍。

立即体验

用中文搜PubMed

大模型驱动的PubMed中文搜索引擎

马上搜索

文档翻译

学术文献翻译模型,支持多种主流文档格式。

立即体验