Suppr超能文献

长链非编码 RNA HOTAIR 通过 DNA 甲基化在肝癌中表观遗传抑制 miR-122 的表达。

LncRNA HOTAIR epigenetically suppresses miR-122 expression in hepatocellular carcinoma via DNA methylation.

机构信息

Guangdong Provincial Key Laboratory of Malignant Tumor Epigenetics and Gene Regulation, Sun Yat-Sen Memorial Hospital, Sun Yat-Sen University, Guangzhou 510120, PR China; Department of Surgery, Sun Yat-Sen Memorial Hospital, Sun Yat-Sen University, Guangzhou 510120, PR China.

Laboratory of Biomechanics and Physiology, Guangdong Provincial Institute of Sports Science, Guangzhou 510663, PR China.

出版信息

EBioMedicine. 2018 Oct;36:159-170. doi: 10.1016/j.ebiom.2018.08.055. Epub 2018 Sep 5.

Abstract

BACKGROUND

MicroRNA-122 (miR-122), a pivotal liver-specific miRNA, is frequently repressed in hepatocellular carcinoma (HCC) and associated with poor prognosis. Long non-coding RNA (lncRNA) HOTAIR has been proved to function as an oncogene in multiple cancers including HCC. However, the relationship between HOTAIR and miR-122 in HCC remains largely unknown.

METHODS

We investigated the function of HOTAIR and miR-122 in HCC cell models and a xenograft mouse model. The regulatory network between HOTAIR and miR-122 was further detected following overexpression or knockdown of HOTAIR. DNA methylation status of miR-122 promoter region, as well as expression levels of DNMTs, EZH2 and Cyclin G1 were analyzed.

FINDINGS

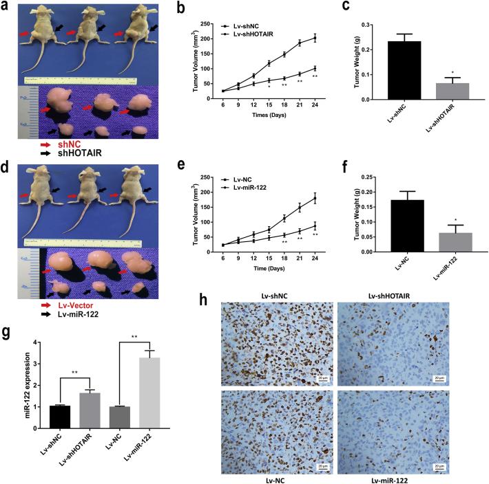
In this study, we found that HOTAIR was highly expressed whereas miR-122 was suppressed in HCC, and HOTAIR negatively regulated miR-122 expression in HCC cells. Furthermore, knockdown of HOTAIR dramatically inhibited HCC cell proliferation and induced cell cycle arrest in vitro and suppressed tumorigenicity in vivo by upregulating miR-122 expression. Mechanistically, a CpG island was located in the miR-122 promoter region. HOTAIR epigenetically suppressed miR-122 expression via DNMTs-mediated DNA methylation. Moreover, HOTAIR upregulated DNMTs expression via EZH2. In addition, suppression of miR-122 induced by HOTAIR directly reactivated oncogene Cyclin G1 expression. Collectively, our results suggest that HOTAIR epigenetically suppresses miR-122 expression via DNA methylation, leading to activation of Cyclin G1 and promotion of tumorigenicity in HCC, which provide new insight into the mechanism of HOTAIR-mediated hepatocarcinogenesis via suppressing miR-122.

摘要

背景

微小 RNA-122(miR-122)是一种重要的肝脏特异性 miRNA,在肝细胞癌(HCC)中经常受到抑制,与预后不良相关。长链非编码 RNA(lncRNA)HOTAIR 已被证明在多种癌症中发挥癌基因作用,包括 HCC。然而,HOTAIR 和 miR-122 之间在 HCC 中的关系在很大程度上尚不清楚。

方法

我们在 HCC 细胞模型和异种移植小鼠模型中研究了 HOTAIR 和 miR-122 的功能。进一步检测了过表达或敲低 HOTAIR 后 HOTAIR 和 miR-122 之间的调控网络。分析了 miR-122 启动子区域的 DNA 甲基化状态以及 DNMTs、EZH2 和 Cyclin G1 的表达水平。

发现

在这项研究中,我们发现 HOTAIR 在 HCC 中高度表达,而 miR-122 受到抑制,HOTAIR 在 HCC 细胞中负调控 miR-122 的表达。此外,敲低 HOTAIR 可显著抑制 HCC 细胞的增殖,并通过上调 miR-122 的表达在体外诱导细胞周期停滞和体内抑制肿瘤发生。机制上,miR-122 启动子区域存在一个 CpG 岛。HOTAIR 通过 DNMTs 介导的 DNA 甲基化抑制 miR-122 的表达。此外,HOTAIR 通过 EZH2 上调 DNMTs 的表达。此外,HOTAIR 抑制 miR-122 诱导直接重新激活癌基因 Cyclin G1 的表达。总之,我们的研究结果表明,HOTAIR 通过 DNA 甲基化抑制 miR-122 的表达,导致 Cyclin G1 的激活和 HCC 肿瘤发生的促进,这为 HOTAIR 介导的肝癌发生通过抑制 miR-122 的机制提供了新的见解。

https://cdn.ncbi.nlm.nih.gov/pmc/blobs/84e7/6197532/ee1e69903612/gr1.jpg

文献AI研究员

20分钟写一篇综述,助力文献阅读效率提升50倍。

立即体验

用中文搜PubMed

大模型驱动的PubMed中文搜索引擎

马上搜索

文档翻译

学术文献翻译模型,支持多种主流文档格式。

立即体验