Suppr超能文献

通过 ROS 依赖性 NF-B 通路促进 iNOS/NO 和 COX-2/PGE 激活诱导椎间盘退变。

Induces Intervertebral Disc Degeneration by Promoting iNOS/NO and COX-2/PGE Activation via the ROS-Dependent NF-B Pathway.

机构信息

Department of Orthopedics, Ruijin Hospital, Shanghai Jiao Tong University School of Medicine, Shanghai 200025, China.

Shanghai Key Laboratory for Prevention and Treatment of Bone and Joint Diseases with Integrated Chinese-Western Medicine, Shanghai Institute of Traumatology and Orthopedics, Ruijin Hospital, Shanghai Jiao Tong University School of Medicine, Shanghai 200025, China.

出版信息

Oxid Med Cell Longev. 2018 Aug 19;2018:3692752. doi: 10.1155/2018/3692752. eCollection 2018.

Abstract

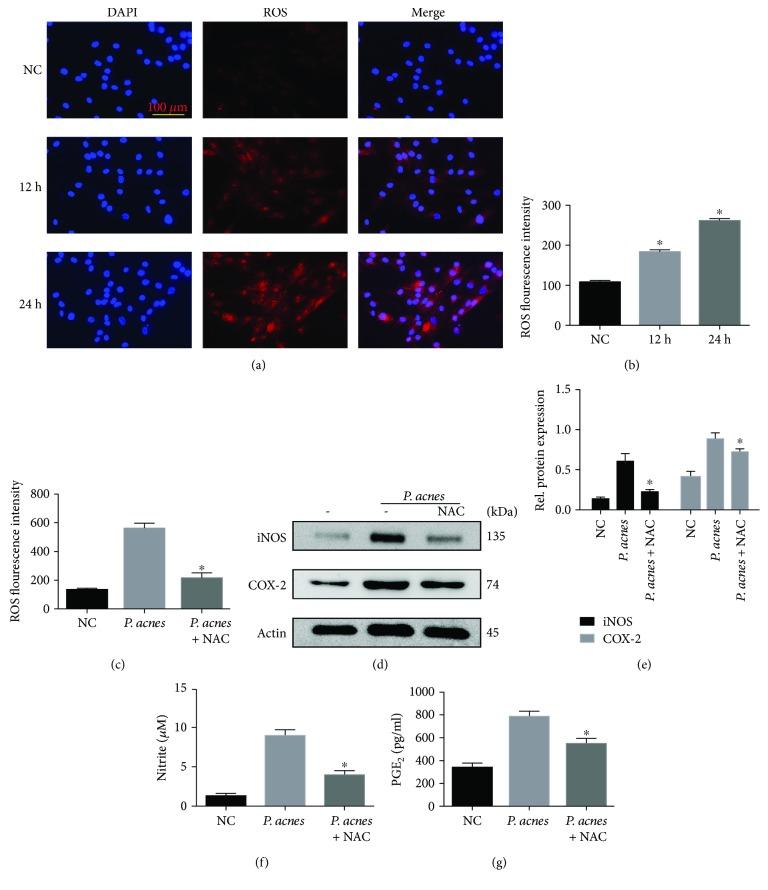
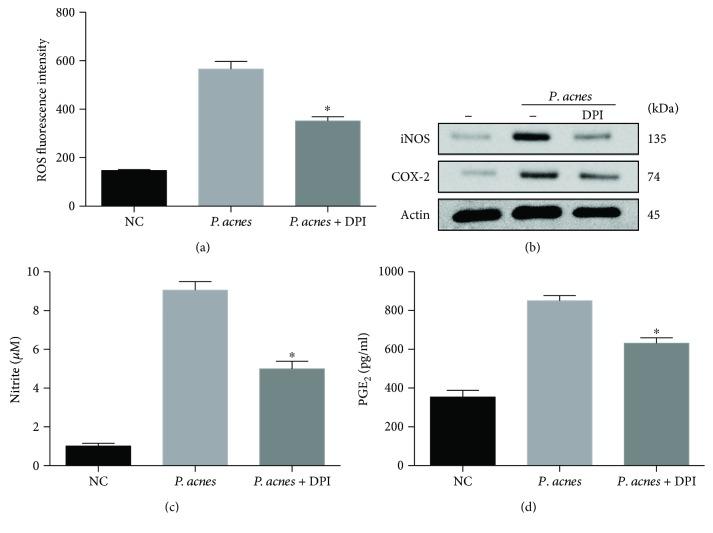
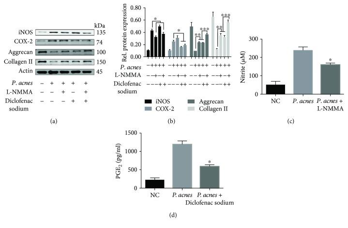
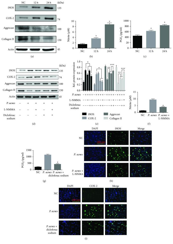
Accumulating evidence suggests that () is a novel pathogenic factor promoting intervertebral disc degeneration (IVDD). However, the underlying mechanisms by which induces IVDD have been unclear. In this study, we quantified the severity of IVDD, as well as the expressions of inducible nitric oxide synthase (iNOS)/nitric oxide (NO) and cyclooxygenase (COX-2)/prostaglandin (PGE) in human intervertebral discs (IVDs) infected with . Compared with -negative IVDs, -positive IVDs showed increased iNOS/NO and COX-2/PGE activity concomitant with more severe IVDD. In order to detect the potential correlation between iNOS/NO expression, COX-2/PGE expression, and IVDD, we developed a -induced IVDD rat model and found that the upregulation of iNOS/NO and COX-2/PGE was essential to the occurrence of -induced IVDD. This finding was supported by the fact that the inhibition of iNOS/NO and COX-2/PGE activity ameliorated IVDD significantly, as evidenced by restored aggrecan and collagen II expression both and . Mechanistically, we found that induced iNOS/NO and COX-2/PGE expressions via a reactive oxygen species- (ROS-) dependent NF-B cascade. Furthermore, NADPH oxidase participated in -induced ROS, iNOS/NO, and COX-2/PGE expressions. Overall, these findings further validated the involvement of in the pathology of IVDD and provided evidence that -induced iNOS/NO and COX-2/PGE activation via the ROS-dependent NF-B pathway is likely responsible for the pathology of IVDD.

摘要

越来越多的证据表明,()是一种促进椎间盘退变(IVDD)的新型致病因素。然而,()诱导 IVDD 的潜在机制尚不清楚。在这项研究中,我们量化了感染()的人椎间盘(IVD)的 IVDD 严重程度,以及诱导型一氧化氮合酶(iNOS)/一氧化氮(NO)和环氧化酶(COX-2)/前列腺素(PGE)的表达。与阴性 IVD 相比,阳性 IVD 显示出 iNOS/NO 和 COX-2/PGE 活性增加,同时 IVDD 更严重。为了检测 iNOS/NO 表达、COX-2/PGE 表达与 IVDD 之间的潜在相关性,我们建立了一个()诱导的 IVDD 大鼠模型,发现 iNOS/NO 和 COX-2/PGE 的上调对于()诱导的 IVDD 的发生是必要的。这一发现得到了以下事实的支持:抑制 iNOS/NO 和 COX-2/PGE 活性显著改善了 IVDD,表现在()和()的聚集蛋白聚糖和胶原 II 表达得到恢复。从机制上讲,我们发现()通过活性氧物质(ROS)依赖性 NF-B 级联诱导 iNOS/NO 和 COX-2/PGE 表达。此外,NADPH 氧化酶参与了()诱导的 ROS、iNOS/NO 和 COX-2/PGE 表达。总的来说,这些发现进一步验证了()在 IVDD 病理学中的参与,并提供了证据表明,通过 ROS 依赖性 NF-B 途径诱导的 iNOS/NO 和 COX-2/PGE 激活可能是导致 IVDD 病理学的原因。

https://cdn.ncbi.nlm.nih.gov/pmc/blobs/efd3/6120277/7c4eab264242/OMCL2018-3692752.001.jpg

文献AI研究员

20分钟写一篇综述,助力文献阅读效率提升50倍。

立即体验

用中文搜PubMed

大模型驱动的PubMed中文搜索引擎

马上搜索

文档翻译

学术文献翻译模型,支持多种主流文档格式。

立即体验