Suppr超能文献

晚期糖基化终产物通过 HIF-1α/PDK4 激活加速 VSMCs 钙化,并抑制葡萄糖代谢。

Advanced glycation end products accelerate calcification in VSMCs through HIF-1α/PDK4 activation and suppress glucose metabolism.

机构信息

Department of Cardiology, Zhongda Hospital, School of Medicine, Southeast University, Nanjing, 210009, P.R. China.

出版信息

Sci Rep. 2018 Sep 13;8(1):13730. doi: 10.1038/s41598-018-31877-6.

Abstract

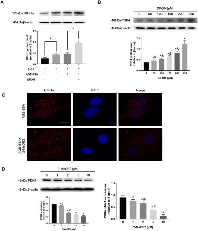
Arterial media calcification is associated with diabetes mellitus. Previous studies have shown that advanced glycation end products (AGEs) are responsible for vascular smooth muscle cell (VSMC) calcification, but the underlying mechanisms remain unclear. Hypoxia-inducible factor-1α (HIF-1α), one of the major factors during hypoxia, and pyruvate dehydrogenase kinase 4 (PDK4), an important mitochondrial matrix enzyme in cellular metabolism shift, have been reported in VSMC calcification. The potential link among HIF-1α, PDK4, and AGEs-induced vascular calcification was investigated in this study. We observed that AGEs elevated HIF-1α and PDK4 expression levels in a dose-dependent manner and that maximal stimulation was attained at 24 h. Two important HIF-1α-regulated genes, vascular endothelial growth factor A (VEGFA) and glucose transporter 1 (GLUT-1), were significantly increased after AGEs exposure. Stabilization or nuclear translocation of HIF-1α increased PDK4 expression. PDK4 inhibition attenuated AGEs-induced VSMC calcification, which was evaluated by measuring the calcium content, alkaline phosphatase (ALP) activity and runt-related transcription factor 2 (RUNX2) expression levels and by Alizarin red S staining. In addition, the glucose consumption, lactate production, key enzymes of glucose metabolism and oxygen consumption rate (OCR) were decreased during AGEs-induced VSMC calcification. In conclusion, this study suggests that AGEs accelerate vascular calcification partly through the HIF-1α/PDK4 pathway and suppress glucose metabolism.

摘要

动脉介质钙化与糖尿病有关。先前的研究表明,糖基化终产物(AGEs)是血管平滑肌细胞(VSMC)钙化的原因,但潜在的机制尚不清楚。缺氧诱导因子-1α(HIF-1α)是缺氧过程中的主要因素之一,而丙酮酸脱氢酶激酶 4(PDK4)是细胞代谢转变中重要的线粒体基质酶,在 VSMC 钙化中已有报道。本研究旨在探讨 HIF-1α、PDK4 和 AGEs 诱导的血管钙化之间的潜在联系。我们观察到,AGEs 以剂量依赖的方式升高 HIF-1α 和 PDK4 的表达水平,最大刺激作用在 24 小时达到。两个重要的 HIF-1α 调节基因,血管内皮生长因子 A(VEGFA)和葡萄糖转运蛋白 1(GLUT-1),在 AGEs 暴露后显著增加。HIF-1α 的稳定或核转位增加了 PDK4 的表达。PDK4 抑制可减轻 AGEs 诱导的 VSMC 钙化,这可通过测量钙含量、碱性磷酸酶(ALP)活性和 runt 相关转录因子 2(RUNX2)的表达水平以及茜素红 S 染色来评估。此外,在 AGEs 诱导的 VSMC 钙化过程中,葡萄糖消耗、乳酸生成、糖代谢关键酶和耗氧量(OCR)降低。总之,本研究表明,AGEs 通过 HIF-1α/PDK4 途径加速血管钙化,并抑制葡萄糖代谢。

https://cdn.ncbi.nlm.nih.gov/pmc/blobs/b705/6137084/5bfedb0497fe/41598_2018_31877_Fig1_HTML.jpg

文献AI研究员

20分钟写一篇综述,助力文献阅读效率提升50倍。

立即体验

用中文搜PubMed

大模型驱动的PubMed中文搜索引擎

马上搜索

文档翻译

学术文献翻译模型,支持多种主流文档格式。

立即体验