Suppr超能文献

RIG-I 介导的抗病毒信号激活通过 MAVS-TRAF6-Beclin-1 信号轴触发自噬。

Activation of RIG-I-Mediated Antiviral Signaling Triggers Autophagy Through the MAVS-TRAF6-Beclin-1 Signaling Axis.

机构信息

Department of Fundamental Pharmaceutical Sciences, Graduate School, Kyung Hee University, Seoul, South Korea.

KHU-KIST Department of Converging Science and Technology, Graduate School, Kyung Hee University, Seoul, South Korea.

出版信息

Front Immunol. 2018 Sep 12;9:2096. doi: 10.3389/fimmu.2018.02096. eCollection 2018.

Abstract

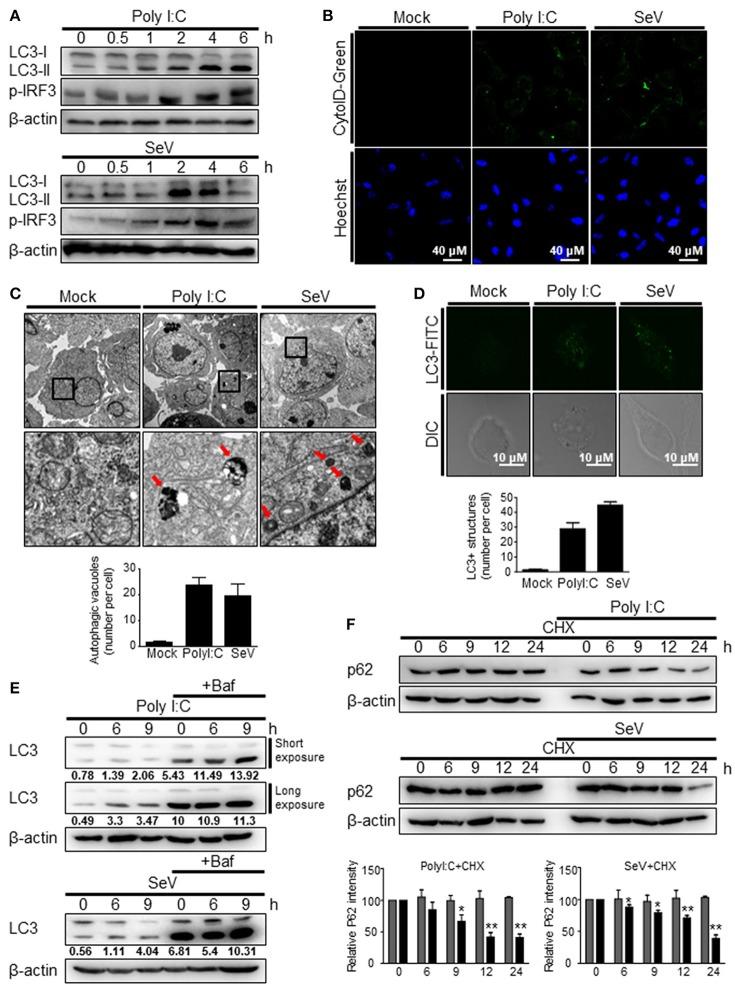
Autophagy has been implicated in innate immune responses against various intracellular pathogens. Recent studies have reported that autophagy can be triggered by pathogen recognizing sensors, including Toll-like receptors and cyclic guanosine monophosphate-adenosine monophosphate synthase, to participate in innate immunity. In the present study, we examined whether the RIG-I signaling pathway, which detects viral infections by recognizing viral RNA, triggers the autophagic process. The introduction of polyI:C into the cytoplasm, or Sendai virus infection, significantly induced autophagy in normal cells but not in RIG-I-deficient cells. PolyI:C transfection or Sendai virus infection induced autophagy in the cells lacking type-I interferon signaling. This demonstrated that the effect was not due to interferon signaling. RIG-I-mediated autophagy diminished by the deficiency of mitochondrial antiviral signaling protein (MAVS) or tumor necrosis factor receptor-associated factor (TRAF)6, showing that the RIG-I-MAVS-TRAF6 signaling axis was critical for RIG-I-mediated autophagy. We also found that Beclin-1 was translocated to the mitochondria, and it interacted with TRAF6 upon RIG-I activation. Furthermore, Beclin-1 underwent K63-polyubiquitination upon RIG-I activation, and the ubiquitination decreased in TRAF6-deficient cells. This suggests that the RIG-I-MAVS-TRAF6 axis induced K63-linked polyubiquitination of Beclin-1, which has been implicated in triggering autophagy. As deficient autophagy increases the type-I interferon response, the induction of autophagy by the RIG-I pathway might also contribute to preventing an excessive interferon response as a negative-feedback mechanism.

摘要

自噬作用已被牵涉到针对各种细胞内病原体的固有免疫反应中。最近的研究报告表明,自噬可以被病原体识别传感器触发,包括 Toll 样受体和环鸟苷酸-腺苷酸单磷酸合酶,从而参与固有免疫。在本研究中,我们研究了 RIG-I 信号通路,该通路通过识别病毒 RNA 来检测病毒感染,是否触发自噬过程。将 polyI:C 导入细胞质或仙台病毒感染,可显著诱导正常细胞发生自噬,但在 RIG-I 缺陷细胞中则不会。polyI:C 转染或仙台病毒感染诱导缺乏 I 型干扰素信号的细胞发生自噬。这表明该作用不是由于干扰素信号。RIG-I 介导的自噬通过缺失线粒体抗病毒信号蛋白 (MAVS) 或肿瘤坏死因子受体相关因子 (TRAF)6 而减少,表明 RIG-I-MAVS-TRAF6 信号轴对于 RIG-I 介导的自噬至关重要。我们还发现 Beclin-1 易位到线粒体,并且在 RIG-I 激活时与 TRAF6 相互作用。此外,在 RIG-I 激活时,Beclin-1 经历 K63 多泛素化,而在 TRAF6 缺陷细胞中泛素化减少。这表明 RIG-I-MAVS-TRAF6 轴诱导 Beclin-1 的 K63 连接多泛素化,这与触发自噬有关。由于自噬缺陷增加 I 型干扰素反应,因此 RIG-I 途径诱导的自噬也可能有助于作为负反馈机制防止过度的干扰素反应。

https://cdn.ncbi.nlm.nih.gov/pmc/blobs/b88e/6143786/c14f4039b617/fimmu-09-02096-g0001.jpg

文献AI研究员

20分钟写一篇综述,助力文献阅读效率提升50倍。

立即体验

用中文搜PubMed

大模型驱动的PubMed中文搜索引擎

马上搜索

文档翻译

学术文献翻译模型,支持多种主流文档格式。

立即体验