Suppr超能文献

E2F2 直接调控 STAT1 和 PI3K/AKT/NF-κB 通路,加剧类风湿关节炎滑膜成纤维细胞和小鼠胚胎成纤维细胞中的炎症表型。

E2F2 directly regulates the STAT1 and PI3K/AKT/NF-κB pathways to exacerbate the inflammatory phenotype in rheumatoid arthritis synovial fibroblasts and mouse embryonic fibroblasts.

机构信息

Medical and Life Science College, University of Jinan, Jinan, 250062, Shandong, China.

Shandong Medicinal Biotechnology Centre, Jingshi Road, Jinan, 250000, Shandong, China.

出版信息

Arthritis Res Ther. 2018 Oct 4;20(1):225. doi: 10.1186/s13075-018-1713-x.

Abstract

BACKGROUND

Expression of E2F transcription factor 2 (E2F2), a transcription factor related to the cell cycle, is abnormally high in rheumatoid arthritis synovial fibroblasts (RASFs). Deregulated expression of E2F2 leads to abnormal production of proinflammatory cytokines, such as interleukin (IL)-1α, IL-1β, and tumor necrosis factor (TNF)-α in RASFs. However, the underlying mechanism by which E2F2 regulates expression of IL-1α, IL-1β, and TNF-α has not been fully elucidated. This study aimed to elucidate this mechanism and confirm the pathological roles of E2F2 in rheumatoid arthritis (RA).

METHODS

E2f2 knockout (KO) and wild-type (WT) mice were injected with collagen to induce RA. Cytokine production was assessed by quantitative real-time polymerase chain reaction (qRT-PCR) and enzyme-linked immunosorbent assay (ELISA). Western blot and qRT-PCR were performed to evaluate the effect of E2F2 on signaling pathway activity. Chromatin immunoprecipitation (ChIP)-PCR and luciferase assays were used to detect the transcriptional activity of target genes of E2F2. Nuclear translocation of STAT1 and p65 were assayed by Western blot, co-immunoprecipitation (co-IP), and immunofluorescence experiments.

RESULTS

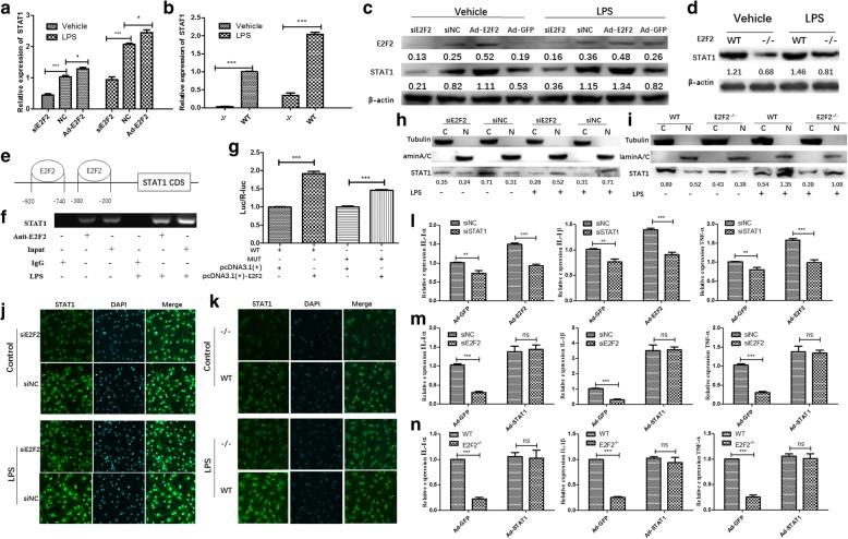
The occurrence and severity of collagen-induced arthritis were decreased in E2f2-KO mice compared with WT mice. The expression of IL-1α, IL-1β, and TNF-α was also suppressed in mouse embryonic fibroblasts (MEFs) from E2f2-KO mice and RASFs with E2F2 knocked down. Mechanistically, we found that E2F2 can upregulate the expression of STAT1 and MyD88 through direct binding to their promoters, facilitate the formation of STAT1/MyD88 complexes, and consequently activate AKT. However, silencing STAT1/MyD88 or inactivating AKT significantly attenuated the induction of IL-1α, IL-1β, and TNF-α caused by the introduction of E2F2.

CONCLUSIONS

This study confirms the pathological role of E2F2 in RA and found that the E2F2-STAT1/MyD88-Akt axis is closely related with the inflammatory phenotype in RASFs.

摘要

背景

E2F 转录因子 2(E2F2)是一种与细胞周期相关的转录因子,在类风湿关节炎滑膜成纤维细胞(RASFs)中的表达异常升高。E2F2 的表达失调导致 RASFs 中促炎细胞因子如白细胞介素(IL)-1α、IL-1β 和肿瘤坏死因子(TNF)-α 的异常产生。然而,E2F2 调节 IL-1α、IL-1β 和 TNF-α 表达的潜在机制尚未完全阐明。本研究旨在阐明这一机制,并确认 E2F2 在类风湿关节炎(RA)中的病理作用。

方法

用胶原诱导 E2f2 敲除(KO)和野生型(WT)小鼠发生 RA。通过实时定量聚合酶链反应(qRT-PCR)和酶联免疫吸附试验(ELISA)评估细胞因子的产生。Western blot 和 qRT-PCR 用于评估 E2F2 对信号通路活性的影响。染色质免疫沉淀(ChIP)-PCR 和荧光素酶测定用于检测 E2F2 靶基因的转录活性。Western blot、共免疫沉淀(co-IP)和免疫荧光实验检测 STAT1 和 p65 的核转位。

结果

与 WT 小鼠相比,E2f2-KO 小鼠胶原诱导性关节炎的发生和严重程度降低。E2f2-KO 小鼠的胚胎成纤维细胞(MEFs)和 E2F2 敲低的 RASFs 中 IL-1α、IL-1β 和 TNF-α 的表达也受到抑制。机制上,我们发现 E2F2 可以通过直接结合其启动子上调 STAT1 和 MyD88 的表达,促进 STAT1/MyD88 复合物的形成,并进而激活 AKT。然而,沉默 STAT1/MyD88 或失活 AKT 可显著减弱 E2F2 导入引起的 IL-1α、IL-1β 和 TNF-α 的诱导。

结论

本研究证实了 E2F2 在 RA 中的病理作用,并发现 E2F2-STAT1/MyD88-Akt 轴与 RASFs 的炎症表型密切相关。

https://cdn.ncbi.nlm.nih.gov/pmc/blobs/382c/6235203/eb25981f51b0/13075_2018_1713_Fig1_HTML.jpg

文献AI研究员

20分钟写一篇综述,助力文献阅读效率提升50倍。

立即体验

用中文搜PubMed

大模型驱动的PubMed中文搜索引擎

马上搜索

文档翻译

学术文献翻译模型,支持多种主流文档格式。

立即体验