Suppr超能文献

英国生物银行资源库,具有深度表型和基因组数据。

The UK Biobank resource with deep phenotyping and genomic data.

机构信息

Wellcome Centre for Human Genetics, University of Oxford, Oxford, UK.

Procter & Gamble, Brussels, Belgium.

出版信息

Nature. 2018 Oct;562(7726):203-209. doi: 10.1038/s41586-018-0579-z. Epub 2018 Oct 10.

Abstract

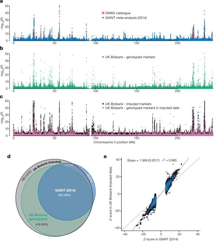
The UK Biobank project is a prospective cohort study with deep genetic and phenotypic data collected on approximately 500,000 individuals from across the United Kingdom, aged between 40 and 69 at recruitment. The open resource is unique in its size and scope. A rich variety of phenotypic and health-related information is available on each participant, including biological measurements, lifestyle indicators, biomarkers in blood and urine, and imaging of the body and brain. Follow-up information is provided by linking health and medical records. Genome-wide genotype data have been collected on all participants, providing many opportunities for the discovery of new genetic associations and the genetic bases of complex traits. Here we describe the centralized analysis of the genetic data, including genotype quality, properties of population structure and relatedness of the genetic data, and efficient phasing and genotype imputation that increases the number of testable variants to around 96 million. Classical allelic variation at 11 human leukocyte antigen genes was imputed, resulting in the recovery of signals with known associations between human leukocyte antigen alleles and many diseases.

摘要

英国生物库项目是一项前瞻性队列研究,对来自英国各地的约 50 万名年龄在 40 至 69 岁的个体进行了深入的遗传和表型数据收集。该开放资源在规模和范围上是独一无二的。每个参与者都有丰富的表型和与健康相关的信息,包括生物测量、生活方式指标、血液和尿液中的生物标志物以及身体和大脑的成像。通过链接健康和医疗记录提供随访信息。所有参与者都收集了全基因组基因型数据,为发现新的遗传关联和复杂特征的遗传基础提供了许多机会。在这里,我们描述了遗传数据的集中分析,包括基因型质量、群体结构特征和遗传数据的亲缘关系,以及高效的相位和基因型推断,这将可检测变体的数量增加到约 9600 万个。对 11 个人类白细胞抗原基因的经典等位基因变异进行了推断,从而恢复了已知与人类白细胞抗原等位基因和许多疾病之间存在关联的信号。

https://cdn.ncbi.nlm.nih.gov/pmc/blobs/37e8/6786975/7da8d330beb5/41586_2018_579_Fig1_HTML.jpg

文献AI研究员

20分钟写一篇综述,助力文献阅读效率提升50倍。

立即体验

用中文搜PubMed

大模型驱动的PubMed中文搜索引擎

马上搜索

文档翻译

学术文献翻译模型,支持多种主流文档格式。

立即体验