Suppr超能文献

体 piRNA 通路控制种系转座跨越世代。

The somatic piRNA pathway controls germline transposition over generations.

机构信息

IGH, CNRS, Univ. Montpellier, Montpellier, France.

Institut Cochin, Paris, France.

出版信息

Nucleic Acids Res. 2018 Oct 12;46(18):9524-9536. doi: 10.1093/nar/gky761.

Abstract

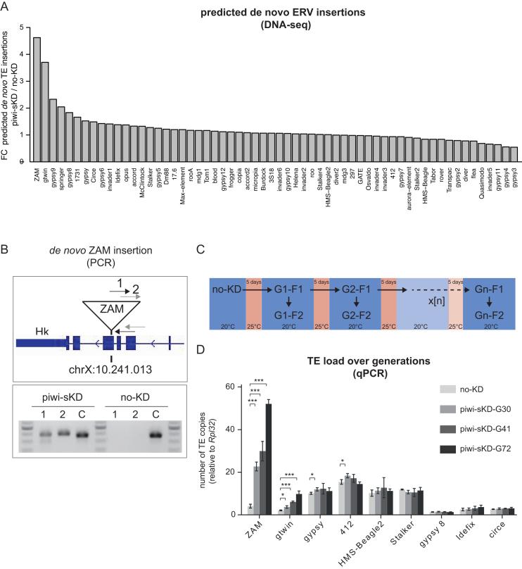
Transposable elements (TEs) are parasitic DNA sequences that threaten genome integrity by replicative transposition in host gonads. The Piwi-interacting RNAs (piRNAs) pathway is assumed to maintain Drosophila genome homeostasis by downregulating transcriptional and post-transcriptional TE expression in the ovary. However, the bursts of transposition that are expected to follow transposome derepression after piRNA pathway impairment have not yet been reported. Here, we show, at a genome-wide level, that piRNA loss in the ovarian somatic cells boosts several families of the endogenous retroviral subclass of TEs, at various steps of their replication cycle, from somatic transcription to germinal genome invasion. For some of these TEs, the derepression caused by the loss of piRNAs is backed up by another small RNA pathway (siRNAs) operating in somatic tissues at the post transcriptional level. Derepressed transposition during 70 successive generations of piRNA loss exponentially increases the genomic copy number by up to 10-fold.

摘要

转座元件(TEs)是寄生 DNA 序列,通过在宿主性腺中的复制转位威胁基因组完整性。Piwi 相互作用 RNA(piRNA)途径被认为通过下调卵巢中转录和转录后 TE 表达来维持果蝇基因组的稳态。然而,piRNA 途径损伤后转座体去抑制所预期的转位爆发尚未被报道。在这里,我们在全基因组水平上表明,卵巢体细胞中 piRNA 的缺失会在不同的复制周期步骤中增强内源性逆转录病毒亚类 TE 的几个家族,从体细胞转录到生殖基因组入侵。对于其中一些 TE,piRNA 缺失引起的去抑制由另一个在体细胞组织中在后转录水平起作用的小 RNA 途径(siRNAs)支持。piRNA 缺失的 70 代连续转位导致基因组拷贝数增加了 10 倍。

https://cdn.ncbi.nlm.nih.gov/pmc/blobs/bbc2/6182186/8e84064d5579/gky761fig1.jpg

文献AI研究员

20分钟写一篇综述,助力文献阅读效率提升50倍。

立即体验

用中文搜PubMed

大模型驱动的PubMed中文搜索引擎

马上搜索

文档翻译

学术文献翻译模型,支持多种主流文档格式。

立即体验