Suppr超能文献

生发中心的 CXCR5+CD8+T 细胞亚群辅助 B 细胞产生免疫球蛋白。

A Subset of CXCR5CD8 T Cells in the Germinal Centers From Human Tonsils and Lymph Nodes Help B Cells Produce Immunoglobulins.

机构信息

Guangdong Provincial Key Laboratory of Organ Donation and Transplant Immunology, Zhongshan School of Medicine, Institute of Immunology, Sun Yat-sen University, Guangzhou, China.

Affiliated Guangzhou Women and Children's Medical Center, Guangzhou Medical University, Guangzhou, China.

出版信息

Front Immunol. 2018 Oct 5;9:2287. doi: 10.3389/fimmu.2018.02287. eCollection 2018.

Abstract

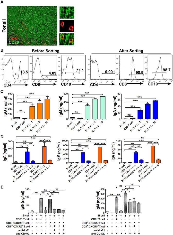
Recent studies indicated that CXCR5CD8 T cells in lymph nodes could eradicate virus-infected target cells. However, in the current study we found that a subset of CXCR5CD8 T cells in the germinal centers from human tonsils or lymph nodes are predominately memory cells that express CD45RO and CD27. The involvement of CXCR5CD8 T cells in humoral immune responses is suggested by their localization in B cell follicles and by the concomitant expression of costimulatory molecules, including CD40L and ICOS after activation. In addition, CXCR5CD8 memory T cells produced significantly higher levels of IL-21, IFN-γ, and IL-4 at mRNA and protein levels compared to CXCR5CD8 memory T cells, but IL-21-expressing CXCR5CD8 T cells did not express Granzyme B and perforin. When cocultured with sorted B cells, sorted CXCR5CD8 T cells promoted the production of antibodies compared to sorted CXCR5CD8 T cells. However, fixed CD8 T cells failed to help B cells and the neutralyzing antibodies against IL-21 or CD40L inhibited the promoting effects of sorted CXCR5CD8 T cells on B cells for the production of antibodies. Finally, we found that in the germinal centers of lymph nodes from HIV-infected patients contained more CXCR5CD8 T cells compared to normal lymph nodes. Due to their versatile functional capacities, CXCR5CD8 T cells are promising candidate cells for immune therapies, particularly when CD4 T cell help are limited.

摘要

最近的研究表明,淋巴结中的 CXCR5CD8 T 细胞可以清除病毒感染的靶细胞。然而,在本研究中,我们发现人扁桃体或淋巴结生发中心中的 CXCR5CD8 T 细胞亚群主要是表达 CD45RO 和 CD27 的记忆细胞。CXCR5CD8 T 细胞在生发中心中的定位及其在激活后共表达共刺激分子(包括 CD40L 和 ICOS)提示它们参与体液免疫反应。此外,与 CXCR5CD8 记忆 T 细胞相比,CXCR5CD8 记忆 T 细胞在 mRNA 和蛋白水平上产生更高水平的 IL-21、IFN-γ 和 IL-4,但表达 IL-21 的 CXCR5CD8 T 细胞不表达 Granzyme B 和穿孔素。当与分选的 B 细胞共培养时,与分选的 CXCR5CD8 T 细胞相比,分选的 CXCR5CD8 T 细胞促进了抗体的产生。然而,固定的 CD8 T 细胞未能帮助 B 细胞,中和抗 IL-21 或抗 CD40L 的抗体抑制了分选的 CXCR5CD8 T 细胞对 B 细胞产生抗体的促进作用。最后,我们发现 HIV 感染患者淋巴结生发中心中的 CXCR5CD8 T 细胞比正常淋巴结中的更多。由于其多功能的功能能力,CXCR5CD8 T 细胞是免疫治疗的有前途的候选细胞,尤其是在 CD4 T 细胞帮助有限时。

https://cdn.ncbi.nlm.nih.gov/pmc/blobs/57a0/6183281/1bd5fa3907be/fimmu-09-02287-g0001.jpg

文献AI研究员

20分钟写一篇综述,助力文献阅读效率提升50倍。

立即体验

用中文搜PubMed

大模型驱动的PubMed中文搜索引擎

马上搜索

文档翻译

学术文献翻译模型,支持多种主流文档格式。

立即体验