Suppr超能文献

中杏仁核到终纹床核的多巴胺 D2 受体介导的回路调节冲动行为。

Dopamine D2 receptor-mediated circuit from the central amygdala to the bed nucleus of the stria terminalis regulates impulsive behavior.

机构信息

Division of Life Sciences, School of Life Sciences and Biotechnology, Korea University, 02841 Seoul, Republic of Korea.

Center for Functional Connectomics, Korea Institute of Science and Technology, 02792 Seoul, Republic of Korea.

出版信息

Proc Natl Acad Sci U S A. 2018 Nov 6;115(45):E10730-E10739. doi: 10.1073/pnas.1811664115. Epub 2018 Oct 22.

Abstract

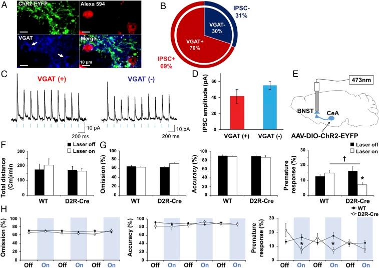
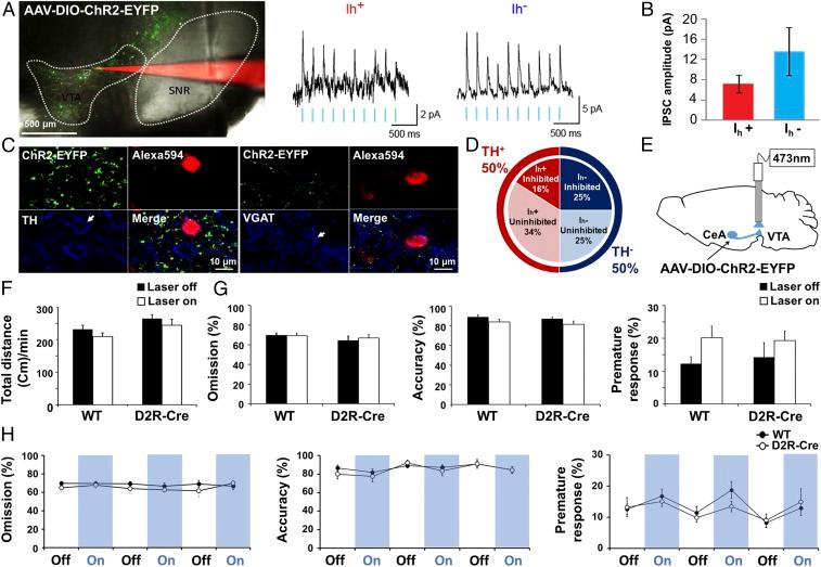
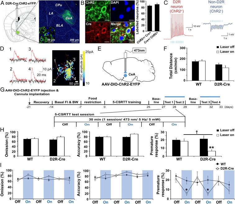
Impulsivity is closely associated with addictive disorders, and changes in the brain dopamine system have been proposed to affect impulse control in reward-related behaviors. However, the central neural pathways through which the dopamine system controls impulsive behavior are still unclear. We found that the absence of the D2 dopamine receptor (D2R) increased impulsive behavior in mice, whereas restoration of D2R expression specifically in the central amygdala (CeA) of D2R knockout mice ( normalized their enhanced impulsivity. Inhibitory synaptic output from D2R-expressing neurons in the CeA underlies modulation of impulsive behavior because optogenetic activation of D2R-positive inhibitory neurons that project from the CeA to the bed nucleus of the stria terminalis (BNST) attenuate such behavior. Our identification of the key contribution of D2R-expressing neurons in the CeA → BNST circuit to the control of impulsive behavior reveals a pathway that could serve as a target for approaches to the management of neuropsychiatric disorders associated with impulsivity.

摘要

冲动与成瘾性疾病密切相关,有人提出,大脑多巴胺系统的变化会影响与奖赏相关的行为中的冲动控制。然而,多巴胺系统控制冲动行为的中枢神经通路仍不清楚。我们发现,缺乏 D2 多巴胺受体(D2R)会增加小鼠的冲动行为,而 D2R 在 D2R 敲除小鼠的中央杏仁核(CeA)中的特异性表达(normalized their enhanced impulsivity)恢复了正常。CeA 中表达 D2R 的神经元的抑制性突触输出是冲动行为调节的基础,因为光遗传学激活从 CeA 投射到终纹床核(BNST)的 D2R 阳性抑制性神经元会减弱这种行为。我们确定了 CeA→BNST 回路中表达 D2R 的神经元对冲动行为控制的关键贡献,揭示了一条可能成为针对与冲动相关的神经精神疾病的管理方法的靶点的通路。

https://cdn.ncbi.nlm.nih.gov/pmc/blobs/83f8/6233075/d21be5cfa3bf/pnas.1811664115fig01.jpg

文献AI研究员

20分钟写一篇综述,助力文献阅读效率提升50倍。

立即体验

用中文搜PubMed

大模型驱动的PubMed中文搜索引擎

马上搜索

文档翻译

学术文献翻译模型,支持多种主流文档格式。

立即体验