Suppr超能文献

基于表达谱的精神分裂症患者神经祖细胞的药物筛选。

Expression-based drug screening of neural progenitor cells from individuals with schizophrenia.

机构信息

Department of Genetics and Genomic Sciences, Icahn School of Medicine at Mount Sinai, New York, NY, 10029, USA.

Icahn Institute for Genomics and Multiscale Biology, Icahn School of Medicine at Mount Sinai, New York, NY, 10029, USA.

出版信息

Nat Commun. 2018 Oct 24;9(1):4412. doi: 10.1038/s41467-018-06515-4.

Abstract

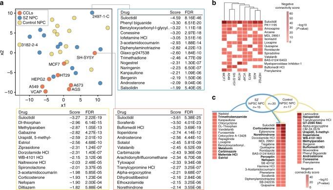
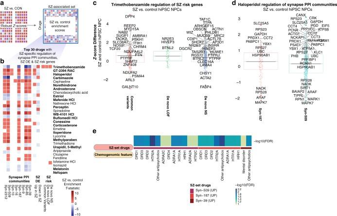
A lack of biologically relevant screening models hinders the discovery of better treatments for schizophrenia (SZ) and other neuropsychiatric disorders. Here we compare the transcriptional responses of 8 commonly used cancer cell lines (CCLs) directly with that of human induced pluripotent stem cell (hiPSC)-derived neural progenitor cells (NPCs) from 12 individuals with SZ and 12 controls across 135 drugs, generating 4320 unique drug-response transcriptional signatures. We identify those drugs that reverse post-mortem SZ-associated transcriptomic signatures, several of which also differentially regulate neuropsychiatric disease-associated genes in a cell type (hiPSC NPC vs. CCL) and/or a diagnosis (SZ vs. control)-dependent manner. Overall, we describe a proof-of-concept application of transcriptomic drug screening to hiPSC-based models, demonstrating that the drug-induced gene expression differences observed with patient-derived hiPSC NPCs are enriched for SZ biology, thereby revealing a major advantage of incorporating cell type and patient-specific platforms in drug discovery.

摘要

缺乏与生物学相关的筛选模型,阻碍了更好的精神分裂症 (SZ) 和其他神经精神疾病治疗方法的发现。在这里,我们将 8 种常用的癌细胞系 (CCL) 的转录反应与 12 名 SZ 患者和 12 名对照个体的诱导多能干细胞 (hiPSC) 衍生的神经祖细胞 (NPC) 的转录反应进行了直接比较,共对 135 种药物进行了分析,生成了 4320 个独特的药物反应转录特征。我们确定了那些可以逆转死后 SZ 相关转录组特征的药物,其中一些药物还以细胞类型 (hiPSC NPC 与 CCL) 和/或诊断 (SZ 与对照) 依赖的方式差异调节神经精神疾病相关基因。总的来说,我们描述了基于 hiPSC 的模型中转录组药物筛选的概念验证应用,证明了从患者来源的 hiPSC NPC 中观察到的药物诱导基因表达差异富含 SZ 生物学,从而揭示了在药物发现中纳入细胞类型和患者特异性平台的主要优势。

https://cdn.ncbi.nlm.nih.gov/pmc/blobs/57bb/6200740/41954b19425d/41467_2018_6515_Fig1_HTML.jpg

文献AI研究员

20分钟写一篇综述,助力文献阅读效率提升50倍。

立即体验

用中文搜PubMed

大模型驱动的PubMed中文搜索引擎

马上搜索

文档翻译

学术文献翻译模型,支持多种主流文档格式。

立即体验