Suppr超能文献

唾液酸转移酶 ST3GAL1 促进卵巢癌细胞迁移、侵袭和 TGF-β1 诱导的 EMT,并赋予紫杉醇耐药性。

Sialyltransferase ST3GAL1 promotes cell migration, invasion, and TGF-β1-induced EMT and confers paclitaxel resistance in ovarian cancer.

机构信息

Key Laboratory of Female Reproductive Endocrine Related Diseases; The Obstetrics and Gynecology Hospital, Fudan University, Shanghai, 200011, China.

First Affiliated Hospital of Xinjiang Medical University, Wulumuqi, 830054, China.

出版信息

Cell Death Dis. 2018 Oct 30;9(11):1102. doi: 10.1038/s41419-018-1101-0.

Abstract

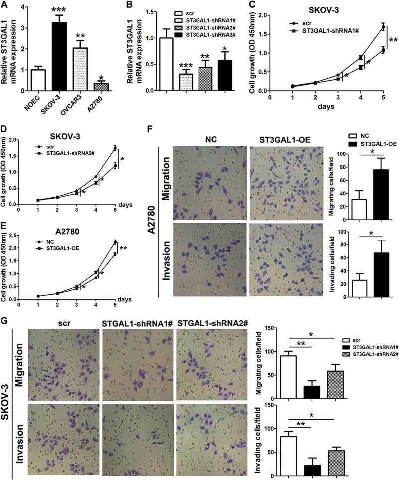
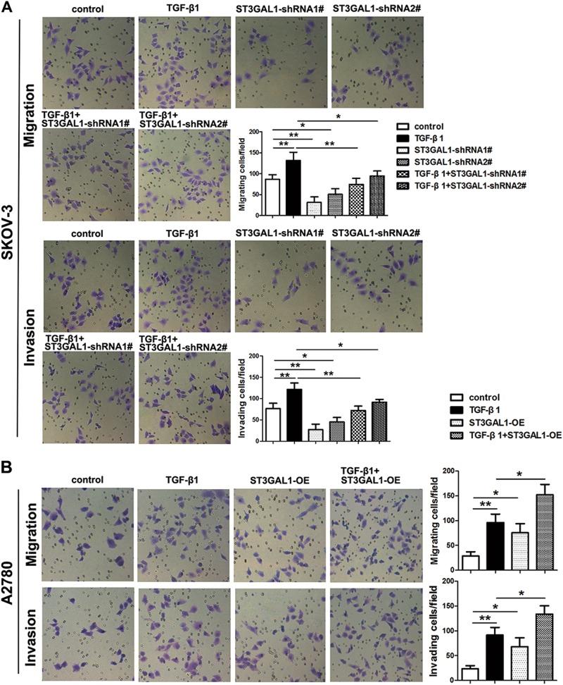
Sialyltransferases transfer sialic acid to nascent oligosaccharides and are upregulated in cancer. The inhibition of sialyltransferases is emerging as a potential strategy to prevent metastasis in several cancers, including ovarian cancer. ST3GAL1 is a sialyltransferase that catalyzes the transfer of sialic acid from cytidine monophosphate-sialic acid to galactose-containing substrates and is associated with cancer progression and chemoresistance. However, the function of ST3GAL1 in ovarian cancer is uncertain. Herein, we use qRT-PCR, western blotting, and immunohistochemistry to assess the expression of ST3GAL1 in ovarian cancer tissue and cell lines and investigate whether it influences resistance to paclitaxel in vitro and in a mouse xenograft model. We found that ST3GAL1 is upregulated in ovarian cancer tissues and in the ovarian cancer cell lines SKOV-3 and OVCAR3 but downregulated in A2780 ovarian cancer cells. Overexpression of ST3GAL1 in A2780 cells increases cell growth, migration, and invasion whereas ST3GAL1 knockdown in SKOV-3 cells decreases cell growth, migration, and invasion. Furthermore, overexpression of ST3GAL1 increases resistance to paclitaxel while downregulation of ST3GAL1 decreases resistance to paclitaxel in vitro, and overexpression of ST3GAL1 increases tumorigenicity and resistance to paclitaxel in vivo. Transforming growth factor-β1 can increase ST3GAL1 expression and induce ovarian cell epithelial-mesenchymal transition (EMT). However, knockdown of ST3GAL1 inhibits EMT expression. Taken together, our findings have identified a regulatory mechanism involving ST3GAL1 in ovarian cancer. ST3GAL1 may be a promising target for overcoming paclitaxel resistance in ovarian carcinoma.

摘要

唾液酸转移酶将唾液酸转移到新生寡糖上,并在癌症中上调。抑制唾液酸转移酶作为预防几种癌症(包括卵巢癌)转移的潜在策略正在出现。ST3GAL1 是一种唾液酸转移酶,它催化胞苷单磷酸唾液酸向含有半乳糖的底物转移唾液酸,并与癌症进展和化疗耐药性相关。然而,ST3GAL1 在卵巢癌中的功能尚不确定。在此,我们使用 qRT-PCR、western blot 和免疫组织化学评估 ST3GAL1 在卵巢癌组织和细胞系中的表达,并研究其是否影响体外和小鼠异种移植模型中的紫杉醇耐药性。我们发现 ST3GAL1 在卵巢癌组织和卵巢癌细胞系 SKOV-3 和 OVCAR3 中上调,但在 A2780 卵巢癌细胞中下调。A2780 细胞中 ST3GAL1 的过表达增加细胞生长、迁移和侵袭,而 SKOV-3 细胞中 ST3GAL1 的敲低则降低细胞生长、迁移和侵袭。此外,ST3GAL1 的过表达增加了对紫杉醇的耐药性,而 ST3GAL1 的下调降低了体外对紫杉醇的耐药性,并且 ST3GAL1 的过表达增加了体内肿瘤发生和紫杉醇耐药性。转化生长因子-β1 可以增加 ST3GAL1 的表达并诱导卵巢细胞上皮-间充质转化(EMT)。然而,ST3GAL1 的敲低抑制 EMT 表达。总之,我们的研究结果确定了卵巢癌中涉及 ST3GAL1 的调节机制。ST3GAL1 可能是克服卵巢癌紫杉醇耐药性的有前途的靶点。

https://cdn.ncbi.nlm.nih.gov/pmc/blobs/aba6/6207573/40c471807b8f/41419_2018_1101_Fig1_HTML.jpg

文献AI研究员

20分钟写一篇综述,助力文献阅读效率提升50倍。

立即体验

用中文搜PubMed

大模型驱动的PubMed中文搜索引擎

马上搜索

文档翻译

学术文献翻译模型,支持多种主流文档格式。

立即体验